
为深入贯彻落实党中央、国务院决策部署,扎实推进碳达峰碳中和标准计量体系建设,近日,市场监管总局、国家发改委、住建部等九部门联合印发《建立健全碳达峰碳中和标准计量体系实施方案》(以下简称《实施方案》),明确我国碳达峰碳中和标准计量体系工作总体部署,为相关行业、领域、地方和企业开展碳达峰碳中和标准计量体系建设工作提供指导。
《实施方案》提出,到2025年,碳达峰碳中和标准计量体系基本建立;到2030年,碳达峰碳中和标准计量体系更加健全;到2060年,技术水平更加先进、管理效能更加突出、服务能力更加高效、引领国际的碳中和标准计量体系全面建成,服务经济社会发展全面绿色转型,有力支撑碳中和目标实现。
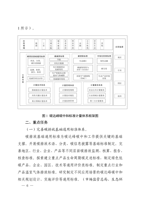
为实现上述目标,《实施方案》围绕建立完善碳达峰碳中和标准计量体系,提出了完善碳排放基础通用标准体系、加强重点领域碳减排标准体系建设、加快布局碳清除标准体系、健全市场化机制标准体系、完善计量技术体系、加强计量管理体系建设、健全计量服务体系7个方面的24项重点任务,明确了实施碳计量科技创新工程、碳计量基础能力提升工程、碳计量标杆引领工程、碳计量精准服务工程、碳计量国际交流合作工程5项重点工程,开展双碳标准强基行动、百项节能降碳标准提升行动、低碳前沿技术标准引领行动、绿色低碳标准国际合作行动4项重点行动,并对协调推动各项工作落实提出相应要求。
原文如下


教育部、科技部、财政部、农业农村部、商务部、国家卫生健康委、人民银行、国务院国资委、国管局、中科院、工程院、银保监会、证监会、国家能源局、国家铁路局、中国民航局,各省、自治区、直辖市和新疆生产建设兵团市场监管局(厅、委)、发展改革委、工业和信息化主管部门、自然资源主管部门、生态环境厅(局)、住房城乡建设厅(局)、交通运输厅(局、委)、气象局、林业和草原主管部门:
《建立健全碳达峰碳中和标准计量体系实施方案》已经碳达峰碳中和工作领导小组审议通过,现印发给你们,请结合实际认真贯彻落实。
附件:建立健全碳达峰碳中和标准计量体系实施方案
市场监管总局
国家发展改革委
工业和信息化部
自然资源部
生态环境部
住房和城乡建设部
交通运输部
中国气象局
国家林草局
2022年10月18日
(此件公开发布)
附件























来源:国家市场监督管理总局官网