欢迎访问中国建设科技有限公司人才培训中心!

您的位置: 首页 > 业内新闻

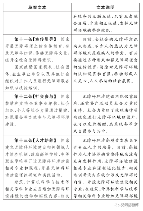
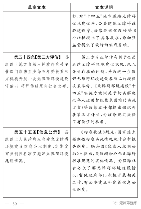
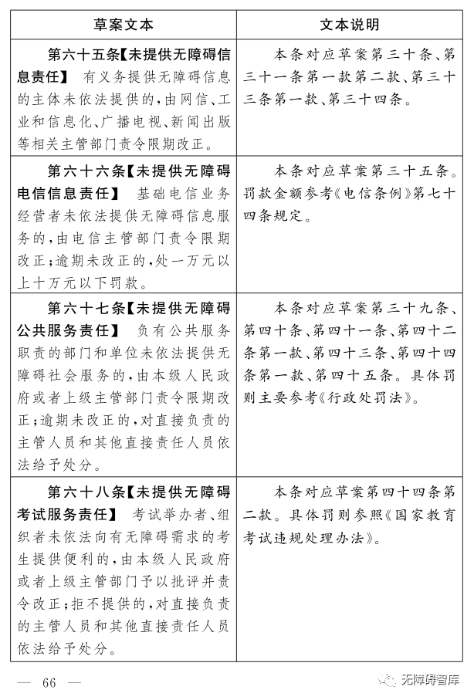
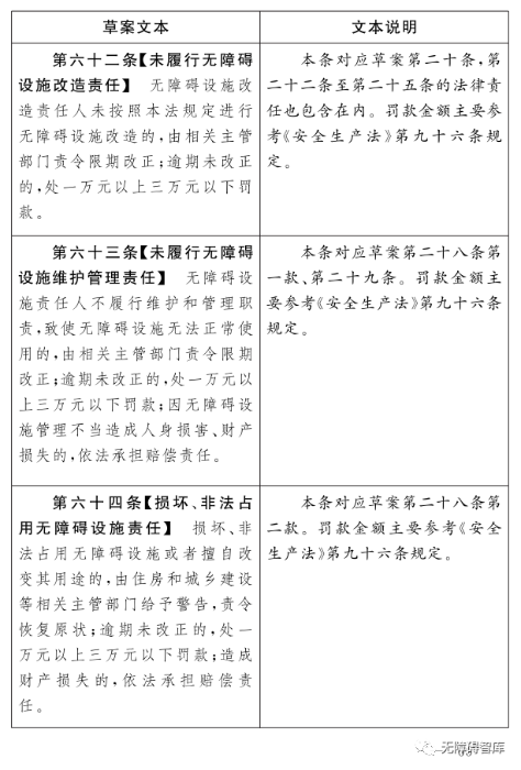
【重点关注】全国人大对《无障碍环境建设法(草案)》公开征求意见
教务部 2022-11-02


今天起,4件法律草案公开征求意见,截止日期为2022年11月29日。

您可以登录中国人大网(www.npc.gov.cn)、国家法律法规数据库(flk.npc.gov.cn)提出意见,也可以将意见寄送全国人大常委会法制工作委员会(北京市西城区前门西大街1号,邮编:100805。信封上请注明××法律草案征求意见)。



  您也可以直接点击下方“阅读原文”或“全国人大”微信菜单栏“参与-法律草案征求意见”,进入法律草案征求意见页面,提交意见建议。




——————————————
来源:全国人大
发:无障碍智库