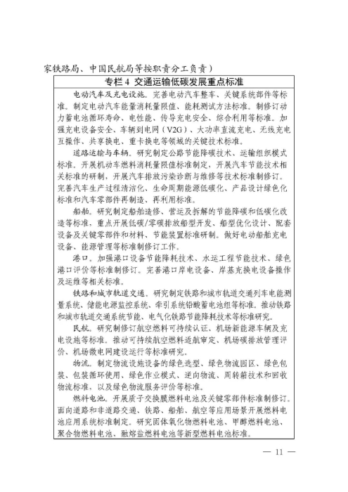
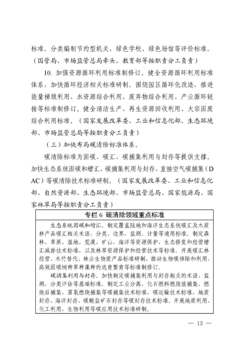
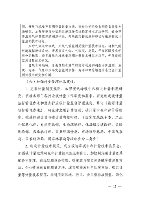
市场监管总局、国家发展改革委、住房和城乡建设部等九部门近日联合发布《建立健全碳达峰碳中和标准计量体系实施方案》。该实施方案作为国家碳达峰碳中和“1+N”政策体系的保障方案之一,明确我国碳达峰碳中和标准计量体系工作总体部署,为相关行业、领域、地方和企业开展碳达峰碳中和标准计量体系建设工作起到指导作用。
实施方案提出,到2025年,碳达峰碳中和标准计量体系基本建立。到2030年,碳达峰碳中和标准计量体系更加健全。到2060年,技术水平更加先进、管理效能更加突出、服务能力更加高效、引领国际的碳中和标准计量体系全面建成,服务经济社会发展全面绿色转型,有力支撑碳中和目标实现。
《建立健全碳达峰碳中和标准计量体系实施方案》























责编:边奕霏
校对:晓科
主编:李天彪
来源:国家市场监督管理总局网站