【作者简介】
杨峥屏,教授级高级规划师,珠海市规划设计研究院总规划师
黄千杜,硕士,珠海市规划设计研究院国土空间规划研究所规划师
摘要
当前,建立国土空间规划“五级三类”规划体系是党中央、国务院作出的重大部署,随着总体规划的深入推进,专项规划的研究也成为业界热议的话题。生态修复规划是国土空间规划体系的重要专项规划,在国土空间规划背景下,其编制理念和技术方法发生重大转型,生态修复的对象逐渐由单一要素转向全域国土空间自然要素,修复理念也由工程修复转向保护优先和以自然恢复为主。文章从国土空间专项规划体系重构的角度出发,以生态修复专项规划为主要方向开展相关理念转型和方法探索,构建了基于系统思维的“底数评价—格局构建—分区策略—行动计划—实施机制”国土空间生态修复规划编制关键技术体系,支撑国土空间生态系统的整体保护、系统修复和综合治理,以期引起业界讨论并为相关规划提供参考。
[关键词] 国土空间专项规划;生态修复;系统修复;关键技术
[文章编号] 1006-0022(2021)23-0017-06
[中图分类号] TU984.16
[文献标识码] B
[引文格式] 杨峥屏,黄千杜.国土空间生态修复专项规划关键技术[J].规划师,2021(23):17-22.

0 引言
建立国土空间规划体系,实现“多规合一”是党中央和国务院在新时代作出的重大部署,其核心思想是生态文明建设和空间治理现代化。在“五级三类”国土空间规划体系构建过程中,随着国土空间研究的对象扩展为全域全要素的自然资源开发、保护和利用,专项规划体系也应当覆盖生态、农业、城镇、海洋等全域国土空间自然资源要素。作为国土空间规划体系下的重要专项规划,生态修复规划需从系统性、整体性和全域性的视角出发,对国土空间进行生态系统整体保护、系统修复和综合治理。目前,业界对于国土空间生态修复的研究和规划尚处于起步阶段,还需要不断进行理论创新和研究方法探索,贯彻自然恢复和系统修复的思想,努力把研究成果应用到国土空间生态修复实践当中。本文依据正在开展的珠海市国土空间生态修复规划编制工作,开展生态修复专项规划相关理念、关键技术和编制方法的探索,构建了系统思维下的“底数评价—格局构建—分区策略—行动计划—实施机制”国土空间生态修复规划编制关键技术体系,以支撑国土空间生态系统的整体保护、系统修复和综合治理。
1 国土空间生态修复理念转型
1.1 生态修复的概念与发展历程
生态修复,即“Ecological Restoration”,是在欧美国家提出的“荒野保护”“重新自然化”“景观生态学”“再野化”等概念的基础上发展而来的。当前,国内外学者对“生态修复”的理解和界定并不统一,普遍被认可的说法是2002年国际生态修复学会提出的概念—“生态修复是协助已退化、被损害或彻底被破坏的生态系统恢复、重建和改善的过程”。在国土空间规划的背景下,国土空间生态修复突出系统修复思维,从系统性、整体性和全域性的视角出发,关注多尺度整合与生态过程的完整性,强调对国土空间进行整体化统筹管理。
国际上的生态修复理念起源于20 世纪初欧美国家对自然资源的保护性利用和管理。随着生态学、环境学、恢复生态学等学科的发展,欧美国家逐渐把研究重点从湖泊、海岸带、生物多样性等专门的生态系统和对象的保护修复工程转向生态修复的机制、管控与路径等方面。国内研究更加关注实践需求,强调通过生态工程重建已退化、已损伤或被破坏的生态系统,如三北防护林建设、退耕还林工程等。随着国内区域性生态系统要素冲突等问题日益凸显,我国生态修复的范围也由开始的局地尺度、单一对象等转为全域性、涵盖多种生态系统的国土空间生态修复,呈现出新载体、全要素、多尺度的系统修复格局。
1.2 国土空间生态修复规划的定位与作用
国土空间生态修复规划是开展国土空间整治与生态修复工作的依据,既是“五级三类”国土空间规划体系的重要组成部分,也是一定时期内对国土空间生态修复活动的统筹谋划和总体设计。国土空间生态修复规划在国土空间规划体系中发挥支撑性、传导性和协同性的作用。支撑性是指国土空间生态修复规划对国土空间总体规划的重要支撑作用,生态修复规划构成国土空间规划体系中重要的专项规划,二者上下联动、同步编制。同时,国土空间生态修复规划应建立在全域生态自然资源调查评价的基础上,其调查评价成果作为划定生态保护红线、永久基本农田和城镇开发边界的基础数据。传导性是指国土空间生态修复规划具有承上启下的规划传导作用,对上落实细化国土空间总体规划对各类生态自然空间和要素的底线管控要求,对下统筹、管控和指引详细规划,指导详细规划的落地,生态修复规划还是各类生态空间用途管制和空间权许可的依据。协同性是指在国土空间总体规划的统筹下协同发改、自然资源、生态环境、水利、住建、农村农业等相关部门,有序推进生态修复工作和重大工程建设。
1.3 新时期国土空间生态修复规划的理念转型
在国土空间规划体系下,国土空间生态修复规划的转型首先要把握好局部与系统的关系,坚持贯彻系统修复的理念。山水林田湖草生命共同体的系统修复思维是新时代生态修复的基本遵循,要将过去的单一要素局部整治修复转变为以社会—经济—自然复合生态系统为对象的整体保护修复。其次,要从工程修复思维转变为以自然恢复为主的理念。传统的生态修复对以保护优先和自然恢复为主的理念落实不足,导致边破坏边修复的现象时有发生。再次,生态系统的保护修复要从项目尺度转向全域景观尺度,实现整体保护。当前的生态保护修复项目大多以行政边界作为项目边界以提高实 施的可操作性,然而生态系统的保护修复需要考虑生态系统的完整性,在生态地理区、山脉、流域等自然空间尺度进行统筹修复。最后,国土空间生态修复规划要逐渐由政府主导转变为多方参与,强化多元参与机制,鼓励“谁破坏,谁修复;谁修复,谁受益”。
2 国土空间生态修复规划关键技术方法探索
为实现新时代国土空间生态修复规划理念的转型,贯彻系统修复思维和对国土空间生态系统的整体保护与综合治理,本文构建了相配套的“底数评价—格局构建—分区策略—行动计划—实施机制”国土空间生态修复规划关键技术体系(图1)。

图1 国土空间生态修复规划关键技术体系框架
2.1 底数评价:国土空间生态自然资源调查评价
摸清基于生态要素和生物多样性的全域生态自然资源底数是开展国土空间生态修复规划的关键基础。以往的自然资源调查侧重于山、水等静态物质二维空间,单一要素的数量和质量并不能反映生态系统的状况,无法科学系统评价生态系统的整体情况。国土空间生态修复规划的全域生态自然资源调查应以第三次国土调查成果为统一底板,充分采用遥感影像解译、生物多样性实地调查等手段,对全域山、水、林、田、湖、海各类要素及生物多样性进行调查和系统评价,建立山、水、林、田、湖、草、海、城全域全要素生态自然资源“一张图”。
2.2 整体保护:在系统评价基础上构建区域生态安全格局
国土空间由相互依存、相互影响的山、水、林、田、湖、草等生态系统要素构成,如何从生态系统的整体性、均衡性出发,构建国土空间生态安全格局并识别重要生态斑块、廊道和节点等关键保护修复区域,是当前国土空间生态修复规划中的关键问题,也是实现国土空间生态系统整体保护的重要方法。
2.2.1 基于多维度评价的生态重要性空间分级
首先,基于生物多样性、气候变化风险和城乡绿色友好的多维度重要空间识别,根据多维度评价结果对不同级别的生态空间采取分级的保护和修复策略,从整体层面构成生态保护的格局。其次,通过生物多样性安全评价,应用焦点物种途径和景观安全格局理论,从区域和景观层次上识别生物多样性保护的空间
格局。通过分析焦点物种的习性与栖息生境需求,分别开展生境适宜性评估、最小累积阻力分析、关键节点提取,得出生物多样性安全的重要生态空间。再次,根据气候变化风险评估,可针对台风、风暴潮和地质灾害等常见的气候灾害进行风险评估,综合识别气候安全重要区域。其中,台风和风暴潮可通过洪水淹没分析评估重要风险区,地质灾害风险区可依据地质灾害点作为地质灾害的源,依此形成缓冲区,并结合水土流失敏感性识别容易形成水土流失的区域。最后,依据城乡绿色友好评估,围绕碧道、绿道和公园绿地等城乡核心生态资源,有效整合研究区域的游憩资源,保障游憩空间需求。通过评价各类城乡生态资源的游憩功能范围和游憩安全功能,得出研究区域的城乡绿色友好重要生态空间。
2.2.2 重要生态源地与生态廊道识别
在生态空间分级的基础上,进一步识别具有重要生态价值的生态源地、生态廊道和生态节点。生态源地、生态廊道和生态节点是构成生态安全格局的基本要素,是国土空间中具有较高生态系统服务功能和价值的区域,因此是国土空间生态保护和修复的关键区域。生态源地是具有较明显边界、相对均质且包含重要生态作用的空间区域;生态廊道可连通重要生态源地斑块,为各类动物提供迁徙通道;生态节点是指面积相对较小,但生态重要性高并与生态源地和生态廊道联系紧密的节点。
综合生态空间分级结果和重要生态斑块识别结果,耦合整体保护基本格局和生态安全格局基本要素,建立全域陆海统筹的生态安全格局,包括重要的陆域、海域生态功能片区,海岸线、流域等生态廊道及各类生态节点,以此实现国土空间生态的整体保护。
2.3 系统修复:生态修复分区与生态系统修复
系统修复是国土空间生态修复规划的核心内容,本文通过划分生态修复分区并制定修复方向,统筹全域内山、水、林、田、湖、草等各类生态要素的系统修复。国土空间生态修复的分区划定应当依据规划区域的生态、农业和城镇三大空间的自然资源类型与主导生态功能,考虑到自然地理单元的完整性,再根据不同分区和单元内的生态特征与关键生态问题差异,因地制宜地制定生态修复方向和策略。在此基础上,进一步对规划区内的典型生态系统分门别类地制定行动计划,实现对山水林田湖草生命共同体的系统修复。基于“目标—策略—行动”模式开展生态系统的修复行动,在明确不同生态系统修复目标的基础上,制定针对性的行动策略,谋划重点行动工程,对海洋海岸带、河湖湿地、林地、矿山、城镇和乡村等全要素进行系统性修复。
2.4 综合治理:基于“两统一”的生态修复规划实施机制
在“多规合一”的背景下,新一轮国土空间生态修复规划应该立足于自然资源部门的“两统一”,即统一行使全民所有自然资源资产所有者职责、统一行使所有国土空间用途管制和生态保护修复职责。为保障规划的有效实施,需建立国土空间生态修复规划实施机制,在管理层面实现国土空间生态修复的综合治理。首先,国土空间生态修复规划涉及的要素较多,在新的机构体系下,应成立市级生态修复工作领导小组,通过市、区两级多部门的协同传导,进行生态修复规划的编制、实施、监管与项目管理。其次,建立各类生态空间、各类自然保护地的自然资源和生态环境功能价值评估核算制度,同时建立市场化运作机制,鼓励社会投资主体以多种形式参与生态保护修复工作,逐步形成政府主导、企业参与、社会支持的生态文明建设多元化资金投入机制。最后,建立以科学评估为基础的监督考核机制,明确生态修复效果评估主体、监督考核主体和奖惩方式。通过建立健全组织保障、部门协同、区域传导、政策创新、监督考核等规划实施的政策保障,推动形成区域协调、部门协同、上下联动的生态保护与修复长效机制。
3 珠海市国土空间生态修复规划实践
3.1 珠海市国土空间自然资源调查评价“一张图”
珠海市是国家生态文明建设示范市和国家森林城市,自然资源禀赋明显,拥有集山、水、林、田、湖、海、岛、湾等于一体的自然资源要素本底。同时,珠海市位于粤港澳大湾区生态环与磨刀门生态廊道交汇处、“东亚—澳大利亚”候鸟迁徙路线中端位置及珠三角水鸟廊道交汇处,是粤港澳大湾区生态环及沿海生态走廊的重要节点,生物多样性非常丰富。面向全域全要素和生物多样性的自然资源本底调查,是珠海市实现国土空间生态整体保护、系统修复和综合治理的基础工作。以第三次国土调查成果为统一底板,利用高分辨率遥感影像解译、生物多样性实地调查等手段,对珠海市全域全要素及生物多样性进行调查和系统评价,并以特色物种水鸟作为指示物种评价珠海市的生境适宜性,建立珠海市国土空间自然资源调查评价“一张图”及其资源数据库,包括珠海市自然要素“一张图”和珠海市生物多样性“一张图”( 图2)。

图2 珠海市国土空间自然资源调查评价“一张图”
3.2 珠海市生态安全格局
珠海市的动物种类丰富、保护级别较高且栖息地多样,本文选取具有代表性的水鸟作为指示物种,进行生物多样性安全评价。首先,基于《珠海市陆生野生脊椎动物资源本底调查报告(2019)》,梳理指示物种的习性与栖息生境需求,分别开展生境适宜性评估、最小累积阻力分析、关键节点提取,得出珠海市生物多样性安全的重要生态空间。其次,在气候安全重要区域的识别中,针对珠海市海岸漫长和台风频发的特征,采用“无源淹没”洪水淹没分析方法,模拟珠海市在海平面上升风险及风暴潮灾害中的淹没范围和水深,得出气候变化风险的重要空间,并依据珠海市地质灾害点,通过缓冲区分析并结合水土流失敏感性识别地质灾害风险区。再次,通过评价珠海市碧道、绿道和公园绿地等各类城乡生态资源游憩功能范围和游憩安全功能,得出珠海市的城乡绿色友好重要生态空间。最后,以海洋生态保护红线和自然保护地划定成果为依据,综合识别海洋重要生态空间,主要包括白海豚国家级自然保护区、万山群岛自然保护区、庙湾珊瑚自然保护区、担杆岛及周边海域自然保护区、重要渔业资源产卵场等。
综合生物多样性安全的重要生态空间、气候变化风险的重要空间、城乡绿色友好重要生态空间和海洋重要生态空间4 个方面的评价结果,按生态重要性划分三级生态空间( 图3)。一级生态空间是严禁建设、禁止人类活动的区域,受生态保护红线刚性管控,此区域生态重要性极高,应保持原真性并以自然恢复为主。二级生态空间是限制建设、限制人类活动的区域,其生态重要性较高,是保障区域生态功能的关键区域,对人类活动的敏感性较高,需以生态保护为主要导向。二级生态空间主要包括基本农田、水源保护区、水鸟生态廊道、气候风险易发区、森林显著退化区、重要生物栖息地和关键节点等。三级生态空间即生态重要性相对一般的区域,能承受一定的人类干扰,需兼顾保护与开发的需求,此区域是城乡绿色友好重要生态空间,发挥重要的城乡生态游憩功能,主要包括城市绿道、碧道和公园。

图3 珠海市生态空间重要性分级
以珠海市生态空间分级结果为基础,参照最新的国土空间规划要求,将珠海市全域生态要素进行节点、斑块与廊道识别和分类,同时落实细化广东省海岸带保护规划、广东省国土空间生态修复等相关规划和省域生态安全格局中的重要区域,综合识别珠海市重要生态源地、廊道及节点,构建了以海岸为带,以海洋群岛为链,以黄杨—凤凰山系为屏障,以口门水系、碧道绿道为生态廊道,以田园水网和生态社区为生态网络的“一带一链一屏,多廊道全网”生态安全格局( 图4)。

图4 珠海市国土空间生态安全格局
珠海市国土空间生态安全格局主要由东部的海洋海岛板块、西部的大陆板块组成,在陆海交接处形成了典型的海岸带,不仅构成珠海市生态安全格局中生态的关键组成部分,还是珠海市国土空间生态修复规划的重点区域。珠海市拥有漫长的海岸带,其陆海交互作用形成了丰富的生物多样性,同时也是国际八大候鸟迁徙路线之一的“东亚—澳大利亚”路线中的重要路段,拥有多个重要湿地及珠江水系八大入海口门中的五大口门。海洋海岛板块主要以珠江口中华白海豚国家级自然保护区、万山群岛自然保护区、庙湾珊瑚自然保护区、担杆岛及周边海域自然保护区为本底,串联桂山、东澳、外伶仃、庙湾和担杆五大岛群。大陆板块主要包括广东省区域绿廊—由黄杨—凤凰山系构成的山体生态屏障,以磨刀门水道、黄杨河—鸡啼门道、虎跳门水道为主的河流水系廊道,以及以城市绿道为主体的绿地廊道和由乡村田园水网、城镇生态社区构成的生态网络。
3.3 珠海市生态修复分区
3.3.1 基于生态问题识别的生态修复分区
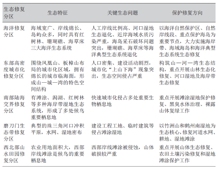
基于珠海市国土空间生态安全格局,结合自然地理特征、围垦填海历程、用地用海现状和规划,划定海洋修复分区、东部高密度城市化修复分区、南部陆海交界修复分区、磨刀门生态带修复分区和西北部山水田园修复分区五大生态修复分区(图5)。

图5 珠海市国土空间生态修复分区
3.3.2 分区生态修复策略与指引
结合珠海市不同生态修复分区的生态特征和关键生态问题识别,以重要生态斑块作为实施抓手,提出相应的保护修复方向( 表1)。
表1 珠海市域生态修复分区与修复方向

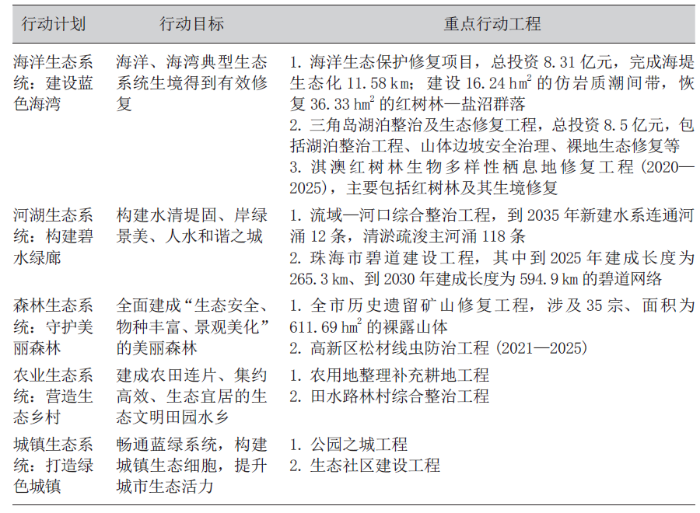
3.4 五大生态系统修复行动计划
规划通过制定面向实施的五大生态系统修复行动计划和重点行动工程(表2),明确行动目标,衔接重点行动工程,以统筹珠海市海洋、河湖、森林、农业和城镇五大空间的系统修复,全面推进珠海市山、水、林、田、湖、海、城全要素的系统修复,不断筑牢珠海市陆海生态安全格局和基底,全面提升自然资源承载力和城乡空间品质。
表2 五大生态系统修复行动计划与重点行动工程

3.5 规划实施机制
为贯彻自然资源部门“两统一”职责,系统统筹推动生态修复实施落地,珠海市国土空间生态修复规划专门开展了规划实施机制的专题研究,面向决策高效、传导精确、奖惩分明、规范有序和多方参与的工作目标,构建了“组织保障—部门协同—评估考核—标准规范—多方参与”的珠海市国土空间生态修复规划实施机制:一是建立以自然资源部门为主导的组织管理制度,以强化领导和统一部署为工作导向,建立多部门整治协调机构和统筹推进机制;二是以部门协作和上下联动为导向,构建横向协同、纵向协同与内外协同相结合的部门协同和传导机制;三是建立权责明确的监督评估考核制度,旨在建立项目进展台账和责任制,开展生态修复效果评价,创新监测监管机制;四是构建分类标准规范体系,通过制定差异化、合理化的修复标准和科学化、专业化的操作规范,明确工程技术与规划设计指导和项目实施流程管理,指导生态修复项目实施操作;五是逐渐将生态修复由政府主导转变为多方参与模式,进一步调动科研机构、企业、非政府组织、社会公众的多元主体参与(图6)。

图6 珠海市国土空间生态修复规划实施机制框架
4 结语
本文基于系统思维和山水林田湖草生命共同体理念,围绕国土空间规划体系下的生态修复专项规划开展相关理念研究和编制方法探索,梳理生态修复相关理念转型方向,构建系统思维下的“底数评价—格局构建—分区策略—行动计划—实施机制”国土空间生态修复关键技术体系,形成整体保护、系统修复和综合治理的国土空间生态修复规划研究范式。区域的生态自然资源禀赋和系统格局呈现复杂多样的特征,国土空间生态修复是个系统复杂的过程,然而目前国土空间生态修复专项规划还处于起步阶段,相关理念、方法、技术均处于探索阶段,规划的实施和效用还有待实践验证。本文依据珠海市国土空间生态修复规划的实证研究,在市级国土空间生态修复实践上做了初步探索,以期引起业界探讨。未来还需进一步针对国土空间生态修复规划的理念创新、技术方法、工程措施等内容展开系统的研究和探索,不断完善国土空间生态修复规划的内容和技术体系。
文章全文详见《规划师》2021年23期
《国土空间生态修复专项规划关键技术》