【作者简介】
陶聪,上海交通大学设计学院助理研究员。
李佳芯,上海交通大学设计学院博士研究生,上海师范大学天华学院讲师。
赖达祎,通讯作者,上海交通大学设计学院副教授。
摘要
我国社会的高质量发展离不开高质量的城市公共活动空间,而城市公共活动空间的质量直接决定公共空间的使用水平。文章提出可达性、开敞度和微气候因素相结合的城市公共活动空间质量综合评价方法,并以上海闵行公园为例,对公园内 10 个场地的可达性、开敞度和微气候进行对比分析,得出公园公共活动空间质量与空间 ( 场地 ) 使用水平 ( 活动人数 ) 呈现较好的相关性的结论。在此基础上,文章提出了提升城市公共活动空间质量的策略,并对闵行公园的公共活动空间进行了优化设计,以期为城市公共活动空间的功能定位、空间选址和设计优化提供参考。
[关键词] 城市公共活动空间;空间活力;可达性;开敞度;微气候
[文章编号]1006-0022(2021)21-0075-09
[中图分类号]TU984.11+3
[文献标识码]B
b[引文格式]陶聪,李佳芯,赖达祎.城市公共活动空间质量评价与优化策略研究 [J].规划师,2021(21):75-83.

我国的快速城市化进程推动了社会经济、公共服务等各方面的快速发展,但也带来了交通拥堵、能源资源短缺、环境污染、公共活动空间失落及城市活力下降等“城市病”。目前,我国城市化发展正处于由低质量扩张式发展向高质量存量更新转变的关键期 。另外,我国已实现全面脱贫,人们追求品质生活的需求日益高涨,如何满足人民群众对美好生活的需求成为我国现阶段的重要任务。《关于推动高质量发展的意见》已明确指出,要把维护人民群众利益摆在更加突出位置,带动引领城市整体高质量发展。近年来提出的“公园城市”“人民城市”“城市软实力”等重要发展理念,都体现了国家和地方政府对于高质量城市发展的重视。城市公共活动空间的建设正是推进城市空间高质量发展、提升居民生活质量、改善居住环境的重要抓手之一。居民在城市空间中游憩、社交、锻炼,不但可以增进其身心健康,而且将有效提升城市活力。已有研究表明,城市公共活动空间的质量直接决定空间的使用水平。高质量的城市公共活动空间可以使人们停留更长的时间,活动频率更高,生活更具有质量。但我国以往过度追求城市快速发展的模式忽视了公共活动空间的品质营造,追求大尺度、形式主义的设计手法盛行,背离了以人为本的设计原则,导致城市公共活动空间的衰落。如何提升城市公共活动空间的质量和活力,是城市空间高质量发展急需解决的问题。因此,越来越多的研究者、设计师、决策者等都开始关注城市公共活动空间的质量问题。
以往对于公共活动空间质量的研究主要是对人性化的空间场所的探讨。比如,Jacobs J 和 Lefebvre H 对人类活动空间的特征及其对社会经济的影响进行了讨论;Gehl J 和 Lync K 对城市空间的特征及其对于城市质量与活力的影响做了分析总结。又如,国内学者徐磊青、狄迪等人对街道空间质量的研究包含了空间设施、沿街商业、空间感知等考察内容 。然而,人类活动场所包含了社会、经济、文化等因素,由于影响活动场所质量的因素过于复杂,开展综合的评价显得较为困难。另外,任何一个特定的物理空间都具有位置、尺度和形态等基本特征,人们在进行空间的利用和改造时只有尊重空间的特征规律,才能塑造出高质量的活动空间场所。所以,对空间本身的特征和质量进行分析研究是必要的。基于此,已有一些学者从“纯空间”视角考察和评价空间质量,徐磊青等人从空间尺度视角对街道空间质量进行了探讨;相关研究发现活动场地的可达性、开敞度及微气候对活动空间的活力有显著影响。但以往研究普遍从单个 ( 或几个 ) 要素来分析室外空间质量,综合多元数据进行量化分析的研究较少。
本研究应用空间句法、ENVI-met 软件,综合考虑可达性、开敞度和微气候等空间本身的物理属性,建构了城市公共活动空间质量综合评价方法。可达性可分为宏观和微观两个层面。在宏观可达性层面,主要探讨活动场地的外部环境对该场地活力的影响,结合该活动场地 ( 如公园 ) 的外部交通可达性、周边道路连通性、到最近公交站点的距离、周边道路密度等指标,考察外部与该场地的交通可达性对场地活力的影响。在微观可达性层面,主要考察活动场地内部各活动空间步行可达性与活力的关系。无论是宏观层面还是微观层面,可达性与活动空间都呈现出较显著的相关性。开敞度是人类感知空间的主要因素之一,也是影响使用者活动的重要因素之一。人们通常喜欢在高度开放的空间中活动,因为在开放的空间中人们的活动很容易被注意到,可以更好地满足人们“人看人”的喜好。公园中开敞度、可见性高的活动空间更容易集聚人气。微气候对于空间活力的影响也是较为明显的,许多研究发现,场地上的人数与热舒适直接相关,热舒适水平越高的场所对应的人数越多。但是不同于可达性和开敞度,微气候对于活力的影响随着季节的变化而变化。对于像上海这样冬冷夏热的地区,微气候对空间场地的活力影响在夏季和冬季较为明显。
本研究以上海闵行公园夏季情景为案例,应用城市公共活动空间质量综合评价方法揭示活动空间本身的差异性及其对人类活动的影响,并在此基础上提出了提升公共活动空间质量的策略,以期为城市公共活动空间的功能定位、空间选址和设计优化提供参考。
1 研究案例与分析方法
本研究通过建立场地模型,采用空间句法分析上海闵行公园不同场地的可达性和开敞度,采用计算流体力学 (CFD)评估场地的微气候。由于都是在行人高度处划分的网格上进行的分析,每一个行人高度处的网格在计算后都会储存其交通可达性、视线可达性及微气候的信息。因此,在对每一个网格上的不同质量因素进行无量纲化处理并进行加权计算后,可得到该网格上的综合质量值。在此基础上,对每一个行人高度处网格的综合质量值进行可视化,即可得到公共活动空间质量综合评价图 ( 图 1)。

图 1 公共活动空间质量综合评价流程图
1.1 研究案例概况
闵行公园位于上海南部,1988 年建成开放,占地面积为 6.06 万平方米,绿地率为 84% (图 2)。在此进行活动的人员多为附近小区居民,且以老年人居多,低龄儿童及其家人也占一定比例,青少年、中年人偏少。活动类型以散步、静坐聊天、儿童娱乐活动、家庭亲子活动和器械健身活动为主。

图 2 闵行公园平面图
为便于对不同特点的公共活动空间进行对比分析,本研究在闵行公园中选出10 个典型的公共活动场地 (图3),每个场地在空间尺度、围合度、可达性、微气候等方面都有不同特点 (表1)。1 号场地是水泥地面场地,接近公园的唯一入口,属于交通性空间;2 号场地紧邻 1号场地,其中有较多座椅 ( 可容纳 72 人同时使用),场地内有高大乔木,围合度较高;3号场地也属于交通性空间;4号场地是一块面积较大的草坪,有一些休憩设施;5号场地是林下空间,内部有几条水泥道路穿越;6 号场地是开敞的水泥场地;7号场地是一处典型的西方风格的园林空间,以规则的草地和低矮的灌木为主,视线通透,开敞度较高;8号场地是硬质铺装的健身空间,被乔木覆盖,有较多的健身和休憩设施;9号场地是面积较小的草坪,其三面被稠密的植被围合,只有一面开敞;10号场地离公园入口最远,是密林下的交通空间,空间狭小,围合度最高。

图 3 闵行公园公共活动场地划分示意图
表 1 闵行公园不同活动场地的特征

1.2 分析方法
1.2.1 可达性分析方法
空间句法由伦敦大学巴利特学院的比尔·希列尔等人提出,是利用数字技术定量化表达空间相互间的逻辑关系,从而对人类公共活动空间结构进行定量化描述的一种方法。空间句法目前在建筑、城市规划、城市交通和风景园林等领域的空间分析中已得到广泛运用 ,主要被用于研究空间组构对人类活动、社会交往的方式及强度产生的影响,如空间通达性、空间网络格局特征、空间结构等与人类活动间的关系等。
本研究利用空间句法分析工具中的Depthmap 软件建立了闵行公园所在区域 388 m×388m范围的平面模型。在软件中设置每个网格的大小为2m×2 m,共设置 194×194 个网格。在本研究中,通过 Depthmap 软件生成交通可达性分布图。交通可达性由米制距离 (MSD) 表征,指的是起点 ( 闵行公园的唯一入口 ) 到其他网格的最短距离,米制距离越短表示交通可达性越好。
1.2.2 开敞度分析方法
开敞度主要用连接度指标来表示,指与某一空间直接相连接的空间范围 ( 栅格数目 )。从认知角度来看,连接度表示一个人站在某个空间里所能见到的邻近空间的范围,连接度的值越高,表示某位置的可见范围越大,该位置的视觉渗透性越好,空间越开敞。连接度分析通过 Depthmap 软件实现,具体计算公式如下:

公式(1)
其中,Ci 为某网格 的连接度,K 表示可以与网格i 被任意一条直线相连接( 中间没有阻碍物 ) 的网格数,即在网格i 可以看到的网格数量。
1.2.3 微气候分析方法
微气候是指活动空间的气温、湿度、热辐射和风速等,这些因素受到活动场地自身构成要素的影响,在场地上的分布也是不均匀的。而这些因素也决定了微气候环境与人体之间的热交换关系,因此其与活动人员的热舒适密切相关。活动人员会倾向于选择微气候舒适的空间进行活动,可见微气候也是影响公共活动空间的重要因素。
本研究通过计算流体力学 (CFD) 中的 ENVI-met 软件对公共活动空间的传热、空气流动等现象进行数值求解,评估气象、建筑、植被、路面等对城市公共活动空间微气候产生的影响。本研究运用 ENVI-met 的主要目的是利用该工具所计算出的微气候数值作为求解公共活动空间综合质量的输入指标之一。由于 ENVI-met的准确性已经被多个研究所验证,本研究不再对其准确性进行验证性研究。
ENVI-met模型中的网格是正六面体。为了简化综合质量的计算,模型中的 x 和 y 方向的网格数量 / 大小与 Depthmap 中的网格数量/大小保持一致,即x和y方向的网格数量都是 194 个,边长都是2 m。因为 ENVI-met 是三维的微气候计算模型, 本研究在 z 方向上设置了 25 个 2m高的网格。
由于公共活动空间的微气候会随着季节变化而变化,在评估微气候时需要选择一个合适的时间点。本研究选择夏季的 16:00 作为分析的时间点,因为这在上海的夏季是一个不舒适的时间点,更需要舒适的微气候。在 ENVI-met 的计算中,本研究设置了一个夏季的典型晴天作为计算的气象输入条件。而根据前 人的研究,在 16:00,城市公园的活动人数达到高峰。在本研究的计算输入条件中,16:00的气温为 33.4°C,相对湿度为60%,10m处的风速为 2.5 m/s,风向为东南风。模拟从凌晨 1:00 开始,到 16:00 之前,已经经历了15个小时,可以认为初始计算条件不会影响到计算结果。
微气候中包含了多个影响人体热应力和热舒适的气候因素,因此本研究选择在公共微气候研究中常用的包含空气温度、空气湿度、热辐射和风速影响等指标的生理学等价温度 (PhysiologicallyEquivalent Temperature,以下简称“PET”)作为综合指标。在本研究所设置的夏季16:00 的情况中,场地的PET 已经较高,均超过 32.3°C,这也表明越高的PET 对应着越差的微气候。
1.2.4 公共活动空间质量综合评价方法
本研究将公共活动空间的综合质量值定义为对各因素进行无量纲化处理及加权计算后得到的值,具体计算公式如下:

公式(2)
其中,Q 是公共活动空间综合质量值; Qi和Wi 分别是第 i 个评价因素的无量纲化值 (0 ~ 1) 和权重系数。所有因素的权重之和应符合如下公式:

公式(3)
本研究共考虑了 3 个因素,即可达性、开敞度和微气候。因此,公共活动空间的综合质量值按如下公式计算得出:

公式(4)
Q为公共活动空间综合质量值,Qtraffic为可达性质量值,Qopenness 为开敞度质量值,Qclimate 为微气候质量值; Wtraffic、Wopenness、Wclimate 分别为可达性、开敞度和微气候的权重系数。假设Wtraffic =Wopenness =Wclimate= 1/3,而可达性、开敞度和微气候3 个指标值可通过无量纲化处理得到,具体公式如下:

公式(5)
式中,MSD可达性指标值,C 指开敞度指标值,PET 指微气候指标值。其中,以max 和 min作为下标所指的值是该评价指标在整个场地中的最大与最小值。因为越大的 MSD和 PET 值对应着越差的可达性与微气候情况,所以在进行无量纲化处理时,用 1 去减 MSD 和 PET的计算值,从而使 3 个指标经无量纲化处理后的数值越大,对应的空间质量越高。在进行一系列计算后,将得到场地每个网格上大小在 0 ~ 1 的公共活动空间综合质量值Q ,Q 值越靠近1,则其空间质量越高。将Q 在二维平面每个网格上的值可视化,即得到场地的公共活动空间质量综合评价图。
2 结果与分析
2.1 公共活动空间的可达性
以米制距离 (MSD) 为指标分析闵行公园的可达性,由于该公园只有西南角1个入口,米制距离 (MSD) 随着离入口的距离变远而逐渐变大,可达性变差。从 1号场地到10 号场地的可达性基本呈现递减趋势。最靠近公园入口的1号场地,交通米制距离平均值 ( 即离公园入口的平均距离 ) 为 34.8 m;离公园入口最远的 10 号场地,交通米制距离平均值为443.4 m( 图4)。

图 4 以米制距离 (MSD) 为指标的闵行公园 ( 内部空间 ) 可达性分析图
公共活动空间的可达性是公共活动空间质量的重要特征,可达性好的公共活动空间容易吸引人驻留。一般离公园入口越近的活动场所,可达性越好,游人方便到达,活动人数也越多。尤其是老年人和行动不便的人群,可达性对其选择活动场地时显得更为重要。
2.2 公共活动空间开敞度
以连接度为指标评价闵行公园中各个场地的开敞度,可以看到6号场地的开敞度最高,这是因为该场地处于公园中心,位于公园内几条主要交通道路的交界处,并且四周遮蔽物较少,视线开敞。开敞度次高的 4 号场地是公园中部的一个大草坪,空间较开阔,四周遮蔽物也较少,视线较为开阔。7 号和8号场地的平均连接度较高,容易被路过的游人看到 (图5)。其余场地或位于公园边角位置,或周围有植被围合,因此开敞度相对较低,不易被游人注意。

图 5 以连接度为指标的闵行公园开敞度分析图
2.3 公共活动空间微气候
以 PET 为指标对闵行公园夏季典型日 16:00 的微气候进行分析,可以看出PET有两种明显不同的颜色,代表两类不同的值 ( 图 6)。PET主要是由太阳辐射或阴影所决定的,若在受到阳光直射的区域,PET在 48°C左右,如 4、6、7、8、9 号场地。而在植被遮阴的区域,PET则在 33°C~ 38°C,如 1、2、3、5、10 号场地。从 Lai D 和 Liu W 等人所研究的夏热冬冷地区 PET 和对应的热感觉标尺来看,48°C对应的热感觉标尺是 4.1。虽然 33°C所对应的热感觉标尺也能达到1.8( 大约对应“暖”热感觉 ),但是已经比阳光直射区域下的热感觉低了 2 个标尺之多。阳光直射区域和植被遮阴区的PET 差别能达 15°C以上,可见太阳辐射在公共活动空间中对人体热感觉有巨大影响。因此,从微环境或者热舒适的角度出发,在夏季,遮阴的场所要远远优于受到阳光直射的区域。

图 6 以 PET 为指标的闵行公园微气候分析图
2.4 公共活动空间的综合质量
通过分析闵行公园室外公共活动空间的综合质量状况发现,靠近闵行公园入口和位于公园中部的场地质量较高,而位于公园东北部的场地质量普遍较低(图7)。根据闵行公园内 10 个场地的综合质量指数计算结果,得出其综合质量排序由高到低为2号>3号>1号>4号>6号>5号>7号>8号>10号>9 号。从闵行公园的实际使用状况看,公共活动空间质量较高的 2 号、3 号、1 号、4 号、7 号场地平时使用的人数也较多,而公共活动空间质量较差的 9 号、10 号场地平时活动的人数很少。可见,公园公共活动空间的质量与活力 (活动参与人数 ) 呈现一定相关性。

图 7 闵行公园内部空间综合质量状况图
对2号、4号、10号3个场地进行横向比较发现,10 号场地虽然微气候质量最高,但是该空间离公园入口最远,且空间较为闭塞,可达性与开敞度都很低,所以很少有人去。而 2 号与 4 号场地的综合质量都较高,活动人数也较多。2 号场地的可达性和微气候质量都很高,是公园中老年人和行动不便者青睐的场地,但 2 号场地开敞度较低,吸引的活动人数不如 4 号场地。4 号场地的可达性、开敞度和微气候条件 3 个指标较为均衡,是公园中活动人数最多的地方。虽然 2号场地的综合质量略高于4号场地,但是 4 号场地的 3 个指标值更均衡,所以4号场地的活力优于2号场地(图8)。

图 8 闵行公园 2 号场地、4 号场地和 10 号场地的空间质量对比图
3 提升公共活动空间质量的策略
城市公共活动空间作为承载城市居民娱乐、休闲、社交等活动的重要场所,其空间质量是衡量城市活力的重要因素,公共活动空间品质也是影响人们生活质量的重要因素。本研究运用公共活动空间质量综合评价方法评价了上海闵行公园的空间品质对空间活力的重要影响,发现了公园存在的活动空间质量问题,并针对公共活动空间的特征和人们的活动特性提出了提升公共活动空间质量的策略。
3.1 公共活动空间属性优化策略
3.1.1 提升公共活动空间的可达性
可达性是公共活动空间品质的重要属性,也是影响空间活力的主要因素之一。公共活动空间的可达性反映了人们到达该空间的便捷性,具体来说就是该空间离入口越近、与其他空间之间的交通联系更便捷,该空间的可达性就越高。公共活动空间的可达性主要体现在空间内交通体系、空间之间的联系上。因此,提升公共活动空间可达性的策略包括:1建立网络状多环路的道路体系。道路体系不规则、空间较为松散的公共活动空间,其交通便捷性和空间之间的互动性就较弱。而建立网络状多环路的道路体系,有利于增强公共活动空间之间的联系和交通便捷性,提升整个公共空间的可达性。2增强公共活动空间节点之间的交通联系。公共活动空间节点之间的联系更直接,其可达性自然会增加。3增加开口。以城市公园为例,增加公园出入口的数量可以提升从公园外部进入公园内部各个公共活动空间的便捷性。4可达性要求高的功能空间,宜设置于公共活动空间 ( 如公园 ) 的出入口和中心区域。公共活动空间的可达性对于老年人和行动不便者的集体性活动尤为重要,因而需要将此类功能空间设置于公园入口附近或中心区域。
在提升公共活动空间可达性的同时, 也要考虑其使用性。一个四通八达的空间可能会成为交通性空间,过往人流会对空间内的活动造成干扰,因而需要合理组织交通流线和驻留空间。对此,可以在主要交通通道旁边设置附带空间,并保证附带空间与交通道路之间的视线通透性(图9)。

图 9 附带空间示意图
以上海闵行公园为例,原来的道路体系并未形成网络状,有些区域 ( 如东北角 ) 与整个公园道路体系的联系较弱,在公园优化方案中 ( 图 10),通过规划环形道路,增加相邻空间之间的交通联系,形成网络状多环路道路体系 ( 图 11),提升了公园整体的可达性。该公园原来仅开放西南部一个出入口,导致公园东侧可达性差,优化方案在东北角开辟一个新出入口,可增加公园东部区域的可达性,并在公园出入口附近设置便于老年人交往和活动的空间 ( 如空间 H),方便老年人使用。

图 10 闵行公园优化方案平面图
注:图中除了 10 个对比场地外,A 为赏景空间,B 为羽毛球空间,C 为小型草地,D 为通道空间,E为社交空间,F 为唱歌演奏空间,G 为老年活动空间,H 为廊架空间,I 为旱喷广场。

图 11 闵行公园的网络状多环路道路体系构建图
3.1.2 优化公共活动空间的开敞度
人居环境学科中的公共活动空间主要由底面 (地面)、顶面、四周围合边界所构成。对于室外环境空间而言,底面和四周围合边界是形成公共活动空间的主要要素,而顶面一般为天空,容易被忽视。若底面与四周围合边界的组合方式发生变化,就会形成不同尺度和空间体验的公共活动空间。此外,底面是形成公共活动空间的最基本条件,底面的铺装形式容易给人一种空间领域感。四周围合边界是形成空间体验感的重要因素,公共活动空间的开敞度主要因四周围合边界的尺度、虚实变化而形成开敞、封闭的空间感受。四周围合边界的组成要素在室外公共活动空间中主要为墙面、植被、连廊和设施等要素。
公共活动空间的开敞度与活力呈现 正相关关系。开敞度的提升可以通过减 少四周围合边界、选用虚透的要素作为 边界 ( 如高分枝的乔木、廊架等 ) 及边界 后退(场地不变)等方式来实现(图12)。虽然开敞度越好,公共活动空间的活力 也越好,但是有些活动要求空间不宜过 于开敞,如用于私密交往、冥想活动的 私密空间。因此,一些开敞度较低的空 间可以作为私密空间使用。
目前闵行公园中没有一个明显的中心开敞空间,为了创造一个公园的视觉 中心,优化方案将中部的水池扩大为一 个小型湖面,在周边形成广场,塑造一 个开敞度最高的视觉核心区,使公园的空间结构体系更为清晰。对于闵行公园 优化方案平面图中过于封闭的 E 空间, 将其南侧的半圆弧围墙改为通透的廊架, 提升该空间的开敞度;对于 B、C 空间及 5 号场地,可通过边界的后退,提升空间 开敞度体验。
3.1.3 优化公共活动空间的微气候
对于像上海这样冬冷夏热的地区,夏季活动者趋向于有遮阳和通风好的空间,而冬季活动者则会选择可以晒到太阳且风小的地方。因此,可以通过增加遮蔽设施、植物和挡墙等要素,优化公共活动空间的微气候,使公共活动空间在冬季可以晒到太阳且阻挡西北寒风,而在夏季可以遮蔽阳光且有利于东南风的导入;同时,因为水的比热容大,可以通过设置一定面积的水面,调节活动空间的热环境微气候 ( 冬暖夏凉 )。此外,通过种植体疗类植物,释放对人体有利的负氧离子、微量元素等,有助于改善空气质量,提升康养效果。
在闵行公园优化方案中,在公园中部扩大原有水池形成较大的水面,可以调节周边微气候。6 号和 7 号场地无遮蔽物,夏季尤为炎热,因此可在这两个空间中合理布置分支点高的大型落叶乔木,增加遮阴面积,优化微气候。闵行公园优化方案平面图中的通道 D 为西北—东南方向,道路两侧植被后退一定距离,然而通道冬季寒风较强,道路两旁的座椅几乎没人愿意坐,可通过在该通道两侧增加较为密集的竹子,以阻挡冬季寒风;在老年活动空间 (2 号和 7 号场地、G 空间 ) 附近可种植体疗类植物,有助于促进老年人健康。
3.2 建构三级公共活动空间体系
在公共活动空间中划分不同类型的活动空间,主要目的在于满足使用者的各种活动需求。不同活动类型对于活动空间的大小和开敞度等都有不同的要求,根据活动空间规模的大小,可以将空间分为大群体活动空间、小群体活动空间和独立活动空间3类。1大群体活动空间一般以娱乐健身类活动为主,场地面积较大,一般在 100 m2以上,开敞度较好,一般活动人数和活动类型都较多,需要在活动空间周边设置一些休憩设施和放置衣物的设施;2小群体活动空间一般可容纳几位到十几位使用者共同活动,以健身运动、聊天、棋牌游戏等活动为主,面积一般在几十平方米,空间一般具有相对的独立性,空间内需要设置一些休憩、健身、置物设施;3独立活动空间一般可供1~ 2 人活动,空间面积较小,以静坐、冥想、私密聊天等活动为主,宜设在景观优美、私密安静的地方。
一个公共活动空间一般兼有上述 3类活动空间,其中大群体活动空间数量较少,小群体和独立活动空间数量较多,三者共同构成三级公共活动空间体系,可满足各类使用者多样化的活动空间需求。
闵行公园的三级公共活动空间体系包含 3 个大群体活动空间、12 个小群体活动空间和18个独立活动空间,可为不同年龄和不同活动爱好的使用者提供丰富多样的活动空间 (图13)。大群体活动空间包括4号、6号和7号场地,其中4号场地的活动人数多且可开展的活动类型最丰富,优化方案在场地边缘增设了一些休憩设施,以缓解高峰期休憩设施不足的问题。6 号和 7 号场地缺乏遮阴设施与植物,优化方案对这两处场地都增设了高大的落叶乔木,增强夏季的遮阴效果。

图 13 闵行公园三级公共活动空间体系示意图
闵行公园原有的小群体活动空间功能单一,优化方案针对公园公共活动空间质量综合评价结果,在一些可达性、开敞度和微气候相对较好的位置增设了3 个小群体活动空间,提升公园公共活动空间功能的多样性。
根据公园内部的公共活动空间质量条件,在公共活动空间质量较高的位置增设了6个独立活动空间,为活动者提供静谧的活动场地。
3.3 不同类型的公共活动空间优化策略
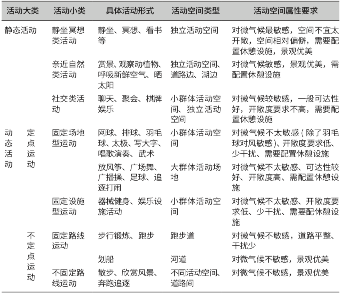
同活动对开敞度、可达性、微气候及设施、景观美学的需要和敏感性都不一样,因而需要根据活动特征塑造相对应的功能空间。根据活动的方式和位移特点可以将公共活动空间中的活动分为静态活动与动态活动 (定点运动、不定点运动 ),分别对应不同的具体活动形式和活动空间属性 (表2)。
表 2 公共活动空间的活动类型对具体活动形式及其空间属性要求

静态活动又可分为静坐冥想类活动、亲近自然类活动、社交类活动。静坐冥想类活动一般发生在独立活动空间,空间不宜太开敞,位置相对偏僻且周边景观优美。该类活动对微气候最敏感,需要通过植物、遮蔽物等尽量创造舒适的微气候环境,另外需要配置休憩设施。亲近自然类活动一般发生于独立活动空间、道路边或湖边,此类空间对微气候敏感,对环境景观美学要求高。社交类活动多发生在小群体活动空间或独立活动空间,对微气候较敏感,一般可达性好,且对应的开敞度要求不高,设置用于休息交往的桌椅设施较为必要。
动态活动中的定点运动包括固定场地型运动和固定设施型运动,如网球、排球、羽毛球、太极、写大字和唱歌演奏等活动一般为固定场地型运动,此类活动具有一定活动强度,对于微气候不太敏感,但羽毛球场地要求风速较小;放风筝、广场舞、广播操和足球等固定设施型运动往往固定发生在大型活动场地上,对微气候也不太敏感,对于可达性的要求较高。此类活动多具有展示性,一般对开敞度的要求较高,另外需在活动空间周边配置一定的休憩设施,供使用者休息和观看场地内人群活动。动态活动中的不定点运动分为固定路线运动和不固定路线运动两类,固定路线运动包括跑步、步行锻炼和划船等,一般固定在跑步道和河道线路上。此类活动对微气候不敏感,要求道路平整、干扰少,两侧景观较好。不固定路线运动包括散步、欣赏风景、奔跑追逐等,此类活动会在不同活动空间、道路间穿梭,一般对微气候不敏感,对于周边景观美学有较高要求。
在闵行公园现状中,静态活动方面主要设置了社交类的小群体活动空间,但是缺乏静坐冥想类活动和亲近自然类活动的活动空间与环境。因此,闵行公园优化方案在相对静谧和独立的空间塑造了较多的私密活动空间,通过优化水景和植物景观为使用者提供较多的亲近自然、欣赏自然景色的活动空间,丰富了活动空间类型。在动态活动方面,原来的小型固定活动场地品质都不高,优化方案对唱歌演奏空间 (F 空间)、羽毛球空间 (B 空间 )、小型草坪空间 (C 空间、9 号场地等 ) 等的界面植物进行优化,完善了休憩和置物设施,在管理房前还改造形成一个旱喷小广场 (I 空间 ),为孩童提供多样活动空间。闵行公园内主要有 3个大群体活动空间,优化方案在 6 号场地东侧打造了一个景观大水面,提升了场地的视觉景观品质,同时还可以借助湖面调节场地微气候,将场地和景观湖打造成为公园的核心区,作为市民开展集体活动的重要场所。闵行公园原来缺乏完整的跑步道,所以很少有跑步活动发生,优化方案将沿公园外围规划一条环路,为跑步活动提供空间,从而提升公园公共活动的多样性。
4 结语
我国社会已步入高质量发展阶段,城市公共活动空间的建设正是推进城市空间高质量发展、满足人们对美好生活需求的重要抓手。而城市公共活动空间质量综合评价是城市精细化管理和人性化设计的必然要求,可以引导活动空间合理布局,对于推进我国高质量的城市公共空间发展具有重要现实意义。城市公共活动空间质量受多因素影响,本研究主要从开敞度、可达性、微气候角度探讨了公共活动空间的质量问题,并提出了公共活动空间质量综合评价方法。在此基础上,以上海闵行公园为例,对公园内 10 个活动场地的可达性、开敞度、微气候进行对比分析。结果显示,公园公共活动空间质量与空间 ( 场地 ) 使用水平 (活动人数 ) 呈现较好的相关性。根据评价结果,本研究提出了提升公共活动空间质量的策略,并对闵行公园进行了针对性的优化设计。由此可见,公共活动空间质量评价可为活动场地的功能定位、空间选址和设计优化提供参考。
文章全文详见《规划师》2021年21期
《城市公共活动空间质量评价与优化策略研究》