【作者简介】
靳利飞,硕士,中国自然资源经济研究院重点实验室副主任、副研究员
孟旭光,博士,中国自然资源经济研究院副总规划师、二级研究员
刘天科,通讯作者,博士,中国自然资源经济研究院自然资源战略与规划研究所所长、研究员
摘要
建立国土空间规划体系是规划领域面向生态文明的重大变革和重要任务。在国家治理体系改革背景下,以治疗、预防“生态病”为出发点的国土空间规划日趋从服务于经济增长的单一目标向服务于保护资源环境生态、支撑经济社会发展等多元化的空间高质量发展目标转变,更加注重多元目标驱动下的“技术+ 政策”的双重逻辑转型。具有统筹“立体开发”区域属性与“山水林田湖草沙”等要素粘连性结构特征的国土空间规划,需要坚持适应生态文明时代时空秩序的“问题—价值—目标”三重导向。文章基于以上逻辑,在从国家治理体系角度梳理国土空间发展脉络的基础上,以关键逻辑和重大关系为主线,面向空间多元综合目标,对国土空间规划面临的自然资源与国土空间的多要素耦合、自然资源与国土空间的多功能融合、明确空间治理基本单元等关键问题进行研究与展望。
[关键词]国土空间规划;生态文明;关键问题
[文章编号]1006-0022(2021)19-0065-07
[中图分类号]TU984
[文献标识码]A
[引文格式]靳利飞,孟旭光,刘天科.面向生态文明的国土空间规划关键问题研究[J].规划师,2021(19):65-71.

为国家治理体系的重要组成部分,国土空间规划是我国从工业文明时代进入生态文明新时代,面对全面统筹经济社会发展、协调保护与发展矛盾、合理高效配置资源、解决规划“打架”等现实问题及全球自然资源环境压力问题,在人与自然和谐共生的空间价值理念引领下,在国土空间开发保护价值导向由强调经济增长优先转向强化生态思维,以及实现高质量发展、高品质生活与国家整体竞争力提升成为国土空间治理目标的情况下,推进国家治理体系与治理能力现代化改革的历史选择。当前我国国土空间规划编制工作面对着复杂的环境,发展阶段转型与规划改革问题交织。我国空间规划面临从问题导向到“问题—目标—价值”多元导向的转变,从空间要素配置到“自然资源要素—空间要素”系统性、整体性统筹的转变。如何在自然资源统一管理的制度框架下,基于国土空间规划的关键逻辑( 发展范式、发展逻辑、发展动能)、重大关系( 人与自然关系、保护与发展关系、政府与市场关系、央地关系、城乡关系、城城关系),破解国土空间规划的关键问题(自然资源与国土空间的多要素耦合、自然资源与国土空间的多功能融合、空间基本单元),从而通过助推国土空间规划编制实施,推动高质量发展、高品质生活、高效能治理,助力实现第二个百年奋斗目标,具有重要的历史和现实意义,亦是当前的重大综合性难题。现有研究多侧重于对概念内涵、总体框架与基本思路、与其他规划的关系、价值取向与思维范式和技术变革与路径等问题的探讨,缺乏从宏观国家治理现代化层面,基于生态思维对国土空间规划统筹空间布局与要素空间配置综合功能的深入认识。本文瞄准提供解决空间问题制定“中国方案”的目标,在从国家治理体系角度梳理国土空间发展脉络的基础上,以关键逻辑和重大关系为主线,基于空间的多元综合目标,对国土空间规划关键问题进行分析,以期准确理解国土空间规划体系的内涵与目标,把握国土空间规划发展的基本方向和关键支点。
1 国土空间规划的战略逻辑:“治理—历史—技术”三重逻辑
1.1 以保护与发展关系问题为伦理秩序和价值逻辑的国土空间规划,逐步从国家治理体系的相对边缘区域走向中心位置
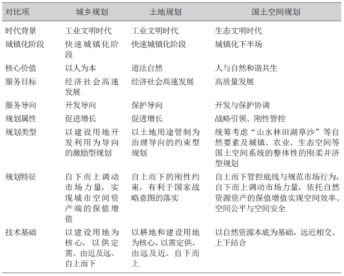
改革开放40 余年来,受经济社会发展阶段、城市化阶段、国家治理体系变迁等影响,我国国土空间规划经历了从“百废待兴”“发展就是硬道理”阶段,增长型管理下盛行“大扩张、大建设”城镇化发展路径,以服务城市建设和促进经济增长为核心的城乡规划成为地方政府增强城市竞争力的利器,到坚持“科学发展观”、推进“五位一体”建设以来,城镇化建设进入内部结构优化提升阶段,生态文明建设被摆在全局工作的突出位置,以实行严格土地用途管制制度为特征的土地利用规划成为国家刚性约束的工具;从处于“国民经济发展计划的空间落实者”到以促进地方经济增长为主要目标,再到进入国家城镇化进程下半场以引领经济社会发展转型与保障生态文明建设为己任;从基于土地数量、规模的“保量”管控与土地利用结构的优化配置到自然资源数量、质量、生态多维的管控。国土空间规划日趋从服务于经济增长( 强调生产) 的单一目标向服务于保护资源环境生态、支撑经济社会发展(强调生产、生活、生态三者相互协调)等多元化的空间高质量发展目标转变,逐步从国家治理体系的相对边缘区域走向了中心位置( 图1)。

图1 我国国土空间治理演进
1.2 以治疗、预防“生态病”为出发点的国土空间规划,更加注重多元目标驱动下“技术+ 政策”的双重逻辑转型
作为生态文明建设的空间载体,国土空间规划的核心作用不仅是解决工业化、快速城镇化带来的“城市病”,还是谋求经济社会发展下,兼顾治疗、预防与其相伴生的“生态病”,其本质是协调保护与发展的基本矛盾,通过空间治理与信息技术的深度融合,以及资源、经济、社会等政策协同配置,实现国土空间治理现代化,体现出鲜明的空间尺度属性和公共管理属性。过去,“保护与发展矛盾—协调解决土地斑块属性唯一带来的冲突—调整图斑状态—优化规划体系—调整管理体系”问题导向的被动型技术逻辑,以及基于“指标+ 边界”管控逻辑的土地利用规划( 以土地利用计划为主要工具),与基于“结构蓝图+规模引导”管控逻辑的城乡规划( 以用地属性、容积率等为主要工具) 所采取的结果管控的政策逻辑,已不能完全适应新形势新要求。国土空间规划应贯穿由存量管理演化而来的时效管理、质量管理的政策逻辑主线,强调“( 规划层级) 自上而下的要素管控传导与分解+上下联动的统筹协调与反馈调整机制”过程管控的政策逻辑脉络,采用“保护与发展相得益彰—明确空间高质量发展目标—依托基于技术融合、政策协同的资源( 空间资源、自然资源) 多元价值显化—重构规划体系并监督实施”价值导向的主动型技术逻辑,在坚持战略引领和刚性管控的基础上,实现生态保护和经济社会发展多元目标的协同,推动实现高质量发展( 表1)。
表1 我国空间规划发展的要义

2 国土空间规划的战役导向:基于“区域—要素”双重属性的“问题—价值—目标”三重导向
2.1 国土空间规划具有统筹“立体开发”区域属性与“山水林田湖草沙”等要素粘连性结构的特征
与土地、矿产、森林、草原、海洋等单个或全要素融合自然资源的“平面要素”相比,国土空间规划是在融合自然资源多要素、人口经济、难于直接量化的文化与历史价值的基础上,谋求生产、生活、生态空间功能的优化,其呈现出综合性“立体开发”的区域属性。国土空间是各类自然资源要素的空间载体,国土空间规划编制实施是协调各种自然资源要素在空间上的数量与质量配置结构、发挥自然资源多功能性的过程。在生态思维下,空间治理对象和治理模式的拓展使得空间资源成为与自然资源高度粘连的“立体要素”。一方面,空间治理对象从以土地为主要载体的、分割式的国土空间,转向依托自然资源全要素周期管理、兼顾地质多样性与生物多样性的系统性、综合性、立体性的国土空间。另一方面,空间治理模式从传统的“规划—开发—管控”模式,转变为生态思维下基于自然资源与空间资源的内在结构化粘连特性的“规划—底线管控下绿色发展—治理”模式。在治理对象和治理模式拓展背景下,空间资源因融合自然资源、人口资源、经济社会资源等不同要素而组合形成动态、多要素和立体的“比较优势集合”,最终实现质量效益同步增长和几何级数增量积累的“跃迁”可能,成为能够支撑高质量发展的新型“立体要素”。注重自然资源的多要素性、多功能性,发挥自然资源资产价值,实现最大限度的资源平衡与资源安全,是国土空间规划的固有内涵。
2.2 构建适应生态文明时代时空秩序的“问题—价值—目标”三重导向
解决资源空间配置不协调问题( 问题导向),形成生态保护与经济发展等多元复合价值的综合性空间表达( 价值导向),构建适应生态文明时代的时空秩序(目标导向),是当前我国国土空间规划的三重导向。在生态文明新时代背景下,国土空间规划应基于国土空间的区域、要素双重属性,以自然地理格局为依托,准确把握高质量发展作为新发展阶段最核心特征的本质要求,贯彻新发展理念对发展目的、动力、方式、路径转变的根本指引,融入“双循环”新发展格局,以解决资源空间配置不协调对国土空间效率( 城市竞争力和影响力、生态功能和价值彰显)、国土空间公平( 东中西、南北方等区域均衡,城乡一体化、大中小城市协调发展等城乡协调)与国土空间安全( 粮食安全、能源安全、国土安全、韧性安全的空间设施)等空间发展全局性、关键性问题产生的负向压力为出发点。空间发展应从全局性、关键性问题出发,以解决自然(兼顾生物多样性和地质多样性)、人口、文化历史、经济社会等资源空间配置不协调问题为抓手,以注重存量挖潜和流量激活,重视挖掘国土空间的生态保护和经济发展等多元复合价值,兼顾规模管控与质量管理,强化生态思维和市场机制为原则,在充分挖掘国土空间、自然资源多要素与多功能耦合关系的基础上,发挥规划的战略引领与刚性管控(明确基本单元是刚性管控的基础性问题) 的双重作用,构建基础韧性、绿色发展、区域协调、满足高品质生活、富有竞争力、可持续发展、环境友好与特色引领的魅力空间格局(图2)。

图2 国土空间规划目标
3 国土空间规划的战术关键:打通“要素—功能—基本单元”的经络结节
3.1 国土空间规划“元问题”之一:空间资源与自然资源的多要素耦合关系
3.1.1 国土空间和自然资源的多要素耦合关系演化是实现国土空间高质量发展的前提
由于国土空间与自然资源的多要素之间是共生依赖的关系,空间价值往往在各要素的耦合关联性中得以发挥。例如,土地是国土空间治理的核心要素,是矿产、森林、草原、滩涂、生物体,乃至水等资源最主要的依附主体。以土地为核心形成的“土—水”“土—气”“土—生”“土—岩”及“土”“水”“气”“生”“岩”多种资源要素的相互作用与反馈机制,控制、调节着自然生境,维持着可持续发展所需的生产、生活、生态空间。土地沙化( 风蚀荒漠化、水蚀荒漠化、冻融荒漠化、土壤盐渍化)与“气”(气候多风)、“水”( 干旱少雨)、“人”( 如过度农垦、过度放牧、过度采伐等不合理利用) 等多要素的耦合作用密切相关,土地沙化又会导致可利用农业空间、生态空间萎缩等问题,由此可将土地沙化与空间的生产功能、生态功能退化联系在一起。但当以土地沙化为空间资源发展休憩产业时( 如内蒙古响沙湾、宁夏沙坡头等),其又体现出了较强的空间生活功能。
3.1.2 国土空间格局塑造与自然资源利用的适配性是推动国土空间治理的重要抓手
新时期的国土空间规划不再简单地限定约束条件或明确发展目标,而是指明在限定约束条件下如何达到高质量发展目标的“可行路径”。直面我国资源空间分布不均衡、配置不协调的现状,通过协调空间要素( 人流、信息、技术)与资源要素( 土地、海洋、森林、草原、生物体、岩石/ 硅酸盐矿物) 的流动方向和强度,以维持地质多样性、生物多样性的良性循环,是国土空间可持续发展的关键所在。例如,面向碳达峰、碳中和“3060”目标,发展利用可再生能源是必然选择。而我国光照资源充沛的地区在西北,风能资源丰富的地区集中于内蒙古、新疆、黑龙江等北方地区,水能资源丰沛的地区主要在西南地区,资源需求量大的地区集中于东南地区,科学匹配可再生能源产需空间成为国土空间规划当前面临的重要挑战。
3.2 国土空间规划“元问题”之二:国土空间与自然资源的多功能融合
3.2.1 国土空间、自然资源多功能融合是处理好开发和保护关系问题的核心关键
国土空间与自然资源均具有多功能属性,前者具有生产、生活、生态功能,后者具有安全、生态、经济等多重功能。国土空间与自然资源的多功能性存在本质一致而功能目标时有差异的辩证统一关系。两者均需要以功能实现最大化为导向,在开发与保护二者之间进行权衡,其本质是如何处理好开发和保护的关系,两者主要区别在于,空间功能更侧重空间的关联性和连通性。例如,一块地作为自然资源加以利用时,主要取决于水、光、热条件下其自身功能更适合用于开发还是保护;而作为空间功能加以利用时,更多考虑其与周边的关联作用,需要考虑邻近和关联空间对该块土地空间功能发挥所产生的影响,若该块土地位于重点生态功能区,应当结合邻近空间的生态功能综合决定土地的功能。
空间功能与自然资源功能的变化会影响另一方功能的权衡与协同。例如,具有良好景观条件的农业空间要从物质价值向精神价值延伸时,其空间功能会从单一的农产品生产功能向休闲观光、科普科研等多种功能拓展,需要增强与城镇的道路等基础设施的关联、增加相关活动场所和设施,部分土地功能将面临从保障粮食生产向提供基础设施转变。同样,某一矿种因国家战略需要将功能从保发展转向保国家安全时,对矿种赋存空间的功能亦会产生影响。因此,国土空间规划需要在更广泛的层面统筹各要素的多功能关系,使得国土空间和自然资源要素功能在正外部性中得以相互促进。
3.2.2 充分发挥自然资源的生态属性与价值属性是实现国土空间与自然资源多功能融合的根本出路
国土空间保护与开发问题,从生态学来看是“限制”问题,从经济学来看则是“稀缺”问题。平衡“限制”“稀缺”矛盾的最佳方案是显化自然资源价值,通过实现基于效用性和稀缺性形成的自然资源的经济价值、生态价值、社会价值和文化价值,促进自然资源资产保值增值,进而寻求保护与开发的平衡点,缓解可持续发展中的矛盾,实现有限空间的无限发展。自然资源价值实现逻辑框架是在遵循国土空间功能定位的前提下,通过自然资源使用权的流转或者将资源环境优势转化为品质优势的生态产品开发利用等多种方式,不仅使自然资源的内在多元化价值得以显化,还会在与其他生产要素的共同运动中发生增值,最终在使使用权人获取利润、国家自然资源所有权益得以实现的同时,也使空间功能得以彰显与强化。同时,自然资源价值实现通过将自然资源多要素关联属性引入国土空间,可以辅助异质性空间中不同空间尺度的关联和转换需要。例如,依托矿坑发展生态旅游的自然资源价值实现机制将土地、矿产、水、生物、气候等自然资源关联至国土空间利用上,若依托矿坑发展的生态旅游产业与国家自然公园紧邻,则两者由于具有较强空间关联性而在吸引游客时具有更大的优势。
在自然资源治理视角下,国土空间规划应统筹考虑“山水林田湖草沙”等自然要素及城镇、农业、生态空间等空间系统,以强化战略引领与刚性管控作用为关键点,自上而下管控底线与规范市场行为,自下而上调动市场力量,锚定“管控底线—鼓励要素根据市场价格信号自由流动重组—显化空间/自然资源价值—提升资源空间配置效率/实现自然资源资产保值增值”路径。其中,通过生态产品的价值实现寻求保护与建设的平衡点,达成限定约束条件下的高质量发展目标是核心举措。
3.3 国土空间规划“元问题”之三:空间治理的尺度逻辑
3.3.1 明确空间治理基本单元是空间治理的基础性问题
空间尺度是表述空间规模、层次和相互关系的复杂关系量度,既是某种空间距离,也是某种社会关系构建( 不同的空间尺度也会带来不同的治理关系)。国土空间规划是基于空间尺度选择的重构过程。作为创造空间价值的基础性工具,我国空间规划的价值理念已由城乡规划、土地利用规划时期的强调问题导向,转向了生态文明时代的强调问题导向、价值导向和目标导向,从注重国土空间高效利用转换到强调挖掘国土空间的多元复合价值。构建国土空间规划体系需要在“底线思维”的基础上,打破原有制度惯性和旧平衡,实现生态保护和经济发展的多元目标协同。而空间尺度对我国“五级三类”国土空间规划体系的定位、目标具有重要影响。目前我国空间治理的空间尺度较为模糊,存在以“地块”为基础的土地管理体系及“林班”和“小班”的森林资源管理体系等多种形式,类型不一致、不固定,尚未明确空间治理的基本单元,使得宏观发展导向与政策引导在向微观空间落实时,空间治理因缺乏共同的基础单元作为凝聚共识的基点,而出现传导不畅的现象。因此,明确各级各类国土空间规划的空间治理基本单元是实现规划有效落地实施的根本保证。
3.3.2 明确空间治理基本单元是保持空间管控刚性与弹性平衡的重要条件
国土空间规划的核心问题是如何发挥其在国土空间开发保护中的战略引领和刚性管控的双重作用,其中战略引领指向通过传导政策意图凝聚愿景共识,刚性管控指向规划的强制实施。从全国空间尺度来看,国土空间规划不仅需要基于生态文明时代的人与自然关系、国家发展观、国家发展目标与策略、国家全局和整体利益等,自上而下作出“我们要成为一个什么样的国家”的战略性思考,还需要注重发挥“三区三线”和约束性指标的底线性规则的刚性管控作用。发展阶段转型与规划改革问题交织带来的复杂性,需要更清晰地厘清几个方面的空间管控刚性与弹性问题:一是战略引领如何形成国家需求与整体利益的协同;二是刚性管控是生态保护红线、永久基本农田、城镇开发边界三条控制线的结构性控制,还是“三区”的功能性控制和量化;三是如何处理各层级空间子系统的刚性管控与灵活弹性的关系,正视沿海(存量提升发展阶段)与内陆(增量与存量发展并存阶段)存在不同的发展阶段,同一地区内城市发展具有不同潜力的问题,以及增强对各种突变性、不确定性事件的响应能力。
明确空间治理的基本单元对于保持空间的管控刚性与弹性平衡,在国土空间规划中体现“国家要求”和瞄准“落地需求”,实现在保护中孕育新机、在发展中守住底线,具有基础性意义。尤其需要明确国家宏观尺度下,生态保护红线、永久基本农田、城镇开发边界三条控制线及国家重要战略区域管控的最小单元,明确哪些是尺度上移问题,哪些是尺度下移问题。生态保护红线的基本单元是不是就是“林班”和“小班”;永久基本农田的基本单元是不是就是“地块”;对于我国城市间无序恶性竞争引发资源浪费、环境污染等问题,以及在全球城市网络化发展带来竞争主体从单体城市转向“城市区域”的背景下,城镇发展管理的尺度是否是作为新型城镇化主体形态的城市群,城市群中一体化程度高的区域是否可以将次域城市群作为空间单元;国家重要战略区域复合功能空间的基本单元如何考虑等问题,如长江经济带的基本单元是不是可以从流域特征统筹考虑地块、坡位、子流域和水文响应等单元。此外,在资本全球化的“无疆界”环境中,空间表现出愈来愈强的流动性和可塑性,因此需要通过积极的尺度调整,体现空间尺度的相对灵活性,从而为我国提供更多与对流资本“粘连”“附着”的机会,增加整体竞争力。
4 研究展望
4.1 深化开发与保护的基本逻辑研究
开发与保护不是简单的对立关系,是一个综合的复杂关系体。开发与保护方向、程度的确定事关人类对空间发展的自然生境( 地质多样性、生物多样性)伦理或价值的判定。作为较为敏感的系统,自然生境极易受到人类活动胁迫响应,如西双版纳野象群北迁正是一个时期以来过于强烈的人类活动压缩野象群自然生境、胁迫它们野外生活的结果。保全自然生境的良好机能,会对人类开发建设提出更高的成本要求(尤其是处在发展初期或者快速发展阶段),但若因发展牺牲自然生境的机能完整性,同样要付出生态环境价值和功能损失的代价和长久的修复成本。国土空间规划如何调和开发与保护的关系是个系统工程,本质上是要通过一系列制度建设和技术创新,促进形成开发中保护、保护中开发的兼具秩序性、系统性的动态平衡。由此,未来应加强保护的系统性,以及保护与开发的相互演化、影响机制等方面的研究。例如,如何尊重自然规律,坚持系统观念,通盘安排未来生态退耕、国土绿化等生态建设,调整不符合自然地理格局的土地利用方式,合理安排生态建设布局。又如,一定的空间范围如果被划入生态保护红线,则其主要承担生态功能,从而导致该空间范围内自然资源的开发利用行为应当符合空间生态功能的定位,但该空间范围内如何利用或利用何种自然资源,以及自然资源与该区域的国土空间开发保护活动、空间功能实现的支撑关系如何,支撑关系带来的开发和保护比例确定等问题,目前尚未得到解决。同时,还需加强对“双评价”的科学机理、评价技术方法及应用机制等前置技术的基础研究。
4.2 深化刚性与弹性问题研究
“三区三线”体现着国土空间的刚性管控,在生态思维下,其管控重点是城镇空间要避让生态空间和农业空间,严守生态空间和农业空间保护规模的刚性,倒逼形成防止建设空间“摊大饼”的约束机制,促进建设空间的集约节约利用。其中,“三区”与“三线”的区别联系、“三区三线”与“三生”的关系、“三区三线”如何传导落地、刚性管控的时空动态性、刚性管控的内涵范围等基本问题有待进一步厘清。例如,城镇开发是要避让农业空间、生态空间,还是要避让永久基本农田保护界限、生态保护红线的问题,本质上就是“三区”“三线”关系的折射;根据“双评价”结果,刚性管控在不同时间和不同空间维度上存在一定差异性,自然保护地核心区的强刚性管控和一般控制区的弱刚性管控如何体现,本质上也体现了对刚性管控的时空动态性开展研究的重要性;从资源安全角度看,战略性矿产资源要不要或以怎样的形式纳入刚性管控范围等问题,有待进一步论证研究。在空间管制弹性方面,亟待深化数量结构弹性和空间结构弹性等方面的研究:一是从数量结构弹性上看,结合“三调”结果,永久基本农田、生态保护红线的数量如何保障,耕地占补平衡与退耕还林等政策如何优化;二是从结构弹性上看,局部地区生态建设格局的稳定性如何保障,农业空间和生态空间内部根据实际需求与景观格局进行空间优化调整的管理弹性怎么体现,如何克制地方以发展为导向的惯性思维,如何保证生态空间和农业空间的质量不降低。
4.3 深化要素—功能耦合关系研究
多要素性、多功能性是国土空间的基本特征之一,这使得深入探讨要素用途和空间功能的关联作用机理、空间功能的复合机制成为必要课题。例如,城市绿地作为城市核心生态要素,主要承担居民休憩娱乐等生活功能,需要关注要素和功能耦合关系下空间属性的判定问题;耕地、园地、林地、草地等农业生产用地在提供生产功能的同时也发挥生态功能,生态空间兼具生活和游憩功能,由此需要关注要素、空间多功能性的兼顾问题。
此外,生命共同体耦合系统理论、自然资本资产基本原理、自然要素变化对空间功能的影响机制及空间多功能对自然资源要素配置的影响机制均是亟待深入研究的问题;自然资源价值实现尚存在较大的不确定性,资产权责关系、资本化的主客体、市场平台、科技动力和政策保障等基本问题还有待深化研究。
4.4 深化空间基本单元研究
空间具有尺度效应,不同空间形态和结构随着空间尺度的不同而存在差异,不同空间尺度下国土空间的内涵范围及格局优化的意义不同。而空间基本单元也表征了空间精度的科学视野、技术高度。目前,不同空间尺度的基本规律、相互作用和基础理论、不同尺度的研究方法和技术模型、“五级三类”规划体系的基本空间单元、生物多样性与地质多样性的尺度差异、空间基本单元与规划传导实施的机制等问题有待深入研究。
文章全文详见《规划师》2021年19期
《面向生态文明的国土空间规划关键问题研究》
来源:规划师杂志