本报告基于腾讯参与汽车产业智慧化共建的实践和思考,对汽车产业数字化转型攻坚期产业融合发展的路径和着力点进行深入分析,力图为智慧出行的未来发展寻找助推力,锚定方向标。
报告提出车企转型路径:“以人为中心”实现全产业链与用户全生命周期数字化转型
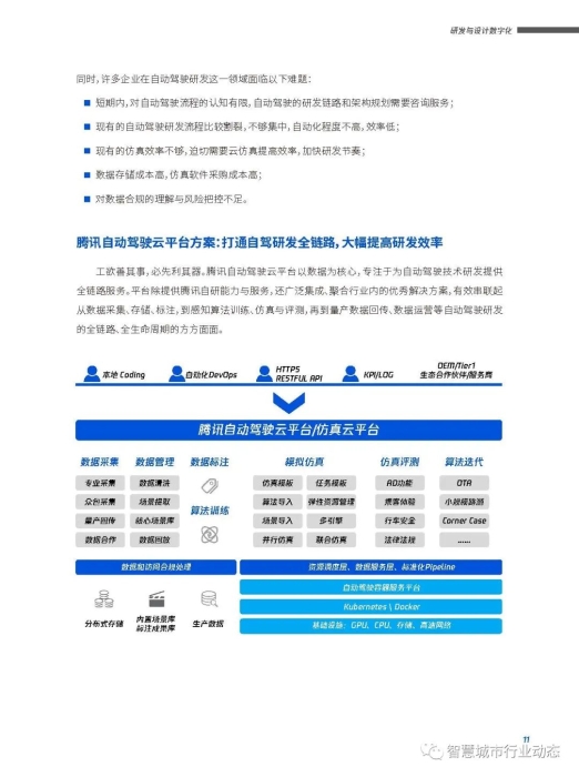
1、研发与设计数字化。腾讯以其高性能、高弹性、低成本及生态丰富的解决方案,切实助力企业推进研发数字化,加快自主可控的自动驾驶和智能网联等数字化产品的研发。腾讯的HPC(高性能计算)配有丰富的高性能资源池,可适配不同类型的CAE软件,提供如运用自动驾驶云有机整合数据储存、数据管理、数据标注、模拟仿真、仿真评测和算法迭代等多项功能。车企可以开箱即用,按需投入,这样既降低了自动驾驶研发的资源投入,又提升了整个团队的研发效率。
2、生产与供应链数字化。腾讯携手智能制造生态伙伴,基于业界领先的大数据和人工智能能力,赋能汽车行业对生产线的自动化、定制化、节能化和柔性化升级,通过产品设计、研发试验、生产管理、供应链管理、服务提升等贯穿全链条的工业应用服务,为汽车行业企业定制一站式智能化服务解决方案。
3、营销与服务数字化。基于当前的汽车行业营销环境和转型的行业背景与挑战,腾讯提出“AR三次方”互联网用户全生命周期增长模型,通过售前、售中、售后所涵盖的用户拉新、激活、留存、转化、传播和到店这六个关键阶段拉通公私域流量,并进行贯穿全体系的数字化平台建设,实现以数据赋能销售运营。
4、企业治理数字化。企业微信和腾讯会议是实现协同的双利器,可助力“办公+生态”双轮驱动的新一代企业效能升级。
5、安全防护一体化。针对汽车行业面临的安全问题,腾讯一体化安全防护解决方案提供了覆盖云管端的纵深安全防护体系,以及专家级的安全服务和安全运营闭环,全面保障用户旅程和车辆全生命周期的安全。
6、基础云服务。作为汽车产业全链路数字化和用户服务全周期数字化的底座支撑,腾讯云具备的四大优势可全方位助力汽车产业加快数字化进程,在变革中创造新价值。
以下为腾讯研究院发布的车企数字化转型报告全文,供行业参考。













































来源 | 综合腾讯研究院公开发布信息整理
转自:智慧城市行业动态