前言
INTRODUCTION
经过精心设计和打造,以“标准为脉 筑基中国”为主题的中国建筑标准展示馆与大家正式见面啦!它位于中国建科所属中国建筑标准设计研究院(简称标准院)大楼内,是我国第一个以建筑标准为主题的展示馆,由中国工程建设标准化历程、标准化全链条服务、标准化促进科技创新等多个展区组成,充分展示我国工程建设标准化事业的辉煌历史。


序 言
标准是人类文明进步的成果。从中国古代的“车同轨、书同文”到现代工业规模化生产,都是标准化的生动实践。
在工程建设活动中推行标准化,对规范建设市场行为、促进技术进步、保证工程质量、加快建设速度、节约能源资源、提高投资效益、引领产业升级、保护人民群众身体健康和生命财产安全,具有重要作用。
新中国成立以来,随着我国经济社会不断发展,工程建设标准化事业从无到有、不断壮大,取得了辉煌成就。



1
秦国统一文字、货币、度量衡
2
我国第一部政府主导的建筑标准《营造法式》(《永乐大典》明嘉靖隆庆时期内府重写本)
3
采用标准设计的第一拖拉机制造厂

新中国 从无到有(1949—1957年)
新中国成立后,我国工程建设标准化事业随着国家基础设施的建设而发展起来,这对加速国民经济恢复、提前完成第一个“五年计划”发挥了重要作用。
2.1由分散管理状态步入集中管理
初期,全国基本建设工作实行国家综合管理,工程建设标准的制定主要由各地方政府和有关部门根据自身需要自主制定和管理。
1954年,国家建设委员会成立后,设立标准和标准设计的专管机构,工程建设标准化由分散管理状态步入集中管理。


1
东北人民政府工业部发布的工程建设标准(1952年)
2
建筑工程部《建筑设计规范》自1952年10月开始编拟,至1954年4月完稿,完稿后即由华北区颁发试行
2.2参照前苏联标准转化全国统一标准
国家建设委员会主管工程建设标准后,通过学习、引进前苏联标准和总结我国实践经验,着手建立部颁标准和全国统一标准体系,为标准化工作的发展打下基础,对完成我国的第一个“五年计划”起到了积极作用。

1955年—1956年,国家建设委员会参照前苏联标准组织制定并发布全国统一标准
2.3标准设计促进建筑工业化发展
1956年2月19日,毛主席听取国家建设委员会汇报,提出“可以搞标准设计,没有弊病”。1956年8月,国家建设委员会标准设计院成立。
加速编制并广泛采用标准设计,可以有效缩短设计时间、保证设计质量、加快建设进度、节约建设资金,促进建筑工业化发展。


1
我国第一部标准设计文件,填补了这一阶段工程建设标准化工作管理制度的空白(1956年)
2
1956年12月,国家建设委员会批准我国第一批全国通用建筑标准设计图集。该批图集在全国各设计部门中的采用率达50%~70%,按照这批图集已建成各类装配式单层工业厂房建筑面积达6亿平方米以上

曲折中 艰辛跋涉(1958—1977年)
全面建设社会主义的道路经历了艰辛探索,基本建设战线受到冲击。工程建设标准化事业几经波折、数度停滞,在艰难的条件下仍取得了一定的进展。
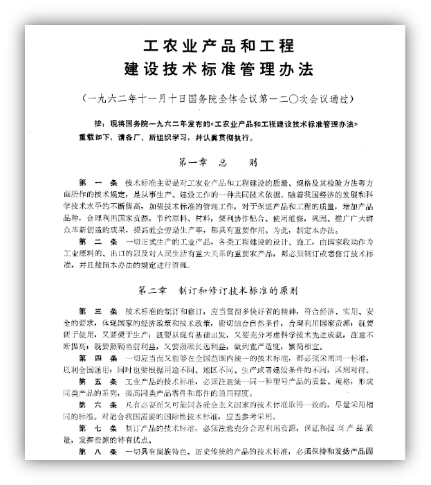
3.1管理制度不断完善
1962年,国务院颁布《工农业产品和工程建设技术标准管理办法》,由工程建设主管部门组织制定包括工程建设标准化工作在内的基本建设方面的规章制度。

我国第一个标准化管理法规(1962年)
3.2标准化逐步走上自主编制的道路
在全国开展调查研究的基础上,采取总结实践经验与科学研究相结合的办法,自主编制我国工程建设国家标准,逐渐摆脱对前苏联标准的依赖。



1
我国第一部建筑制图国家标准(1965年)(后被 GBJ 1-73替代)
2
我国第一部建筑模数国家标准(1974年)
3
我国第一部钢结构设计规范(1975年)
3.3以标准设计的形式颁发建筑标准
1958年,全国设立了标准设计分院和标准设计站,形成了标准设计的组织编制、审批管理和出版发行的工作网。截至20世纪70年代末,全国制定国家、部颁建筑标准800余项,这些技术标准中约有90%是以标准设计的形式颁发的。



1
在我国尚无自有抗震设计规范的情况下,发布我国第一套建筑抗震标准设计《工业民用建筑抗地震详图》(1960年)
2
1965年,国务院15个部组成建筑标准设计协作委员会,协作编制建筑、结构、给水排水、采暖通风、电气和动力专业的标准设计

迎改革 万象更新(1978—1987年)
党的十一届三中全会以后,党和国家的工作重点转移到社会主义现代化建设上来。工程建设标准化工作得到了进一步发展,初步形成了自上而下、比较系统、相互衔接、相辅相成的完整体系。
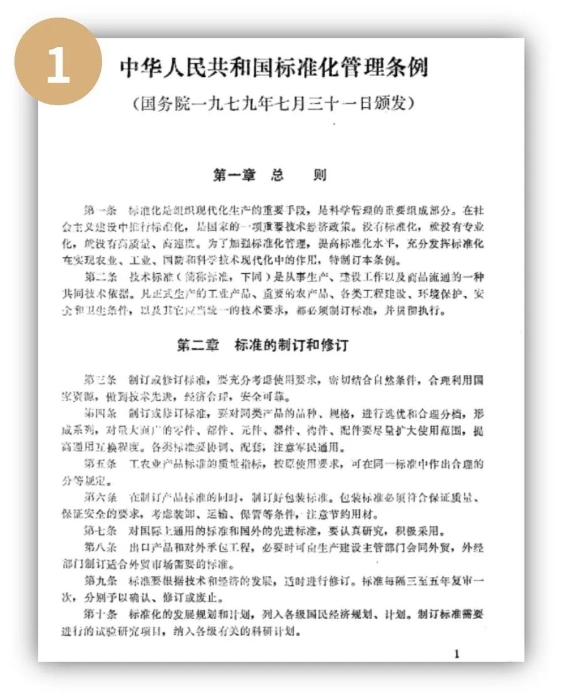
4.1管理体制机制确立
1979年,国务院发布了《中华人民共和国标准化管理条例》,为新时期开展标准化工作指明了方向。
1983年,国家计划委员会发布《基本建设设计工作管理暂行办法》,明确设计标准规范一经颁发,即为技术法规,在一切工程建设设计工作中都必须执行。标准设计一经颁发,建设单位和设计单位要因地制宜地积极采用,无特殊理由不得另行设计。


1
国务院发布《中华人民共和国标准化管理条例》(1979年)
2
为加强城乡建设立法工作,建立第一批专业标准技术归口单位(1987年)
4.2重回国际标准化组织(ISO)
1978年,我国重新加入国际标准化组织(ISO)。同年,国家基本建设委员会向国家标准计量局函告其参加“国际标准化组织”的具体负责归口单位。此后,标准院一直承担 ISO/TC59(建筑和土木工程)、ISO/TC162(门、窗和幕墙)对口管理的技术工作。
我国加快采用国际标准的步伐,努力使更多国家标准进入世界先进行列。

20世纪80年代编制、修订的模数协调系列标准,吸取国内建筑实践经验和国际标准化组织的先进经验,结合我国的经济技术水平编制而成
4.3标准和标准设计的制修订水平不断提高
工程建设的日益发展、科学技术的不断进步、生产工艺的日新月异,促进了更多标准的制定。我国从基本建设的需要出发,着重编制基础和配套方面的标准和标准设计。
1
我国第一部人防国家标准 (1980年)
2
我国第一部装配式建筑标准(1979年)
3
我国第一部住宅建筑设计规范(1990年)
4
所有民用建筑设计规范类标准的基本法则(1987年)
5
大量预制构件完成标准化并配套标准设计推广应用(20世纪80年代)

跨世纪 开拓创新(1988—2014年)
随着我国社会主义市场经济体制的不断发展和完善,工程建设标准化工作的作用更加显著,以适应市场经济、政府监管和科技发展的需要。
5.1纳入法制管理轨道
为更好地服务经济建设,我国颁布实施了《中华人民共和国标准化法》(1988年)和《中华人民共和国标准化法实施条例》(1990年) ,将国家和行业标准进一步分成强制性和推荐性标准。

我国第一部标准化法律《中华人民共和国标准化法》(1988年)
5.2完善工程建设标准体系
2003年,建设部发布《工程建设标准体系》,为推动我国建设领域产业升级、强化政府监管、发展对外合作,逐步完善标准体系提供了纲领性文件。

2013年,住房和城乡建设部工程质量安全监管司组织编制《工程建设标准设计体系》,明确了工程建设标准设计在工程建设中的重要地位。

5.3制定强制性条文和全文强制标准
2000年,国务院颁布《建设工程质量管理条例》,对不执行强制性标准作出了最为严格的行政规定。该条例的发布,催生了工程建设标准强制性条文及全文强制标准,把强制内容进一步明确限定在安全、卫生、环保、保护公众利益等方面,工程建设技术法规体系构架基本形成。


1
列入强制性条文的所有条款都必须严格执行
2
我国第一部全文强制标准《住宅建筑规范》(2005年)

掌机遇 高质量发展(2015年至今)
近年来,党中央、国务院站在经济社会发展全局的高度统筹推进标准化工作。工程建设标准化工作努力适应行业发展的新动向、新格局,为实现国家重大战略目标作出了积极的重要的贡献。
6.1提升到党和国家事业发展全局的战略高度
2016年,习近平总书记在致第三十九届国际标准化组织大会的贺信中指出,中国将积极实施标准化战略,以标准助力创新发展、协调发展、绿色发展、开放发展、共享发展。
2021年,中共中央、国务院印发《国家标准化发展纲要》,进一步明确将标准化提升到党和国家事业发展全局的战略高度。

《国家标准化发展纲要》是新中国成立以来第一部以党中央、国务院名义颁发的标准化纲领文件
6.2深化工程建设标准化工作改革
2016年以来,住房和城乡建设部陆续印发《深化工程建设标准化工作改革的意见》等文件,提出了政府制定强制性标准、社会团体制定自愿采用性标准的长远目标,明确了逐步用全文强制性工程建设规范取代现行标准中分散的强制性条文的改革任务。

全文强制性工程建设规范

6.3逐步形成标准化全链条服务
基于国家质量基础设施(NQI),标准、标准设计、标准化咨询、检验检测和司法鉴定、认证认可等业务不断发展与创新,逐渐形成新时期工程建设标准化全链条服务。
标准院始终致力于推动国家工程建设领域标准化发展,通过科研创新,创造了多项“第一”。自1956年起,标准院主编国际标准9项;编制国家及行业标准300余项;组织编制国家建筑标准设计2500余项,出版发行4200万册,应用于全国90%的建筑工程;是国际标准化组织TC59,TC59/SC2、SC13、SC14、SC15、SC16、SC17、SC18、SC19,TC162,TC10/SC8的国内技术对口单位,是TC59/SC20、buildingSMART中国分部秘书处的承担单位。标准院始终坚守标准引领的理念,紧密围绕产业发展方向,不断推动标准化与科技创新的深度融合和互动发展。
素材来源:中国建筑标准设计研究院有限公司