
日前,华夏建设科学技术奖励委员会公布了“2023年度华夏建设科学技术奖”授奖项目名单 (华夏奖字〔2024〕第1号),中国建设科技集团股份有限公司(简称中国建科)共有24个项目荣获奖项。
由中国工程院院士、中国建科首席科学家崔愷牵头的《地域气候适应型绿色公共建筑设计新方法、关键技术及应用》斩获华夏建设科学技术奖特等奖,这是继2014年《超大型文化线路“丝绸之路”遗产的研究与保护》和2019年《良渚古城遗址的价值研究与保护技术》后,中国建科荣获的第3个特等奖,获特等奖数量再创历史新高;中国建科以第一完成单位获特等奖、一等奖共6项,是自2003年华夏建设科学技术奖设立以来,以第一完成单位获特等奖、一等奖最多的一次,成绩再创历史新高。
此外,中国建科以第一完成单位荣获二等奖4项、三等奖12项,以其他序位完成单位获奖2项,全面彰显中国建科“硬”科技实力。
“华夏建设科学技术奖”是以社会力量办奖形式设立的全国建设行业最高科学技术奖项,近年来受到行业的高度重视。该奖项的设立旨在促进科技成果向现实生产力转化,推动科技进步、培养科技人才,全面提升建设行业综合科技创新水平。


以第一完成单位获特等奖项目

项目名称:地域气候适应型绿色公共建筑设计新方法、关键技术及应用
完成单位:中国建筑设计研究院有限公司、清华大学、东南大学、西安建筑科技大学、中国建筑科学研究院有限公司、哈尔滨工业大学建筑设计研究院有限公司、上海市建筑科学研究院有限公司、华南理工大学建筑设计研究院有限公司、住房和城乡建设部科技与产业化发展中心、建科公共设施运营管理有限公司
参与人员:崔愷、张悦、徐斌、孙金颖、韩冬青、范征宇、常钟隽、于洁、付本臣、刘鹏、张宏儒、倪阳、田永英、景泉、杨建荣、李晓萍、石磊、顾震弘、李东哲、张哲
项目简介:项目针对我国绿色公共建筑气候适应性机理与设计方法缺失以及绿色建筑获得感不足等问题,针对严寒、寒冷、夏热冬冷、夏热冬暖的气候区维度,东北、京津冀、长三角、珠三角的地域维度,按照“基础理论—设计方法—技术体系—工具支撑—工程示范”的递进逻辑开展,重点围绕地域气候适应型绿色公共建筑设计机理、方法与技术体系,以及辅助设计工具、协同技术平台的研发等方面开展科技攻关。创立了绿色公共建筑气候适应性设计新方法体系,构建了适应地域气候的绿色公共建筑设计技术体系,研发了多主体、全专业绿色公共建筑设计协同技术平台,形成了地域气候适应型绿色公共建筑设计系列成果指导实践,并完成了地域气候适应型工程示范、集成应用与评估,为百余项工程提供技术支撑。项目的研发与推广应用塑造了外延进一步拓展、内涵进一步丰富、品质进一步提升的绿色建筑发展体系,全面推动了绿色建筑设计模式的转变,为行业转型升级和城乡建设领域可持续发展提供了有力支撑。

以第一完成单位获一等奖项目

项目名称:公共建筑节水精细化控制技术及应用
完成单位:中国建筑设计研究院有限公司、上海建科检验有限公司、北京工业大学、重庆大学、亚太建设科技信息研究院有限公司、哈尔滨工业大学、上海威派格智慧水务股份有限公司、株洲南方阀门股份有限公司、杭州天创环境科技股份有限公司、深圳招商房地产有限公司
参与人员:赵锂、刘永旺、赵昕、岳鹏、李星、崔福义、时文歆、邱琴、尹文超、周志伟、李建业、梁志杰、匡杰、王国田、高金良
项目简介:项目以公共建筑综合节水为目标,以精细化节水技术为手段,以智能化控制为依托,按照“节水技术建立与节水效能评价—节水设备与产品研发—节水监管与平台搭建”的整体技术思路,经过近5年的产学研用协同攻关,产出了涵盖节水指标体系、技术体系、标准体系、产品体系、管控体系的建筑节水领域系统性成果。针对公共建筑节水指标体系不完善、动态特性不明确的问题,构建了节水效能评价方法和基准指标体系,完善了循环循序节水工程技术,建立了公共建筑节水标准体系,编制了相关国家标准规范。针对公共建筑节水精细化控制要素不明晰的问题,在精细供水和智能用水方面,研发了多项精细化节水技术与智能节水设备,实现了产品化和产业化。针对公共建筑智能调控薄弱的问题,完善了公共建筑节水精细化管理方法,搭建了公共建筑用水计量与节水监管平台。团队发表论文46篇、出版著作3部、申请专利30项,主编了包括全文强制国家标准GB 55020—2021《建筑给水排水与节水通用规范》在内的建筑节水领域国家标准4部、CECS标准3部,研发了8种类型新产品和新设备。项目成果有力支撑了我国建筑节水工作和节水型城市建设,具有显著的经济和社会效益。
项目名称:工业化建筑部品与构配件制造关键技术
完成单位:中国建筑标准设计研究院有限公司、住房和城乡建设部科技与产业化发展中心、北京榆构有限公司、上海建工建材科技集团股份有限公司、东南大学、中国京冶工程技术有限公司、北京燕通建筑构件有限公司、苏州科逸住宅设备股份有限公司、南京倍立达新材料股份有限公司、浙江精工钢结构集团有限公司
参与人员:郁银泉、高晓明、朱茜、梁洋、蒋勤俭、吴 杰、潘金龙、张迪、刘昊、冯海悦、赵志刚、胡福涛、魏素巍、段朝霞、黄俭
项目简介:项目以实现建筑工业化部品与构配件标准化、柔性化制造为技术目标,通过建立部品与构配件模数协调准则,构建标准化部品构配件产品体系与标准体系,形成工业化建筑部品与构配件部品库,开发集成应用技术体系,响应设计—制造两个阶段对标准化产品及应用技术的行业需求,并通过开发基于标准化、系列化、模块化理念的部品与构配件高效制造技术,协同整合材料—产品—模具—工艺等制造链条核心技术,结合数字化技术,实现了高效制造,提高了生产制造效率与水平;开发的个性化建筑部品、构配件和钢结构构件的柔性、智能制造技术,是对标准化、模数化预制构件生产工艺的重要补充,创新了生产工艺与质量控制技术。在钢结构智能制造方面,结合机器人焊接技术,攻克了焊缝定位、轨迹偏离、智能在线检测与监测等技术难题。
项目名称:公园城市理论与技术体系建构及实践应用
完成单位:中国城市建设研究院有限公司、北京林业大学、四川省城乡建设研究院、成都市公园城市建设发展研究院、咸宁市国土空间规划研究院、北京智城同创科技有限公司
参与人员:王香春、李雄、贾刘强、陈明坤、邵力、孙艳芝、蔡文婷、罗晖、李方正、张清彦、吴杰、张云路、陈艳、王钰、王瑞琦
项目简介:以“公园城市是什么、公园城市建设要干什么和怎么干”为研究出发点,开展理论体系、标准体系、规划体系、技术体系和实践应用5方面研究:创新构建了包含“人、城、园(大自然)”三元互动平衡理论逻辑在内的公园城市理论体系;研究提出“五级-三类”公园城市标准体系;研究构建“三级-两类”公园城市规划体系;研究构建“规划—建设—治理”全生命周期公园城市技术体系;结合成都、咸宁等地公园城市建设试点,在相关规划编制、项目实施以及城市治理等方面开展成果转化应用。项目成果既有理论创新又有实践应用模式探索,既有战略高度又有较强可操作性,达到国际领先水平,可在国内推广,全面支撑服务各地公园城市建设实践;也可面向国际推广,展示中国城市可持续发展新范式。
项目名称:面向水生态安全的城镇污水高标准处理全流程成套技术及装备
完成单位:中国市政工程华北设计研究总院有限公司、天津创业环保集团股份有限公司、中国科学院生态环境研究中心、重庆大学、青岛思普润水处理股份有限公司、天津膜天膜科技股份有限公司、青岛国林科技集团股份有限公司
参与人员:郑兴灿、尚巍、陈轶、李金河、刘世德、张昱、吴宝利、张玲玲、夏琼琼、吴迪、王承宝、吴瑞军、游佳、顾淼、刘彩虹
项目简介:本项目面向我国节能降碳减污、城镇污水资源化利用等科技需求,揭示了复杂水质环境条件下城镇污水处理的工程技术机理,创立了城镇污水高标准处理全流程集成工艺技术,开发难降解有机物与微量新污染物强化去除、强化生物脱氮及生物-物化耦合强化除磷的技术及装备,形成全链条工程技术体系,并进行规模化推广应用。成果实现了城镇污水处理从排放到利用、从规模到效能、从达标到低碳的技术跃升,助力城乡水环境质量显著提升和生态功能恢复。
项目名称:城市地下综合管廊安全防控技术研究及示范
完成单位:中国市政工程华北设计研究总院有限公司、清华大学、同济大学、中国特种设备检测研究院、上海市政工程设计研究总院(集团)有限公司、北京京航计算通讯研究所、中国地质大学(北京)、中国矿业大学(北京)、中国城市规划设计研究院、上海同技联合建设发展有限公司
参与人员:李颜强、王长祥、周睿、杜建梅、赵志楠、柳献、王海涛、黄剑、朱玉明、魏英杰、李云飘、赵伟、吴建松、唐兰、束昱
项目简介:项目采取系统研究的方法,结合管廊空间、建设过程、研发方向等多维度,协作攻关、数据共享,互为支撑、综合集成,首次系统性构建了综合管廊全寿命周期安全防控技术体系,首次创新了管廊安全评估理论、事故演化机理和模拟仿真方法,首次系统形成了管廊安全建设和运维规划设计方法,实现了综合管廊及入廊高危管线工程建设的标准化;研发了高水平管廊安全检测监测装备和集成的智能化防控平台。项目解决了制约综合管廊安全防控能力提升的基础理论和重大技术难题,有力支撑了地下综合管廊的科学合理建设和安全运维,推动了地下空间安全发展和城市韧性水平提升。

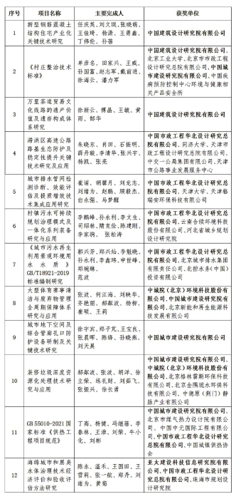
以第一完成单位获得二等奖项目


此外,中国市政工程华北设计研究总院有限公司、中国建筑设计研究院有限公司、中国建筑标准设计研究院有限公司、中国城市建设研究院有限公司以第二完成单位申报的4个项目荣获二等奖。

以第一完成单位获得三等奖项目


此外,中国城市建设研究院有限公司作为参与单位申报的“城市排水系统有毒有害气体产排预测与风险管控技术”和“建筑垃圾资源化利用全过程规划管控关键技术研究”分获一等奖和二等奖。

2023年,中国建科深入实施创新驱动发展战略,大力推动科技创新体制建设及科技成果转化,取得了丰硕成果。2024年,中国建科将继续以推动高水平科技自立自强为方向,以成为国家战略科技力量、做强科技支撑力为目标,提高企业核心竞争力、增强核心功能,勇攀科技创新高峰,为推进中国式现代化作出新的更大贡献。
素材来源:中国建科科技质量部