北京市住房和城乡建设委员会等十二部门
关于印发《北京市推动智能建造与新型建筑工业化协同发展的实施方案》的通知
京建发〔2023〕197号
各有关单位:
为更好推进我市智能建造与新型建筑工业化协同发展工作,市住房城乡建设委等十二部门联合制定了《北京市推动智能建造与新型建筑工业化协同发展的实施方案》,经市政府同意,现印发给你们,请认真贯彻执行。
特此通知。
北京市住房和城乡建设委员会
北京市发展和改革委员会
北京市教育委员会
北京市科学技术委员会(中关村科技园区管理委员会)
北京市经济和信息化局
北京市人力资源和社会保障局
北京市规划和自然资源委员会
北京市生态环境局
北京市城市管理委员会
北京市交通委员会
北京市市场监督管理局
北京市地方金融监督管理局
2023年6月27日
北京市推动智能建造与新型建筑工业化协同发展的实施方案
为深入贯彻党中央关于加快构建新发展格局的指示精神,认真落实《北京市国民经济和社会发展第十四个五年规划和二0三五年远景目标纲要》和住房和城乡建设部等部门《关于推动智能建造与建筑工业化协同发展的指导意见》(建市〔2020〕60号)、《关于加快新型建筑工业化发展的若干意见》(建标规〔2020〕8号)等文件要求,推进智能建造与新型建筑工业化协同发展,构建可持续的绿色低碳发展体系,促进建筑绿色发展,结合我市实际,制定本实施方案。
一、指导思想
以习近平新时代中国特色社会主义思想为指导,全面贯彻党的二十大精神,立足新发展阶段、贯彻新发展理念、构建新发展格局,坚持以人民为中心,坚持科技自立自强,坚持建筑绿色发展,发挥政府在顶层设计、规划布局、政策制定等方面的引导作用,强化企业市场主体地位,营造良好发展环境,围绕碳达峰、碳中和总体目标,突破智能建造关键核心技术,实现科技赋能、创新驱动、资源共享、绿色发展有机统一,培育新业态,加快建造方式转变,推进建筑工业化、数字化、智能化升级,推动建筑业转型升级和高质量发展。
二、发展目标
“十四五”期间,智能建造与新型建筑工业化关键技术研究取得突破性进展,建设100个智能建造与新型建筑工业化协同发展的试点示范工程,建筑机器人及智能化装备得到推广应用;打造一批智能建造龙头企业和数字化赋能标杆企业,带动广大中小企业实现数字化转型升级;初步建立建筑产业互联网平台;推进行业监管及服务平台与城市信息模型(CIM)平台的融通联动;智能建造与新型建筑工业化协同发展的政策体系、产业体系和配套的技术体系、标准体系、评价体系基本建立,打造形成智能建造先行区。
到2035年底,智能建造与新型建筑工业化协同发展的政策体系、产业体系和配套的技术体系、标准体系、评价体系完善;企业创新能力大幅提升,建筑机器人及智能化装备应用成效显著;产业基础、技术装备、科技创新能力以及建筑安全质量水平显著提升,产业整体优势突出,智能建造水平国际领先,全面实现新型建筑工业化。
三、“十四五”时期重点任务
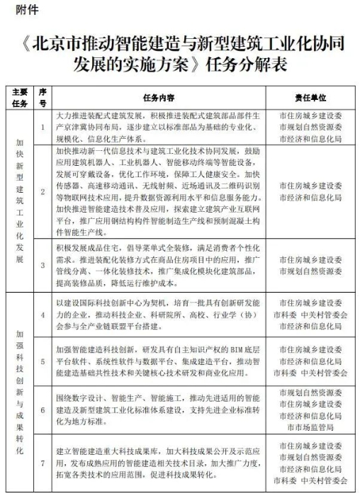
(一)加快新型建筑工业化发展
1.大力推进装配式建筑发展,积极推进装配式建筑部品部件生产京津冀协同布局,逐步建立以标准部品为基础的专业化、规模化、信息化生产体系。
2.加快推动新一代信息技术与新型建筑工业化技术协同发展,鼓励应用建筑机器人、工业机器人、智能移动终端等智能设备,发展可穿戴设备,优化工作环境,保障工人健康安全。加快传感器、高速移动通讯、无线射频、近场通讯及二维码识别等物联网技术应用,提升数据资源利用水平和信息服务能力。加快推进智能建造技术普及应用,探索建立建筑产业互联网平台,推广应用钢结构构件智能制造生产线和预制混凝土构件智能生产线。
3.积极发展成品住宅,倡导菜单式全装修,满足消费者个性化需求。推进装配化装修方式在商品住房项目中的应用,推广管线分离、一体化装修技术,推广集成化模块化建筑部品,提高装修品质,降低运行维护成本。
(二)加强科技创新与成果转化
4.以建设国际科技创新中心为契机,培育一批具有创新研发能力的智能建造企业,推动科技企业、科研院所、高校、行业学(协)会参与全产业链联盟平台搭建。
5.加强智能建造科技创新,研发具有自主知识产权的BIM底层平台软件、系统性软件与数据平台、集成建造平台,推动智能建造基础共性技术和关键核心技术研发和商业化应用。
6.围绕数字设计、智能生产、智能施工,推动先进适用的智能建造及新型建筑工业化标准体系建设,支持先进企业标准转化为地方标准。
7.建立智能建造重大科技成果库,加大科技成果公开及示范应用,发布成熟适用的智能建造相关技术目录,加大推广力度,拓宽各类技术的应用范围,促进科技成果转化。
(三)加快新一代信息技术融合应用
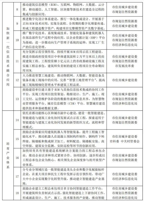
8.推动建筑信息模型(BIM)、互联网、物联网、大数据、云计算、移动通信、人工智能、区块链等新技术在建造全过程的集成与创新应用。
9.推进数字化设计体系建设,推行一体化集成设计。开展基于正向BIM技术应用,实现全流程、全周期的数字化增量传递,形成工程建造数字资产,构建项目完整模型资产及数字基底。
10.推广数字化技术、系统集成技术、智能化装备和建筑机器人在部品部件生产过程中的应用,以企业资源计划(ERP)平台为基础,进一步推动向生产管理子系统的延伸,实现工厂生产的信息化管理。
11.充分发挥示范引领作用,持续开展BIM应用示范工程建设,推进市级政府投资项目中单体建筑面积2万平方米以上的房屋建筑工程、工程投资额3亿元以上的市政基础设施工程及实施工程总承包、建筑师负责制的建设工程项目全寿命期应用BIM。
12.大力推进智慧工地建设,推动物联网、大数据、智能设备及装备在施工现场中的应用,完善“智慧工地管理平台”,提高施工现场精细化管理水平和建筑工程品质。
13.鼓励建设单位建立基于BIM与其他信息技术集成的协同工作平台,实现工程项目投资策划、勘察设计、生产、施工、竣工交付、运营维护各阶段的数据传递和信息共享,为智慧物业管理服务平台、城市信息模型(CIM)平台、智慧城市建设提供技术和基础数据支撑。
(四)培育产业体系
14.依托首都功能核心区和城市副中心建设,建设一批智能建造与新型建筑工业化协同发展试点示范工程,探索适用于智能建造与新型建筑工业化协同发展的新型组织方式、流程和管理模式。
15.鼓励企业探索应用建筑机器人等智能装备,提升工程施工智能化水平。推动机器人在混凝土预制构件制作、钢构件下料焊接、隔墙板和集成厨卫加工、材料配送、隔墙板安装、高空焊接、建筑安全监测、安防巡检等环节的创新应用。
16.加快培育具有智能建造系统解决方案能力的工程总承包企业,推动企业以多种形式紧密合作、协同创新,逐步形成以工程总承包企业为核心、相关领先企业深度参与的开放型产业体系。
17.分专业分领域打造一批智能建造龙头企业和数字化赋能标杆企业,在重大项目和民生工程中发挥示范引领作用,带动广大中小企业实现数字化转型升级,推动建立智能建造产业基地。
18.鼓励企业建立工程总承包项目多方协同智能建造工作平台,开展建筑师负责制项目试点示范,强化智能建造上下游协同工作,形成涵盖设计、生产、施工、技术服务的产业链,推动智能建造与新型建筑工业化协同发展,打造智能建造先行区。
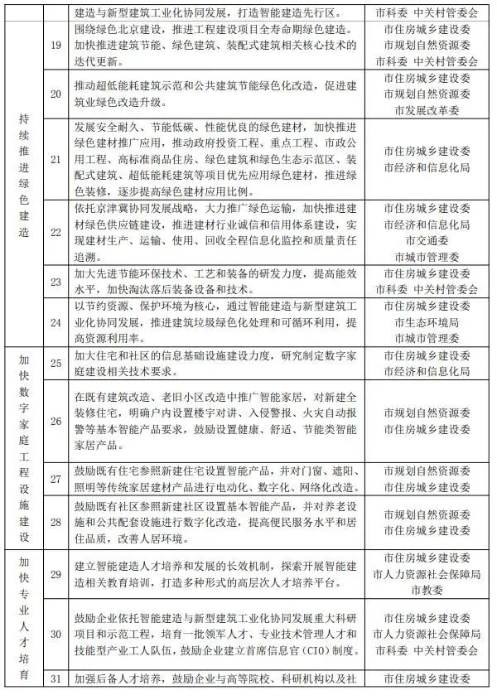
(五)持续推进绿色建造
19.围绕绿色北京建设,推进工程建设项目全寿命期绿色建造。加快推进建筑节能、绿色建筑、装配式建筑相关核心技术的迭代更新。
20.推动超低能耗建筑示范和公共建筑节能绿色化改造,促进建筑业绿色改造升级。
21.发展安全耐久、节能低碳、性能优良的绿色建材,加快推进绿色建材推广应用,推动政府投资工程、重点工程、市政公用工程、高标准商品住房、绿色建筑和绿色生态示范区、装配式建筑、超低能耗建筑等项目优先应用绿色建材,推进绿色装修,逐步提高绿色建材应用比例。
22.依托京津冀协同发展战略,大力推广绿色运输,加快推进建材绿色供应链建设,推进建材行业诚信和信用体系建设,实现建材生产、运输、使用、回收全程信息化监控和质量责任追溯。
23.加大先进节能环保技术、工艺和装备的研发力度,提高能效水平,加快淘汰落后装备设备和技术。
24.以节约资源、保护环境为核心,通过智能建造与新型建筑工业化协同发展,推进建筑垃圾绿色化处理和可循环利用,提高资源利用率。
(六)加快数字家庭工程设施建设
25.加大住宅和社区的信息基础设施建设力度,研究制定数字家庭建设相关技术要求。
26.在既有建筑改造、老旧小区改造中推广智能家居,对新建全装修住宅,明确户内设置楼宇对讲、入侵警报、火灾自动报警等基本智能产品要求,鼓励设置健康、舒适、节能类智能家居产品。
27.鼓励既有住宅参照新建住宅设置智能产品,并对门窗、遮阳、照明等传统家居建材产品进行电动化、数字化、网络化改造。
28.鼓励既有社区参照新建社区设置基本智能产品,并对养老设施和公共配套设施进行数字化改造,提高便民服务水平和居住品质,改善人居环境。
(七)加快专业人才培育
29.建立智能建造人才培养和发展的长效机制,探索开展智能建造相关教育培训,打造多种形式的高层次人才培养平台。
30.鼓励企业依托智能建造与新型建筑工业化协同发展重大科研项目和示范工程,培育一批领军人才、专业技术管理人才和技能型产业工人队伍,鼓励企业建立首席信息官(CIO)制度。
31.加强后备人才培养,鼓励企业与高等院校、科研机构以及社会组织深度合作,为智能建造与新型建筑工业化协同发展提供人才保障。
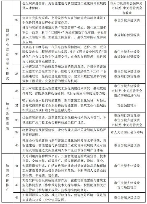
32.建立并充实专家库,充分发挥专家在智能建造与新型建筑工业化协同发展过程中的智库作用。
(八)创新行业监管与服务模式
33.推行与智能建造相适应的“智慧管理”模式,深化施工图多审合一改革,利用“互联网+”方式实施数字化审图,积极开展人工智能审图,加强施工图监管,开展模型审图研究并试点应用。
34.开展基于BIM等新一代信息技术的招投标、造价、竣工联合验收及危大工程管理研究与实践,推进工程建设全过程的“无纸化”办公以及数字化成果交付、审查和存档管理,推进远程可视化监管系统建设。
35.加快研发适用于政府服务和决策的信息系统,升级完善建筑工程监管和房屋管理平台,推进与城市信息模型(CIM)平台的融通联动,提高信息化监管能力,建立大数据辅助科学决策和工程质量、安全监管的模式与机制。
四、组织实施
(一)加强组织领导
36.强化部门协同配合,建立联合会商、信息共享、问题反馈等工作机制。市住房城乡建设委作为牵头部门加强统筹调度、推进任务落实,市发展改革委、市教委、市科委中关村管委会、市经济和信息化局、市人力资源社会保障局、市规划自然资源委、市生态环境局、市城市管理委、市交通委、市市场监管局、市金融监管局按照职责分工,制定具体配套措施,密切协作配合,形成工作合力。针对重点、难点问题,市住房城乡建设委不定期召开部门协同工作会议,研究解决对策措施,协调推进智能建造与新型建筑工业化协同发展各项工作。
(二)加大政策激励
37.各部门要围绕智能建造与新型建筑工业化协同发展,创新工作方式,优化业务流程,提升业务管理和服务水平,在相关政策中向智能建造领域倾斜。
38.加大对智能建造及新型建筑工业化关键技术研究、基础软硬件开发、智能系统和设备研制、项目示范应用等的支持力度。
39.吸引社会资本投向智能建造、新型建筑工业化领域,对经认定并取得高新技术企业资格的智能建造、新型建筑工业化领域的相关企业及项目给予绿色金融支持。
40.优先将智能建造、新型建筑工业化相关技术纳入各部门、各领域推广应用技术公告和科技成果推广目录。
41.将智能建造及新型建筑工业化专业人员相关业绩纳入职称评审管理范畴。
42.开展企业智能建造与新型建筑工业化协同发展水平评估,将智能建造、智能建造与新型建筑工业化协同发展的试点示范工程及智能建造龙头企业纳入本市企业市场信用评价体系。
(三)加强宣传推广
43.充分利用好各种媒体平台,开展智能建造的政策宣贯、技术指导、交流合作、成果推广,通过现场观摩、论坛、展会、专题报道等形式,广泛宣传智能建造对提高建筑品质和保障工程建设者健康及权益的经验和效果,不断增强人民群众的获得感、幸福感、安全感。
44.充分发挥社会组织桥梁纽带作用,在推动智能建造与新型建筑工业化协同发展工作中做好技术支撑与服务,积极配合相关行业主管部门参与相关政策、技术标准的制修订。
45.加强国际国内交流,推进开放合作,营造良好环境,促进智能建造与新型建筑工业化协同发展。



来源:建筑工业化装配式建筑网