为充分发挥标准在推进工业领域碳达峰碳中和工作中的支撑和引领作用,工业和信息化部近日组织编制完成了《工业领域碳达峰碳中和标准体系建设指南(2023版)》(征求意见稿)(以下简称《指南》)。
《指南》指出,到2025年,工业领域碳达峰碳中和标准体系基本建立。针对低碳技术发展现状、未来发展趋势以及工业领域行业发展需求,制定200项以上碳达峰急需标准。重点制定基础通用、核算与核查、低碳技术与装备等领域标准,为工业领域开展碳评估、降低碳排放等提供技术支撑。加快研制碳排放管理与评价类标准,推动工业领域深度减碳,引导相关产业低碳高质量发展。
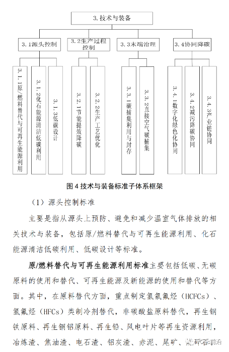
《指南》指出,工业领域碳达峰碳中和标准体系框架包括基础通用、核算与核查、技术与装备、监测、管理与评价等五大类标准。






































《国家标准管理办法》自2023年3月1日开始正式实施,进一步确立和提高了团体标准的地位,明确指出“对具有先进性、引领性,实施效果良好,需要在全国范围推广实施的团体标准,可以按程序制定为国家标准”。企业作为团体标准的起草主体,应抓住机遇、积极响应、发挥市场主体参与标准制定,以达到工业标准化、技术先进化和提高产业竞争力、扩大影响力的目的。
为积极配合相关单位开展标准化工作,促进我国制造业绿色高质量发展,响应国家“双碳”战略,依据《中国工业环保促进会团体标准管理办法》规定,现开展2023年团体标准制订项目及参编单位征集工作,请贵单位积极参与。
标准立项应围绕工业生产及生态环境领域发展需求,符合现有的法律、法规、强制性标准,与经济建设、社会发展和生态效益提升紧密结合,符合相关立项要求:
(1) 绿色制造和节能降碳类
绿色制造、绿色工艺、节能增效、原材料质量升级和产业转型升级相关标准项目。绿色制造如:绿色工厂评价、绿色设计产品评价、绿色低碳先进技术工艺、副产品循环利用等;节能降碳如:节能、节水、节材、节地、清洁生产技术和碳排放核算、碳足迹评价相关标准等。
工业领域先进的三废综合利用、循环利用、资源化的技术及方法;工业环境保护的新技术、新设备等的标准项目。立项重点如:新能源与可再生能源、矿产资源综合利用、废旧产品及废弃物回收与再利用等。
生物基、生物降解材料入选了"十四五"国家重点研发计划,符合"碳中和"的发展目标,可减少对石油产品的依赖,能为化工企业提供新的解决思路。立项重点如:生物基聚合物、生物基塑料、生物基化学纤维、生物基橡胶、生物基涂料、生物基材料助剂、生物基复合材料及各类生物基材料制得的制品等。
其他有利于推动工业发展新动能,有利于促进工业高质量绿色发展,有利于环保领域技术进步的项目。立项重点如:气凝胶相关产业链(包括上游气凝胶前驱体、中游气凝胶材料制品和气凝胶生产设备以及下游应用等环节);“绿氨”制造相关标准。
拟向中国工业环保促进会提出团体标准立项的单位,请填写《中国工业环保促进会团体标准项目建议书》,并将纸质材料(盖公章)扫描件以及电子版WORD格式文件各1份发送至邮箱。我会将组织专家进行审查并征集意见,对于予以立项的项目将在网站上进行公示。
拟参与现有项目制定的单位,直接与我会秘书处相关人员联系即可。
联系人:梁缙、李璐
手 机:18601248576、13651068349
联系索取中国工业环保促进会团体标准项目建议书