您的位置: 首页 > 业内新闻
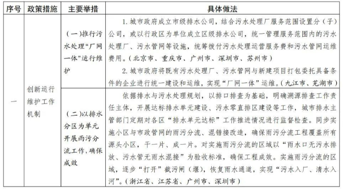
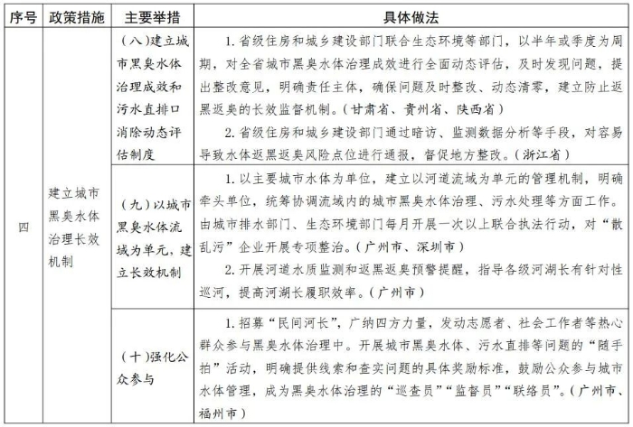
近年来,各地认真贯彻落实党中央、国务院有关决策部署,积极推进城市黑臭水体治理及生活污水处理提质增效工作,地级及以上城市黑臭水体基本消除,城市生活污水收集效能明显提升。为进一步加强交流、促进互学互鉴,近日,住房和城乡建设部梳理并印发各地推进城市黑臭水体治理及生活污水处理提质增效长效机制建设方面的工作经验。
城市黑臭水体治理及生活污水处理提质增效
长效机制建设工作经验
来源:住房和城乡建设部网站
栏目分类
Catalog classification
愿你心中永驻赤诚 身披金甲乘风破浪
2025-05-04
第三期《人民防空防护设备(防护门类)通用技术要求》和《人民防空防护设备产品目录》宣贯培训班培训须知
2025-03-18
关于举办建筑“双碳”专题研修班的预通知
2025-03-13
《室外排水设计标准》(GB 50014-2021)十问十答
2022-02-21
隔减震技术角度解读《建设工程抗震管理条例》
2021-09-01
关于我们
2019-06-01