导言

科技部社会发展科技司关于《国家绿色低碳先进技术成果目录》公示的公告
为更好推动科技成果转化和产业化应用,落实《关于构建市场导向的绿色技术创新体系的指导意见》,加速绿色低碳技术升级,经面向社会公开征集技术成果、分组评审、总体审议等程序,共遴选出87项技术成果,现予以公示,公示时间为2023年5月4日至5月9日。
如对目录有异议,可以在公示期间向科技部社会发展科技司书面反映。凡以单位名义反映情况的材料要加盖单位公章,以个人名义反映情况的材料要具实名并附联系方式。反映情况的材料要客观准确、依据确凿,对匿名或无具体事实根据的举报不予受理。
联系人及联系方式:陈小鸥,58881475、58881471(传真)
sfs_zyhjc@most.cn
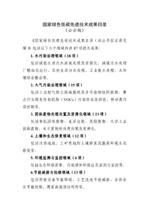
附件:国家绿色低碳先进技术成果目录(公示稿)
说明:1.本次评审是基于相关单位申报的技术成果,未申报的技术成果不在评审范围之内;
2.申报单位对申报信息的真实性负责,如发现申报信息不实,查证后取消入选资格。
科技部社会发展科技司
2023年4月28日











































