近日,住房和城乡建设部印发《建设工程质量检测机构资质标准》(以下简称《标准》),自发布之日起施行。
《标准》包括总则、标准、业务范围及附则4个部分,共12条,包含检测机构资历及信誉、主要人员、检测设备及场所、管理水平等内容。
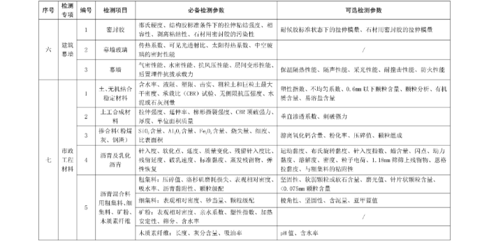
《标准》提出,检测机构资质分为二类:综合资质和专项资质,其中,专项资质包括检测机构的建筑材料及构配件、主体结构及装饰装修、钢结构、地基基础、建筑节能、建筑幕墙、市政工程材料、道路工程、桥梁及地下工程9项内容。
原文如下


各省、自治区住房和城乡建设厅,直辖市住房和城乡建设(管)委及有关部门,新疆生产建设兵团住房和城乡建设局:
现将《建设工程质量检测机构资质标准》印发给你们,请遵照执行。
住房和城乡建设部
2023年3月31日
建设工程质量检测机构资质标准
为加强建设工程质量检测(以下简称“质量检测”)管理,根据《建设工程质量管理条例》《建设工程质量检测管理办法》,制定建设工程质量检测机构(以下简称“检测机构”)资质标准。
一、总则
(一)本标准包括检测机构资历及信誉、主要人员、检测设备及场所、管理水平等内容(见附件1:主要人员配备表;附件2:检测专项及检测能力表)。
(二)检测机构资质分为二个类别:
1.综合资质
综合资质是指包括全部专项资质的检测机构资质。
2.专项资质
专项资质包括:建筑材料及构配件、主体结构及装饰装修、钢结构、地基基础、建筑节能、建筑幕墙、市政工程材料、道路工程、桥梁及地下工程9个检测机构专项资质。
(三)检测机构资质不分等级。
二、标准
(四)综合资质
1.资历及信誉
(1)有独立法人资格的企业、事业单位,或依法设立的合伙企业,且均具有15年以上质量检测经历。
(2)具有建筑材料及构配件(或市政工程材料)、主体结构及装饰装修、建筑节能、钢结构、地基基础5个专项资质和其它2个专项资质。
(3)具备9个专项资质全部必备检测参数。
(4)社会信誉良好,近3年未发生过一般及以上工程质量安全责任事故。
2.主要人员
(1)技术负责人应具有工程类专业正高级技术职称,质量负责人应具有工程类专业高级及以上技术职称,且均具有8年以上质量检测工作经历。
(2)注册结构工程师不少于4名(其中,一级注册结构工程师不少于2名),注册土木工程师(岩土)不少于2名,且均具有2年以上质量检测工作经历。
(3)技术人员不少于150人,其中具有3年以上质量检测工作经历的工程类专业中级及以上技术职称人员不少于60人、工程类专业高级及以上技术职称人员不少于30人。
3.检测设备及场所
(1)质量检测设备设施齐全,检测仪器设备功能、量程、精度,配套设备设施满足9个专项资质全部必备检测参数要求。
(2)有满足工作需要的固定工作场所及质量检测场所。
4.管理水平
(1)有完善的组织机构和质量管理体系,并满足《检测和校准实验室能力的通用要求》GB/T27025-2019要求。
(2)有完善的信息化管理系统,检测业务受理、检测数据采集、检测信息上传、检测报告出具、检测档案管理等质量检测活动全过程可追溯。
(五)专项资质
1.资历及信誉
(1)有独立法人资格的企业、事业单位,或依法设立的合伙企业。
(2)主体结构及装饰装修、钢结构、地基基础、建筑幕墙、道路工程、桥梁及地下工程等6项专项资质,应当具有3年以上质量检测经历。
(3)具备所申请专项资质的全部必备检测参数。
(4)社会信誉良好,近3年未发生过一般及以上工程质量安全责任事故。
2.主要人员
(1)技术负责人应具有工程类专业高级及以上技术职称,质量负责人应具有工程类专业中级及以上技术职称,且均具有5年以上质量检测工作经历。
(2)主要人员数量不少于《主要人员配备表》规定要求。
3.检测设备及场所
(1)质量检测设备设施基本齐全,检测设备仪器功能、量程、精度,配套设备设施满足所申请专项资质的全部必备检测参数要求。
(2)有满足工作需要的固定工作场所及质量检测场所。
4.管理水平
(1)有完善的组织机构和质量管理体系,有健全的技术、档案等管理制度。
(2)有信息化管理系统,质量检测活动全过程可追溯。
三、业务范围
(六)综合资质
承担全部专项资质中已取得检测参数的检测业务。
(七)专项资质
承担所取得专项资质范围内已取得检测参数的检测业务。
四、附则
(八)本标准规定的技术人员是指从事检测试验、检测数据处理、检测报告出具和检测活动技术管理的人员。
(九)本标准规定的人员应不超过法定退休年龄。
(十)本标准中的“以上”“不少于”均含本数。
(十一)本标准自发布之日起施行。
(十二)本标准由住房和城乡建设部负责解释。
附件















来源:住房和城乡建设部官网