根据《住房和城乡建设部关于印发2022年工程建设规范标准编制及相关工作计划的通知》,住房和城乡建设部组织中国建筑科学研究院有限公司等单位对国家标准《绿色建筑评价标准》进行了修订,并于近日向社会公开征求意见。意见反馈截止时间为2023年3月24日。
本次修订的主要内容包括:协调与全文强制国家工程规范的有关要求;强化绿色建筑的碳减排性能要求;优化实施效果,与现行相关标准进行协调。
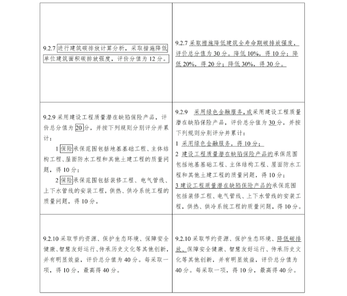
原文如下

根据《住房和城乡建设部关于印发2022年工程建设规范标准编制及相关工作计划的通知》(建标函〔2022〕21号),我部组织中国建筑科学研究院有限公司等单位修订了国家标准《绿色建筑评价标准》(见附件)。现向社会公开征求意见。有关单位和公众可通过以下途径和方式提出反馈意见:
1.电子邮箱:bzzqyj@163.com。
2.通信地址:北京市朝阳区北三环东路30号;邮政编码:100013。
意见反馈截止时间为2023年3月24日。
附件:绿色建筑评价标准(局部修订征求意见稿)
住房和城乡建设部办公厅
2023年2月22日
附件




















