近日,广州市住房和城乡建设局发布《广州市建筑师负责制试点实施工作方案》(公开征求意见稿)(以下简称《方案》)指出,支持黄埔区(广州开发区)、南沙区(自贸区南沙新区片区)率先开展建筑师负责制试点工作,同时充分发挥国有或财政投资项目的示范引领带动作用积极推进试点,改革和完善工程建设管理体制、流程和组织模式,探索建立和完善与建筑师负责制相匹配的招投标、项目审批、信用评价、职业保险、收费标准、仲裁制度、教育培训等相关工作制度,协同咨询、设计、施工和运维,发挥建筑师专业优势和技术主导作用,传承和发展优秀建筑文化,鼓励设计创新,持续打造具有示范效应的城市建筑精品,加快广州市工程建设模式与国际接轨的步伐。
《方案》提及的试点项目包括:黄埔区、南沙区内列为试点的新建、改建、扩建的民用建筑工程;市、区政府投资房屋建筑试点项目;除黄埔区、南沙区以外其他各区遴选的房屋建筑试点项目。此外,全过程工程咨询和工程总承包项目中以设计单位主导或担任技术统筹和管理的房屋建筑项目、由设计单位代建或实施全过程项目管理的房屋建筑项目以及港澳企业在广州市独资或控股开展的建设项目优先纳入试点。同时,方案鼓励社会投资的其他房屋建筑项目积极开展试点。
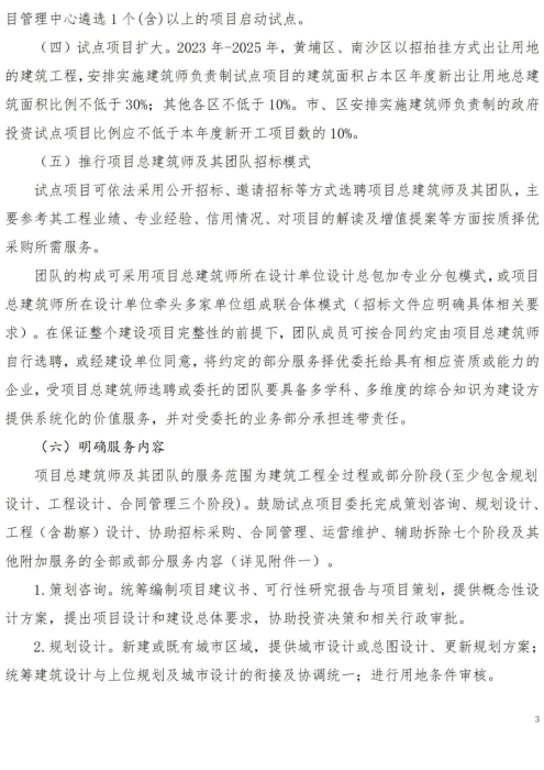
《方案》明确,2022年,黄埔区、南沙区各遴选3个(含)以上、市重点项目管理中心遴选1个(含)以上的项目启动试点。2023年-2025年,黄埔区、南沙区以招拍挂方式出让用地的建筑工程,安排实施建筑师负责制试点项目的建筑面积占本区年度新出让用地总建筑面积比例不低于30%;其他各区不低于10%。市、区安排实施建筑师负责制的政府投资试点项目比例应不低于本年度新开工项目数的10%。
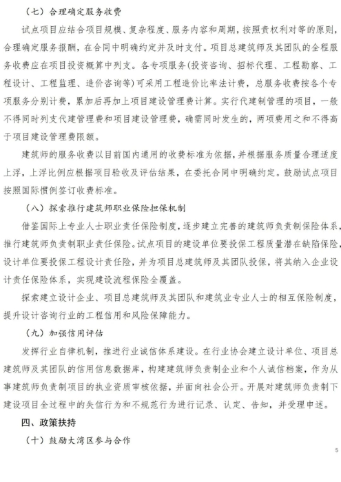
此外,试点项目将推行项目总建筑师及其团队招标模式,并明确服务内容,合理确定服务收费,同时探索推行建筑师职业保险担保机制,加强信用评估。


为贯彻落实《国务院关于开展营商环境创新试点工作的意见》及《广州市人民政府关于印发广州市建设国家营商环境创新试点城市实施方案的通知》关于在民用建筑工程领域探索开展建筑师负责制试点工作要求,现结合我市实际,广州市住房和城乡建设局起草了《广州市建筑师负责制试点实施工作方案》(公开征求意见稿),现公开征求公众意见,具体安排如下:
一、征求意见时间
2022年8月26日—2022年9月25日
二、公众提交意见途径
(一)书面信函:邮寄至广州市越秀区府前路1号广州市住房和城乡建设局科技设计处。邮编:510000。
(二)电子邮件:发送至电子邮箱912011178@.com。请您在提交意见时留下真实姓名和联系方式,以便必要时进一步联系(以单位名义反馈意见的,请加盖单位公章)。
特此公告。
附件:
《广州市建筑师负责制试点实施工作方案》(公开征求意见稿)
广州市住房和城乡建设局
2022年8月25日








