近日,北京市住房和城乡建设委员会印发《北京市“十四五”时期建筑业发展规划》(以下简称《规划》),回顾总结“十三五”时期北京市建筑业发展成就,系统分析面临的形势,全面部署“十四五”时期重点任务和保障措施,是指导北京市建筑业“十四五”时期发展的纲领性文件。
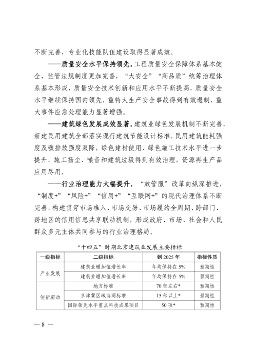
《规划》明确了北京市建筑业“十四五”时期发展目标:产业发展迈向更高水平、服务首都能力不断增强、产业转型升级取得突破、质量安全水平保持领先、建筑绿色发展成效显著、行业治理能力大幅提升。
为实现以上目标,《规划》从8个方面,提出22项具体任务。
在“激励企业创新提质,夯实行业升级基础”方面,《规划》提出,强化优势企业培育,加快科技创新步伐,引导企业走向国际。
在“加强产业队伍建设,强化人力资源支撑”方面,《规划》提出,加快产业工人队伍建设,加大创新人才培养储备,加强建筑工人权益保障。
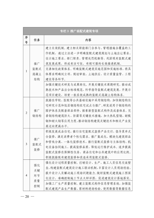
在“加快转变生产方式,推动行业转型发展”方面,《规划》提出,加快推进工业化、数字化,大力推进绿色化、低碳化。
在“严守工程安全底线,提升工程建设品质”方面,《规划》提出,统筹“大安全”,聚焦“高品质”,织密责任网络,提升监管水平。
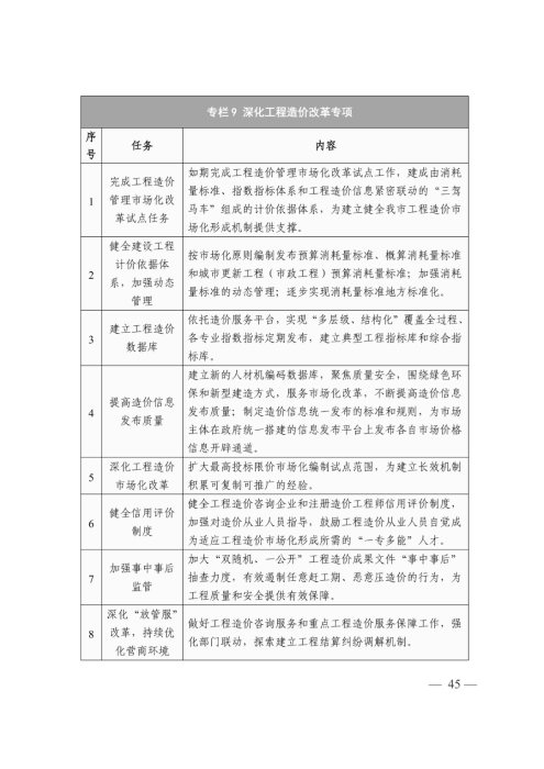
在“深入优化营商环境,构建现代治理体系”方面,《规划》提出,法治“先”,稳步“放”,创新“管”,优化“服”,党建“引”。
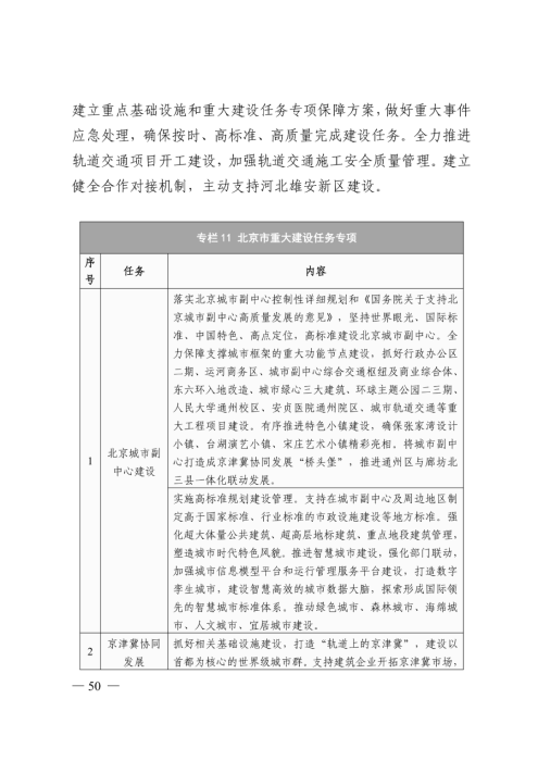
在“保障重大工程建设,打造首都精品力作”方面,《规划》提出,围绕北京城市“四个中心”功能定位,贯彻落实北京城市总体规划、控制性详细规划和分区规划,重点推进首都功能核心区控制性详细规划、北京城市副中心控制性详细规划等实施,建设国际一流和谐宜居之都。
在“大力推进城市更新,打造城市活力空间”方面,《规划》提出,探索城市更新新模式、新路径、新机制,有序开展城市更新行动,大力推进老旧小区改造。
在“建设智慧韧性城市,落实城乡发展战略”方面,《规划》提出,建设智慧城市,建设韧性城市,助推乡村振兴。
原文如下


京建发〔2022〕309号
各区住房城乡建设委,东城、西城、石景山区住房城市建设委,经济技术开发区开发建设局,各集团、总公司,各有关单位:
现将《北京市“十四五”时期建筑业发展规划》印发给你们,请认真贯彻落实。
特此通知。
附件:北京市“十四五”时期建筑业发展规划稿.pdf
北京市住房和城乡建设委员会
2022年8月18日
附 件
































































