导读
为规范开展全国无障碍建设示范城市(县)创建活动,住房和城乡建设部、中国残联印发《创建全国无障碍建设示范城市(县)管理办法》。

住房和城乡建设部 中国残联关于
印发创建全国无障碍建设示范
城市(县)管理办法的通知
各省、自治区住房和城乡建设厅、残联,直辖市住房和城乡建设(管)委、城市管理委(局)、园林绿化(绿化和市容管理)局、残联,新疆生产建设兵团住房和城乡建设局、残联:
全国评比达标表彰工作协调小组于2022年6月1日批复同意设立“全国无障碍建设示范城市(县)”创建示范项目。为规范开展全国无障碍建设示范城市(县)创建活动,现将《创建全国无障碍建设示范城市(县)管理办法》印发给你们,请遵照执行。
住房和城乡建设部
中国残联
2022年7月22日
(此件公开发布)
创建全国无障碍建设示范城市(县)管理办法
为贯彻落实《无障碍环境建设条例》要求,加强对创建全国无障碍建设示范城市(县)活动的指导监督,规范申报与认定管理,制定本办法。
一、总则
(一)本办法适用于创建全国无障碍建设示范城市(县)的申报、认定、动态管理及复查等工作。
(二)创建全国无障碍建设示范城市(县)遵循自愿申报、自主创建、科学认定、动态管理、持续建设和复查的原则。
(三)住房和城乡建设部、中国残联负责创建全国无障碍建设示范城市(县)的申报与认定管理工作,为创建工作提供政策指导,总结推广无障碍环境建设示范模式。
二、创建主体
城市(含直辖市的区)、县人民政府。
三、创建区域范围
城市(含直辖市的区)、县的建成区。
四、申报条件
申报创建全国无障碍建设示范城市(县)的地方(以下简称申报地方)应符合以下条件:
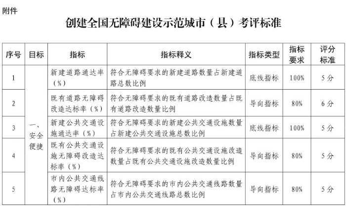
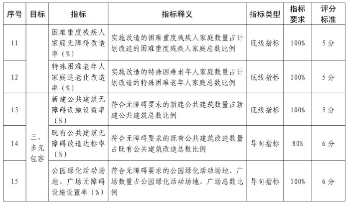
(一)对照《创建全国无障碍建设示范城市(县)考评标准》,提出创建目标、制定创建工作方案,编制无障碍环境建设发展规划,制定无障碍设施建设和改造计划,在创建周期内能够达到相应要求;
(二)建立无障碍环境建设工作协调机制,制定相应的地方性法规或规章制度;
(三)加强无障碍设施的运行维护管理,并广泛发挥社会监督作用;
(四)组织开展无障碍环境建设培训和宣传工作,形成良好的舆论氛围;
(五)积极推进信息无障碍建设,提供无障碍信息交流服务;
(六)对包括残疾人、老年人在内的社会成员开展满意度调查,满意度达到80%以上;
(七)近2年未发生严重违背无障碍环境建设的事件,未发生重大安全、污染、破坏生态环境、破坏历史文化资源等事件,未发生严重违背城乡发展规律的破坏性“建设”行为,未被省级以上人民政府或住房和城乡建设主管部门通报批评。
五、创建程序
创建全国无障碍建设示范城市(县)每2年开展一次评选,奇数年为申报年,偶数年为评选年。
(一)申报地方向省级住房和城乡建设主管部门报送创建申请报告,提出创建目标和方案。其中,直辖市作为申报地方的,由直辖市人民政府将创建申请报告报送住房和城乡建设部。
(二)省级住房和城乡建设主管部门、残联对申请报告进行初审,遴选出创建目标和方案科学合理的申报地方。由省级住房和城乡建设主管部门于申报年的6月30日前将申请报告报送住房和城乡建设部。
(三)住房和城乡建设部、中国残联于申报年的12月31日前审核确认申报地方名单,对名单中的申报地方创建全过程跟踪指导,给予政策和技术支持。
(四)省级住房和城乡建设主管部门、残联对照《创建全国无障碍建设示范城市(县)考评标准》组织对申报地方进行评估,对评估总分达80分(含)以上的申报地方,由省级住房和城乡建设主管部门于评选年的6月30日前将评选认定材料报送住房和城乡建设部。其中,直辖市作为申报地方的,自行组织评估达标后由直辖市人民政府将评选认定材料报送住房和城乡建设部。
(五)住房和城乡建设部、中国残联于评选年的12月31日前完成认定命名。
六、评选认定材料
申报地方采用线上线下相结合的方式提交评选认定材料。评选认定材料要真实准确、简明扼要,各项指标支撑材料的种类、出处及统计口径明确,有关资料和表格填写规范。
认定材料主要包括:
(一)创建申请报告;
(二)创建工作情况报告;
(三)创建范围示意地图;
(四)申报地方自体检报告(应包括《创建全国无障碍建设示范城市(县)考评标准》各项指标);
(五)评估结果及有关依据资料;
(六)不少于4个能够体现本地无障碍环境建设成效和特色的示范项目相关资料。其中,城市(含直辖市的区)作为申报地方的,至少提供2个以上街道、社区级示范项目;县作为申报地方的,至少提供2个以上镇、村级示范项目。
(七)创建工作影像资料(5分钟内)或图片资料;
(八)能够体现工作成效和特色的其他资料。
七、评选认定组织管理
(一)住房和城乡建设部、中国残联负责组建评选专家组(以下简称专家组),其成员从住房和城乡建设部城市奖项评选专家委员会中选取。专家组负责评选认定材料预审、现场考评及综合评议等具体工作。
参与申报地方所在省(自治区、直辖市)组织的省级评估工作,或为申报地方提供技术指导的专家,原则上不得参与住房和城乡建设部、中国残联组织的对该申报地方的评选工作。
(二)申报地方在评选认定材料或评选过程中有弄虚作假行为的,取消当年申报资格。
八、评选认定程序
(一)评选认定材料预审。
专家组负责评选认定材料预审,形成预审意见。
(二)第三方评价。
住房和城乡建设部、中国残联组织第三方机构,结合城市体检,对无障碍环境建设情况进行第三方评价。第三方评价结果作为评选认定的重要参考。
(三)社会满意度调查。
住房和城乡建设部、中国残联组织第三方机构,了解当地居民对申报地方无障碍环境建设工作的满意度。社会满意度调查结果作为评选认定的重要参考。
(四)现场考评。
根据预审意见、第三方评价和社会满意度调查结果,由专家组提出现场考评建议名单,报住房和城乡建设部、中国残联审核。对通过审核的申报地方,由专家组进行现场考评。
申报地方至少应在专家组抵达前两天,在当地不少于两个主要媒体上向社会公布专家组工作时间、联系电话等相关信息,便于专家组听取各方面的意见、建议,并组织包括残疾人、老年人在内的当地居民报名参与现场考评。
现场考评程序:
1.听取申报地方的创建工作汇报;
2.查阅评选认定材料及有关原始资料;
3.随机抽查当地创建工作及示范项目应用情况(抽查的示范项目不少于2个),对群众举报和媒体曝光问题线索进行核查;
4.专家组选定包括残疾人、老年人在内的当地居民代表参与现场考评,并将其意见作为现场考评意见的重要参考;
5.专家组成员在独立提出意见和评分结果的基础上,经集体讨论,形成现场考评意见;
6.专家组就现场考评中发现的问题及建议进行现场反馈;
7.专家组将现场考评意见书面报住房和城乡建设部、中国残联。
(五)综合评议。
住房和城乡建设部、中国残联组织综合评议,形成综合评议意见,确定创建全国无障碍建设示范城市(县)建议名单。
(六)公示及命名。
创建全国无障碍建设示范城市(县)建议名单在住房和城乡建设部门户网站公示,公示期为10个工作日。公示无异议的,由住房和城乡建设部、中国残联正式命名。
九、动态管理及复查工作
创建全国无障碍建设示范城市(县)命名有效期为5年。
(一)已获创建全国无障碍建设示范城市(县)命名的地方(不含直辖市)应于有效期满前一年向省级住房和城乡建设主管部门提出复查申请,并提交自评报告。未申请复查的,称号不再保留。复查按照现行的管理办法和考评标准开展。
(二)省级住房和城乡建设主管部门、残联于有效期满前半年完成复查,并将复查报告报送住房和城乡建设部。获命名直辖市由直辖市人民政府将复查报告报送住房和城乡建设部。
(三)住房和城乡建设部受理省级住房和城乡建设主管部门和直辖市人民政府报送的复查报告,住房和城乡建设部、中国残联于有效期届满前组织完成抽查复核。
(四)复查通过的地方,继续保留其创建全国无障碍建设示范城市(县)称号;对于未通过复查且在一年内整改不到位的,撤销其称号。保留称号期间发生严重违背无障碍环境建设的事件,发生重大安全、污染、破坏生态环境、破坏历史文化资源等事件,违背城乡发展规律的破坏性“建设”行为的,给予警告直至撤销称号。被撤销创建全国无障碍建设示范城市(县)称号的,不得参加下一申报年度的申报与评选。
发现省级住房和城乡建设主管部门在复查过程中弄虚作假的,暂停受理该省(自治区、直辖市)下一申报年度创建全国无障碍建设示范城市(县)的申报。
十、附则
本办法由住房和城乡建设部、中国残联制定,由住房和城乡建设部负责解释。
附件:创建全国无障碍建设示范城市(县)考评标准




本文来源:住房和城乡建设部官网