欢迎访问中国建设科技有限公司人才培训中心!

您的位置: 首页 > 业内新闻

城乡资源配置视角下西藏城镇化路径重构与国土空间规划响应
教务部 2022-02-28















































 西藏城镇化的内生动力较弱,历史上受援藏政策影响较大。以往通过公共设施、土地资源集中配置来推进城镇化发展的模式,稳定性与可持续性不足,不适应西藏特殊的城镇化基础条件。在高质量发展目标指引下,提出基于内生培育与农牧民发展的“就近渐进成长”城镇化路径,即因地制宜、精准配置乡镇级公共设施与空间资源,贴近广大农牧民生活就业需求,夯实城镇化发展基础;形成从半城镇化到县域城镇化,再到多元城镇化的演进路径。建构了落实“就近渐进成长”城镇化路径的空间规划技术框架,并以西藏典型城镇化单元——昌都为例,通过市域1177个行政村基础评价、68个镇村“生活+生产圈”单元格局建构、设施支撑体系布局、建设用地指标保障和绩效评估等内容,为西藏实现高质量城镇化目标提供规划理论支持和实例借鉴。


长期以来,在生态约束强、交通可达差、工业基础弱、农牧比重高等复杂条件影响下,西藏地区城镇化内生动力不足,发展速度相对缓慢,发展进程易受国家援藏政策影响;过往集中配置公共设施与土地资源、以工业化推动城镇化的发展路径,具有稳定性不高、可持续性较差的特点(王凯,等,2021),并产生了城镇建设用地低效使用、生态安全格局破坏等问题。既有研究内容侧重于西藏地区城镇化与生态环境质量的交互作用(冯雨雪,等,2020)、城镇化率的空间分异与推动因素(戚伟,2019)、行政主导下的城镇化动力机制(郝文渊,等,2018)、城镇化空间极化趋势与生态环境破坏(李粲,2013)等,论证了过往城镇化路径对高原生态环境的破坏效应及城镇化发展的空间不均衡问题,但缺乏基于高质量发展目标和西藏地区特殊发展条件的城镇化新路径设计,忽视了落实城镇化路径的空间规划方法研究。因此,亟待探索一条适应西藏地区特殊条件且稳定、可持续的城镇化路径;并结合当前国土空间规划编制实践,支撑西藏特色城镇化路径的空间落地实施,从地域适应性角度支持国家新型城镇化战略的深度推进。



01
西藏地区城镇化的历程、特点与经验问题


1.1 历程回顾:援藏政策主导城镇化进程


改革开放以来,西藏城镇化发展受援藏政策影响波动较大。1980年中央第一次西藏工作座谈会后,受以藏族干部为主体发展藏区的政策影响,大批汉族干部有组织地调回内地,导致城镇人口出现负增长;1984年中央第二次西藏工作座谈会开启了全国性的援藏工程,大量工程建设人员入藏促使城镇化率显著回升;之后由于各省市对口援藏的力度相对稳定,西藏城镇化发展进入了较长时期的小幅波动与缓慢增长阶段;2015年中央第六次西藏工作座谈会以来,国家加大了对西藏基础设施与城镇建设的支援力度,城镇化速度有所加快(王胡林,2018)。总体来看,西藏城镇化发展滞后于全国的发展速度,与全国的城镇化率差值由1978年的6.6个百分点扩大到2020年的28个百分点(图1)。


图1 1978—2020年西藏自治区与全国城镇化率对比


1.2 禀赋特征:基础薄弱带来内生动力不足


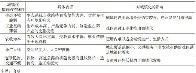
西藏地区生态环境脆弱、工业基础薄弱、农牧人口比重高、地广人稀、地形复杂等特点,对城镇化进程产生了深刻影响,使得城镇化的内生动力较弱,难以推动其持续、快速发展,且极易受到国家援藏力度等外部因素影响(表1)。


表1 西藏城镇化基础的特殊性及对城镇化进程的影响


在生态环境方面,西藏生态系统脆弱性突出,一经破坏所需恢复周期较长,城镇建设用地增长受生态约束较强,产业的准入门槛较高;在工业化方面,由于交通运输及人力成本较高,西藏工业产品竞争力不强且规模较小(2019年制造业占GDP比重仅为18%),难以依托大规模的快速工业化来推动城镇化发展;在农牧民进城方面,西藏地区以农牧生产为主(2019年农牧人口比重为68%),就业严重依赖于耕地、草原等土地资料,同时受教育水平较低(2019年文盲率是全国平均水平的6.5倍),较难适应城镇就业方式;在公共设施方面,西藏地广人稀(人口密度不足东部地区的1%)、交通可达性差,使得城市的服务覆盖范围小,仅依靠城市公共服务与非农就业供给难以满足市域城镇化需求。


1.3 经验问题:既有路径不适应高质量发展需求

为改变城镇化速度大幅滞后于全国平均水平的发展态势,长期以来,西藏地区采取了集中配置公共设施与土地资源、农牧民集中搬迁进城、以工业化推动城镇化的发展路径。例如,《西藏自治区新型城镇化规划(2014—2020年)》提出,大力提升“拉萨—泽当”城镇圈核心地位,壮大以日喀则市为中心的雅江中上游城镇和以林芝市为中心的尼洋河中下游城镇。而事实上,西藏地区存在空间资源向高等级城市倾斜、对广大小城镇发展支撑不足的突出问题,西藏7个地级市驻地的城镇建成区面积为132.5km²,占全区城镇建成区总面积的65%,而广大县级城市及小城镇的建成区面积总和仅占35%(西藏自治区人民政府,2015)。


城市集中配置的公共设施,种类齐全且具有一定规模,在一定时期内促进了城镇建设用地快速增长(陈杰,2016)。但由于西藏地广人稀、交通不便,中心城市的服务范围较小,造成部分公共资源闲置而大部分农牧民却难以获取服务的错位现象。此外,通过易地扶贫搬迁等形式推动农牧民集中进城居住,也是近年来西藏城镇化的重要路径(截至2020年,西藏已建成964个易地扶贫搬迁区),但许多农牧民并未适应城镇就业,生产方式依旧为原地农耕或放牧,出现全年大部分时间需要住在乡村的两栖现象。工业化的推动效果也并不显著,由于人力、交通等成本高企,导致产业门类较少且规模较小,当前主导的产业类型中,建材、冶矿等因存在环境破坏问题而面临严控,食品、药品等产品则相对初级,未能形成大规模的非农就业供给(图2)。


图2 既有城镇化路径的不适应性及重构需求


因此,依靠空间资源集中配置、农牧民集中搬迁进城、工业化建设等拉动城镇化的发展路径,并不适用于西藏地区。在生态文明高地建设背景下,西藏生态约束会进一步加强,唯有提高空间使用效率,将有限的公共资源用于满足城乡居民多元的公共服务及就业需求(彭震伟,等,2013),才能实现基于居民可持续发展的高质量城镇化目标。



02
城乡资源配置视角下西藏地区城镇化路径重构


2.1 动力转换:从“高效率外部援助”到“高质量内生培育”


历史证明,尽管国家援藏政策支持下的城市集中建设,在短期内提升城镇化率方面效率较高,但广大农牧民参与度较低,稳定性与可持续性不足,一旦支持力度降低便会出现停滞乃至倒退现象。基于绿色、生态、可持续、以人为本等高质量发展要求和高原发展条件的特殊性,西藏地区城镇化动力应从借助“高效率的外部援助”转为依靠“高质量的内生培育”,即追求农牧民的逐步成长和全面发展,精准配置“城—镇—村”公共设施与土地资源,为城乡居民就近获取公共服务及非农就业岗位提供支撑,引导农牧民逐步适应城镇生产生活方式,通过培育内生动力实现西藏地区城镇化的稳定与可持续发展。


2.2 路径重构:从“集中快速推动”到“就近渐进成长”


基于“高质量内生培育”的城镇化动力转换和生态约束强、工业基础弱、农牧人口多、地广人稀且地形复杂等特征,西藏地区城镇化发展路径应从过去“集中快速推动”转变为“就近渐进成长”,即摒弃城市集中配置空间资源、农牧民集中进城、快速推进工业化等方式,建构基于农牧民全面发展与逐步成长的“就近+渐进”城镇化发展路径。


所谓就近城镇化,就是充分考虑农牧民就近可达的公共服务配置和非农就业供给,拉近农牧民与城镇生活、就业的距离,提供更多受教育与提升就业技能的机会,以促进农牧民成长来推动城镇化发展。根据西藏地区空间尺度特征(镇域面积相当于内地县域面积),应加强贴近广大乡村地区的镇级服务设施供给,以乡镇为单元形成村镇生产、生活圈,实现就近城镇化发展。


所谓渐进式城镇化,就是“先进镇、后进城”,根据西藏农牧民受教育水平低、就业方式依赖于土地资源等特征,采用“分步走”逐渐过渡发展的模式:先以乡镇为单元实现从“纯农牧”走向“半农牧半城镇化”,使公共服务惠及更多农牧民并培育涉农二三产业,引导部分农牧民从事简单的非农生产;然后从“半城镇化”走向“县域城镇化”,以县城及重点镇为公共服务及非农就业支点,引导部分受教育水平和非农就业技能水平较高的居民定居城镇;最后走向更多元的城镇化形式,伴随居民的逐渐成长和发展需求的进一步异化,人口进入市区、省会(首府)、内地城市等多元的城镇类型(图3)。


图3 西藏地区“就近+渐进”城镇化路径设计


2.3 因地制宜:从“一刀切”到“差异化引导”


不同资源禀赋、生产条件下的各类区域,其城镇化发展条件及阶段不同,应制定差异化的城镇化引导策略。以农区和牧区为例,农区乡村以种植业为主,人均耕地面积小且耕地有条件置换集中,未来伴随生产力提升,会有较多的劳动力析出从事非农生产,因此有机会较快实现半城镇化,并进入县域城镇化发展阶段,应保障县域重点镇的非农产业及公共服务供给;牧区乡村以畜牧业为主,由于牧草地空间范围广、分布散,且难以置换集中,未来较长时期内居民点依旧分散,以半农牧半城镇化发展为主,应加快贴近牧民的中心村和一般乡镇建设(表2)。此外,乡村人口规模、交通区位、资源禀赋等条件也存在差异性,城镇化需求不尽相同,需要在准确评估城镇化发展条件的基础上,制定针对性的空间资源配置方案,引导不同区域城镇化有序发展。


表2 基于西藏乡村农牧业特征差异的城镇化路径引导



03
落实“就近渐进成长”城镇化路径的国土空间规划方法


国土空间规划是空间资源配置的主要抓手,是通过空间资源配置引导城镇化有序发展的重要途径(陈小卉,等,2021)。科学合理的规划方案应实现有限资源要素的精准高效配置。“精准高效”的前提是自下而上地评估居民差异化的发展需求和城镇化基础条件,从而针对性地提出规划策略,实现居民发展与城镇化同步进行(汪光焘,2017;田健,等,2017)。


西藏地区“就近渐进成长”城镇化路径,第一步是以乡镇为单元实现从“纯农牧”走向“半农牧半城镇化”,使公共服务惠及更多农牧民并引导部分农牧民从事简单的非农生产,从而夯实城镇化基础。因此,在要素空间布局方面,城镇公共设施及非农产业应更加贴近乡村,加强乡镇一级的资源要素配置,避免要素过于集中于城市所带来的城镇化吸引力及辐射范围不足等问题。这就需要针对性地建构镇村“生产—生活”单元,精准高效地配置资源要素,并提出支撑城镇化格局的设施体系及相关机制政策建议(图4)。


图4 “自上而下”要素配置与“自下而上”发展需求相协调的规划思路


基于上述规划思路,形成响应“就近渐进成长”城镇化路径的规划技术框架,即首先开展乡村发展评价,依据城镇化发展需求划分村庄类型;然后解析具有较强非农就业和公共服务需求的村庄的空间分布规律,建构镇村“生活+生产圈”单元;进而针对上述镇村单元格局方案,制定交通及公共服务设施的支撑体系布局方案;最后提出建设用地指标保障及相关机制政策建议,用以支持新城镇化路径及规划布局方案的实施(图5)。


图5 响应“就近渐进成长”城镇化路径的规划技术框架


以上乡村发展评价、镇村格局建构、支撑体系布局、建设用地指标保障等内容分别与市县国土空间总体规划的相关工作单元相对应,从落实“就近渐进成长”城镇化路径角度,为国土空间规划各相关专项及总体方案编制提供支撑。


3.1 需求分类:乡村发展基础评价


科学评价乡村发展基础,是针对性制定资源要素配置方案的前提。从现状发展规模、居民就业与收入、交通可达性、公共服务水平等影响乡村人口城镇化基础的要素出发,选取可以表征上述要素的10项指标,建立乡村发展基础评价指标体系(表3)。其中,现状规模越大,获取更多公共服务、发展多元产业的需求越高;居民就业方式越多元、收入水平越高,则进入城镇就业、生活的适应力越强;交通可达性越高,则城乡要素流通越便利;公共服务水平越高,居民受教育水平越高,获取更高级公共服务的需求越旺盛,人口进入城镇的动力及适应力越强。


表3 乡村发展基础评价指标体系


基于乡村发展基础评价结果,细化乡村发展类型,识别差异化的城镇化发展需求。在国家乡村振兴规划的四类村庄中,由于搬迁撤并、城郊融合、特色保护等类型村庄的城镇化需求较为单一(如城郊融合类)或无明确需求(如搬迁撤并类),因此研究针对集聚提升类村庄展开细化(表4)。其中,现状规模较大、就业方式多元、收入较高、交通便利、公共设施基础较好的村庄可归为综合提升型,其非农就业及公共服务需求较高,将作为建构“镇—村”城镇化单元的主要服务范围。


表4 基于城镇化需求评价的村庄类型划分


3.2 格局建构:镇村“生活+生产圈”单元划分


基于乡村发展基础评价,分析综合提升型(具有较强非农就业和公共服务需求)村庄的空间分布规律,选择贴近综合提升型村庄的乡镇驻地作为划分镇村“生活+生产圈”单元的核心支点,通过将公共资源要素配置向位于镇村单元核心的乡镇倾斜,提升城镇公共服务和非农就业的辐射能力,实现公共资源要素配置与农牧民发展需求相协调,推动农牧民就近获取城镇公共服务、适应非农就业方式。


由以上镇村“生活+生产圈”单元构成了市(县)域镇村体系格局方案,为公共设施配置、非农产业布局等提供依据,为半农牧半城镇化发展提供支撑;各单元核心将培育成为县域重点镇,成为后续县域城镇化走向成熟的重要支点,是实现公共资源要素精准配置、推动城镇化渐进式有序发展的重要基础(图6)。


图6 由镇村“生活+生产圈”单元构成县域镇村体系格局


3.3 要素支撑:公共设施支撑体系布局


基于市(县)域镇村体系格局,进一步提出与之相适应的城乡公共服务设施和交通设施布局策略,支撑镇村“生活+生产圈”单元职能建设,实现“就近+渐进”城镇化目标。


在城乡公共服务设施方面,形成分类分级配置方案:全面型公共设施属于城镇服务范畴,其中镇村生活圈单元的核心镇是最初级的全面型服务点,是推动农牧民成长和逐渐适应半农牧半城镇化发展的基层支点;基本型公共设施属于乡村服务范畴,其中综合提升型村庄的设施类型相对较多,形成村域服务中心,原址改善和暂时保留型村庄则仅保留日常简单服务设施;特色型公共设施则根据村镇特色灵活配置,主要涉及文化、旅游服务等设施,专业化水平较高(田健,等,2016)(表5)。


表5 支撑“镇一村”格局的城乡公共服务设施分类分级配置


在城乡交通设施方面,主要包括两部分内容:一是支持镇村“生活+生产圈”职能建设的单元内部“镇—村”交通布局,完善各村庄与单元内核心镇之间的道路设施,建立综合提升型村庄与镇区间的公共交通设施,推动半城镇化发展;二是支持各镇村单元与县城或市区联系的“城—镇”交通布局,提升各单元核心镇与邻近城市之间的道路通达性,并建立完善的公交体系,为后续县域城镇化乃至多元城镇化发展提供支撑。


3.4 机制保障:用地指标、绩效评估及政策建议


响应“就近渐进成长”城镇化路径的空间规划方案,需要相关机制保障与政策支持,如支撑镇村单元的建设用地指标保障、城镇化绩效评估、镇村单元产业及就业引导政策等。


(1)建设用地指标保障机制。通过精准配置建设用地指标,支持市(县)域镇村“生活+生产圈”格局及核心镇公共设施建设,适应“就近渐进成长”城镇化需求,避免过去建设用地指标向城市倾斜所产生的资源配置错位问题。在城镇建设用地指标方面,根据核心镇数量、镇村单元公共设施和基础设施配置标准,核算建设用地需求,保障各单元核心镇的建设用地指标;在村庄建设用地指标方面,优先保障综合提升型村庄和贴近牧区乡村的一般乡驻地的基本型公共设施建设,为牧区半城镇化发展提供支撑。


(2)城镇化绩效评估机制。现行《市县国土空间总体规划编制指南》的指标体系包括空间底线、空间结构与效率、空间品质等内容,对市(县)域城镇化发展质量考虑较少。从量化评估城镇化发展质量角度,在既有规划指标类型的基础上,增加适应衡量西藏地区“就近渐进成长”城镇化发展绩效的指标类型,包括市(县)域内城乡居民个人成长(受教育水平、收入水平、非农就业水平)、生活品质(获取公共服务、交通出行的便捷度)、建设用地保障能力等内容(表6)。在规划实施评估中,加入城镇化绩效评估机制,有利于及时反馈并解决问题,提升新城镇化路径的发展效果(彭震伟,等,2020)。


表6 基于“就近渐进成长”城镇化绩效评估的指标建议


(3)镇村单元产业及就业引导政策。实现半农牧半城镇化及县域城镇化发展,非农产业发展与农牧民就业技能提升至关重要(朱介鸣,等,2018)。一方面,应提高镇村单元核心镇、牧区一般乡驻地的产业优惠补贴力度,留住更多的与农牧民生产相关的非农产业(如农畜产品加工),使非农产业布局更贴近于乡村劳动力;另一方面,在镇村单元核心镇设置非农就业培训机构,提升农牧民就业技能,同时,进入镇区的农牧民可以优先获得核心镇内公共服务类就业岗位。通过政策引导,加强镇村单元核心镇的就业吸引力,促进农牧民适应半农牧半城镇化生活,夯实藏区城镇化发展基础。



04
昌都市国土空间规划实践应用及探索


昌都市位于西藏自治区东部、川藏滇青四省交汇处(图7),生态重要性极强(三江流域上游生态涵养区),农牧人口比重很高(2019年农牧人口比重高达76%),工业基础薄弱(2019年制造业仅占第二产业总值的16%),地广人稀(市域面积11万km²,2019年常住人口密度仅为7.19人/km²,交通联系不便,图8),是极具代表性的西藏城镇化发展单元,是实践“就近渐进成长”城镇化路径的典型样本。


图7 昌都市地理与交通区位


图8 基于交通时长的昌都市域空间尺度


4.1 基于发展条件量化评价的村庄类型细分


研究基于乡村发展基础评价指标体系,采集昌都市域1177个行政村的相关数据,运用层次分析法确定各指标权重,经加权计算后分别得出现状发展规模、居民就业与收入、交通可达性、公共服务水平等单项评价结果和综合评价结果。


从各单项评价结果看,昌都市域现状规模较大、非农就业与收入水平较高、公共服务基础较好的村庄在空间上具有较强的对应性,主要集中于东北部江达县、西北部丁青县、东南部芒康县及市域中部(图9)。这为确定综合提升型村庄(不仅综合评价得分高,而且各类发展基础具有均好性)提供了重要依据。


图9 昌都市域乡村发展基础的分项评价结果


从综合评价结果看,昌都市域综合得分比较高的村庄在空间分布上呈现“大分散、小集中”格局特征,即在市域整体范围内分布相对均衡,在局部范围内存在集聚现象(如芒康城区周边)。综合提升型村庄在空间上均衡分布,有利于在市域范围内均衡布局镇村“生活+生产圈”单元,使城镇化基本单元覆盖范围更广(图10)。


图10 昌都市域乡村发展基础的综合评价结果


根据昌都市域乡村发展条件量化评价,细分村庄发展类型。首先根据特殊发展条件确定城郊融合类(紧邻城镇建成区)、搬迁撤并类(生态移民区)、特色保护类(历史文化名村、传统村落等)村庄,然后对大量的集聚提升类村庄进行细分。研究选取综合评价得分较高且各方面基础具有均好性的村庄,作为综合提升型村庄(图11),为在市域范围内布局镇村“生活+生产圈”单元、形成镇村体系格局方案提供依据。


图11 昌都市域村庄分类及空间分布


4.2 基于就近城镇化路径的市域“镇—村”单元布局


综合提升型村庄非农就业和获取城镇公共服务的需求相对强烈,规划在昌都市域内选择贴近综合提升型村庄的乡镇驻地,与其周边的村庄共同构成镇村“生活+生产圈”单元。同时,考虑到农区与牧区城镇化基础的差异性,农区核心镇的分布密度应相对较高,牧区则相对较低。基于综合提升型村庄和农牧业分布格局(图12),规划在每个县(区)范围内形成若干个单元中心(核心镇),将公共资源要素配置向单元中心倾斜,扩大城镇公共服务和非农就业的辐射范围(除少数生态搬迁区、村落稀疏区域外,市域内68个镇村“生活+生产圈”单元覆盖了大部分村庄,图13),实现公共资源配置与农牧民发展需求相适应,推动昌都市域农牧民生产生活向半农牧半城镇化、县域城镇化过渡发展。


图12 昌都市域乡村

农牧业主导类型分布

图13 昌都市域

镇村体系格局


4.3 基于资源精准配置的城乡公共设施布局


昌都市域公共服务设施按照“就近+渐进”城镇化需求分类分级配置。根据半城镇化发展阶段特征,优先侧重镇村“生活+生产圈”单元核心镇的设施配置,形成全面型初级公共服务中心,作为吸引农牧民就近进入城镇、提升农牧民生活品质、实现半城镇化与县域城镇化发展的最基本支点。在此基础上,后续逐渐完善县城和市区设施(全面型中高级公共服务中心),实现更多元、更成熟的城镇化目标。


昌都市域城乡交通基础设施配置,依据市域镇村“生活+生产圈”单元分布,首先完善单元内各村庄与核心镇之间的道路设施,满足单元内农牧民获取公共服务及非农就业的通勤需求,实现“就近”城镇化发展;进而提升各单元核心镇与县城或市区的道路等级,并形成稳定的公共交通班次,同时接入市域对外交通干道网络,为各镇村单元与市域内外主要城市的联系提供基础支撑,推动后续县域城镇化及多元城镇化发展(图14)。


图14 昌都市域公共服务及交通设施布局


4.4 建设用地指标保障及城镇化绩效评估


上述空间规划方案需要建设用地指标保障,并通过相关规划指标评估城镇化发展绩效。在建设用地指标保障方面,根据昌都市域内68个镇村“生活+生产圈”单元核心镇公共设施建设需求和市域2035年城镇建设用地总量预测,各单元核心镇的城镇建设用地面积占市域城镇建设用地总量的比重从基期年16%提升至2035年24%,确保镇村单元的非农产业与公共设施建设实施。在城镇化绩效评估方面,基于劳动人口平均受教育年限等7项城镇化绩效评估指标类型,根据近、远期城镇化发展目标(近期为半农牧半城镇化,远期为县域城镇化),分别明确近、远期规划数值,从农牧民个人发展、生活品质提升等角度,为评估昌都“就近渐进成长”城镇化绩效提供支持。



05
结 语


过往集中配置城市公共设施与土地资源、以工业化推动城镇化的发展路径,稳定性与可持续性不足,不适应高质量发展要求和西藏特殊的城镇化发展条件。新时期下,西藏地区城镇化路径应从“集中快速推动”转为“就近渐进成长”,一方面要求公共资源配置贴近广大农牧民需求,因地制宜差异化发展;另一方面应夯实城镇化发展基础,渐进式分步发展,实现从半农牧半城镇化到县域城镇化,再到多元成熟城镇化的过渡。


响应“就近渐进成长”城镇化路径的空间规划技术框架包括“乡村发展评价—镇村单元格局建构—公共设施体系布局—机制保障”,即通过量化评价乡村发展基础,区分城镇化需求,以综合提升型村庄及农牧区的空间分布规律为依据,建构镇村“生活+生产圈”单元,进而提出支撑镇村单元建设的公共设施布局方法、建设用地指标保障、城镇化绩效评估机制及相关政策建议。通过在昌都市国土空间总体规划中应用上述技术框架,为西藏地区实现高质量城镇化目标提供了规划方法支持和实践借鉴。


本文引用格式:田健,曾穗平. 城乡资源配置视角下西藏城镇化路径重构与国土空间规划响应[J]. 城市规划学刊, 2021(6): 78-85.(TIAN Jian, ZENG Suiping. Reconstructing the Urbanization Path: Responses to Territorial Spatial Planning in Tibet from the Perspective of Urban-Rural Resource Allocation[J].Urban Planning Forum, 2021(6):78-85.)


文章来源:城市规划学刊upforum