欢迎访问中国建设科技有限公司人才培训中心!

您的位置: 首页 > 业内新闻

资质改革将有重大突破!住建部就4项资质标准征求意见
教务部 2022-02-27


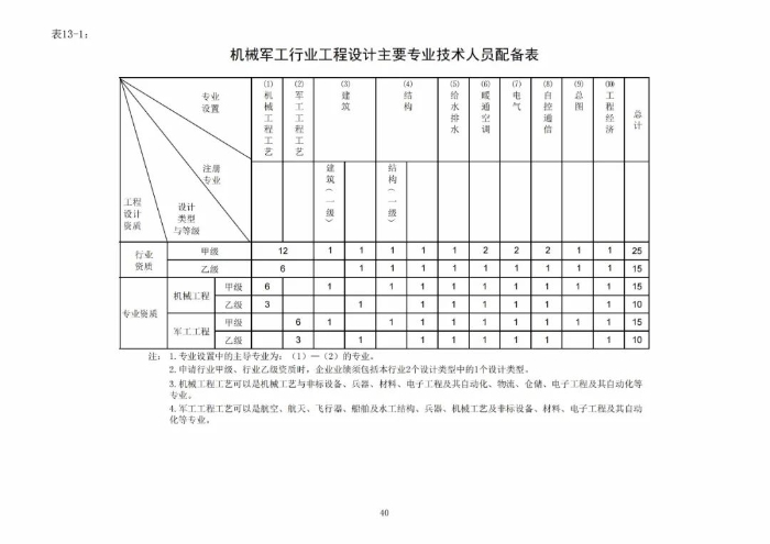
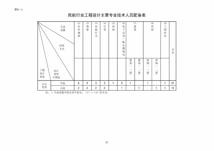
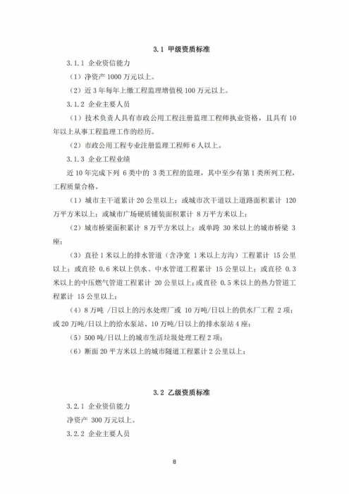
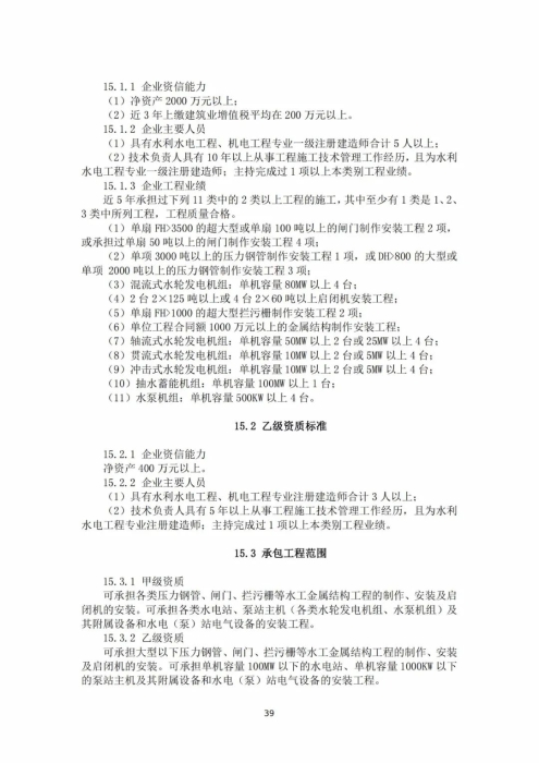
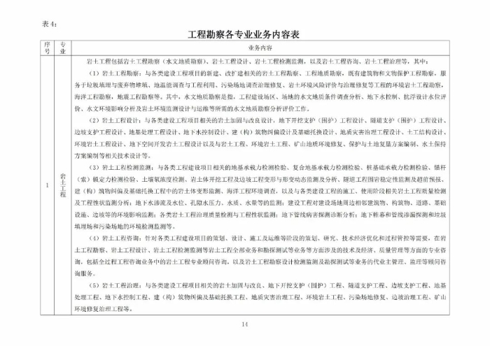
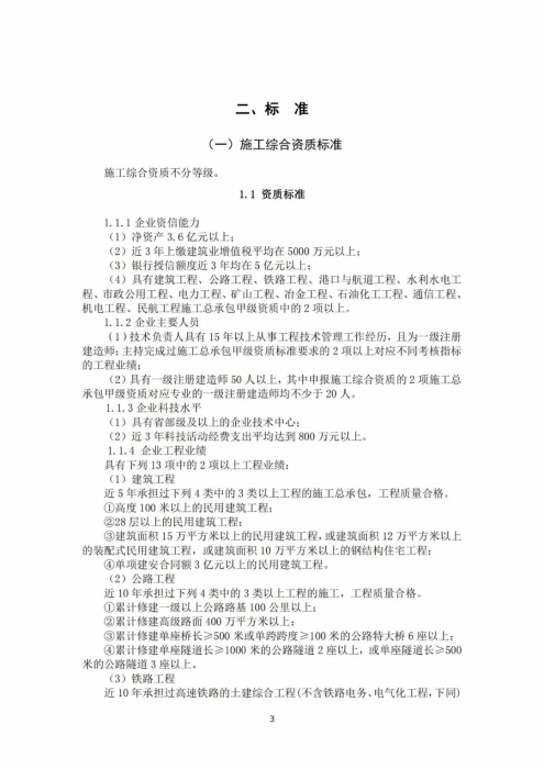
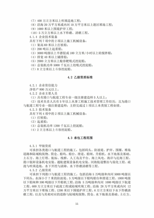
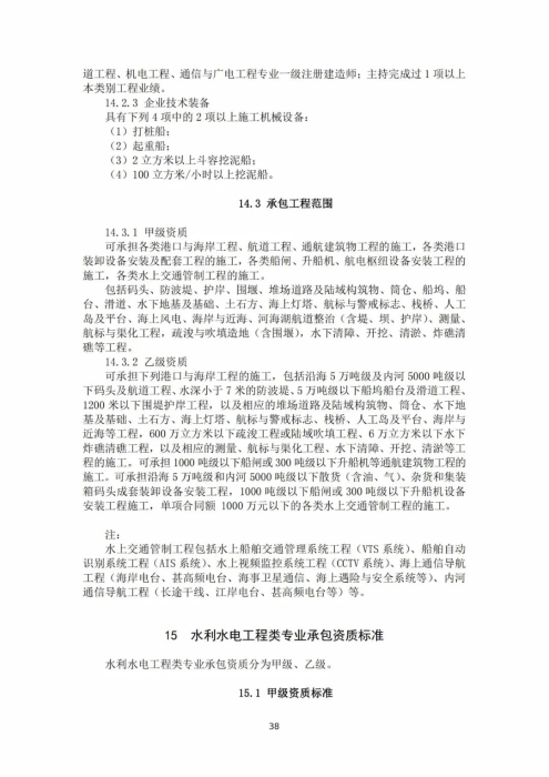
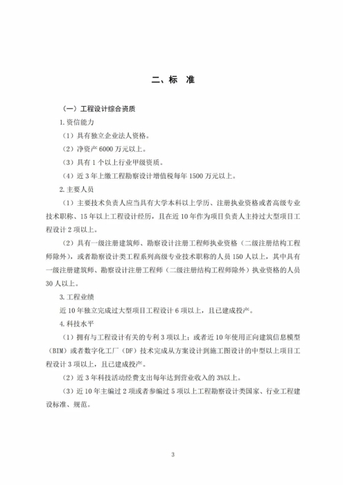
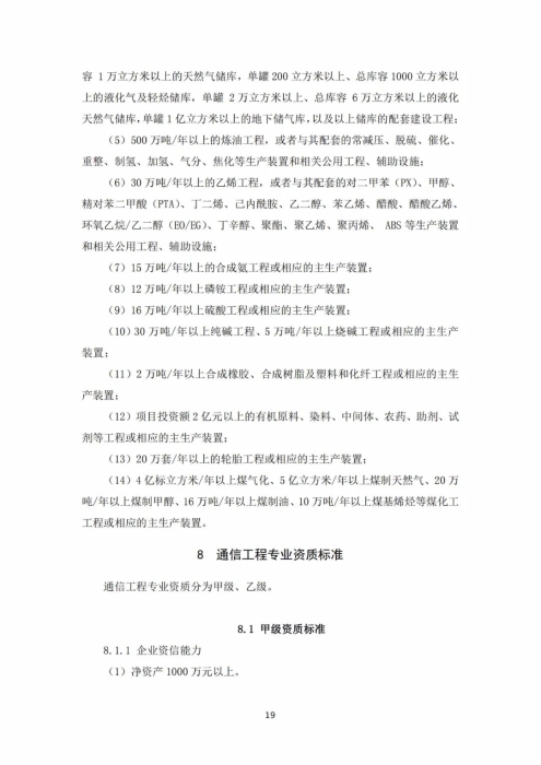
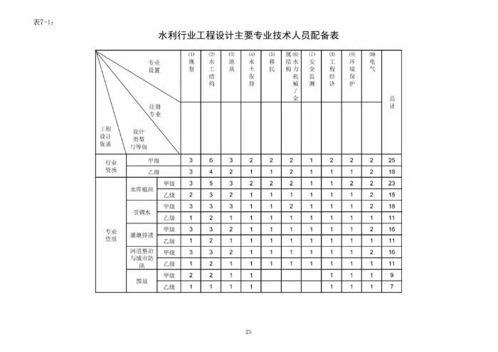
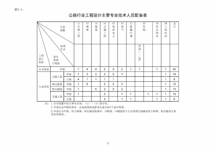
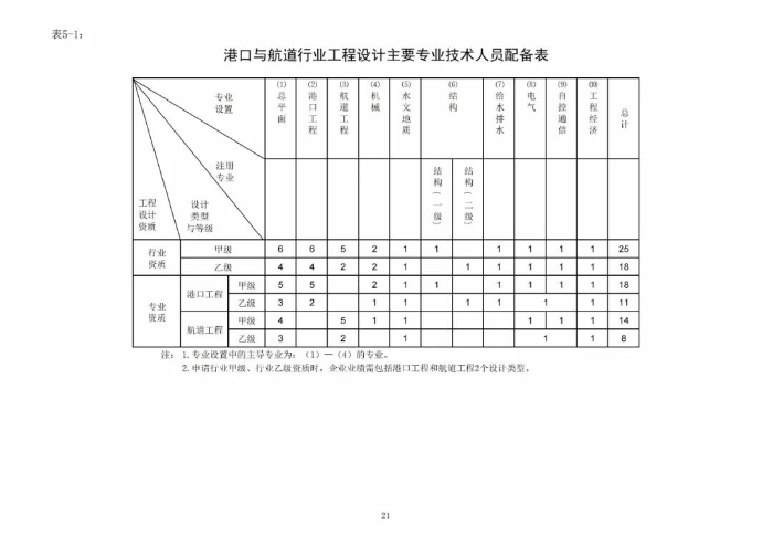
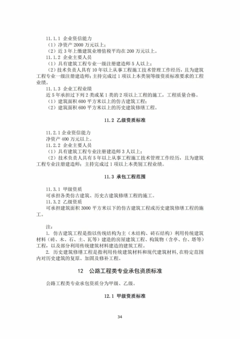
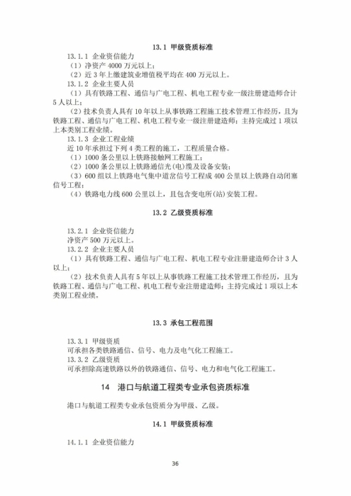
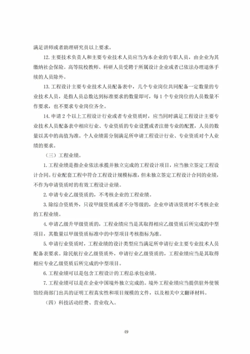
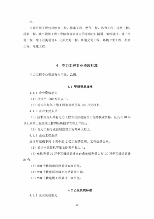
为落实建设工程企业资质管理制度改革要求,住房和城乡建设部会同国务院有关部门起草了《建筑业企业资质标准(征求意见稿)》《工程勘察资质标准(征求意见稿)》《工程设计资质标准(征求意见稿)》《工程监理企业资质标准(征求意见稿)》,于近日向社会公开征求意见。征求意见时间截止到2022年3月10日。


原文如下


住房和城乡建设部办公厅
关于《建筑业企业资质标准
(征求意见稿)》4项资质标准
公开征求意见的通知

为落实建设工程企业资质管理制度改革要求,我部会同国务院有关部门起草了《建筑业企业资质标准(征求意见稿)》《工程勘察资质标准(征求意见稿)》《工程设计资质标准(征求意见稿)》《工程监理企业资质标准(征求意见稿)》(见附件),现向社会公开征求意见。有关单位或个人可于2022年3月10日前通过以下途径和方式提出反馈意见:


1.电子邮箱:sgc@mohurd.gov.cn。


2.通信地址:北京市海淀区三里河路9号住房和城乡建设部(信封请注明“资质标准征求意见”字样),邮编:100835。

附件:
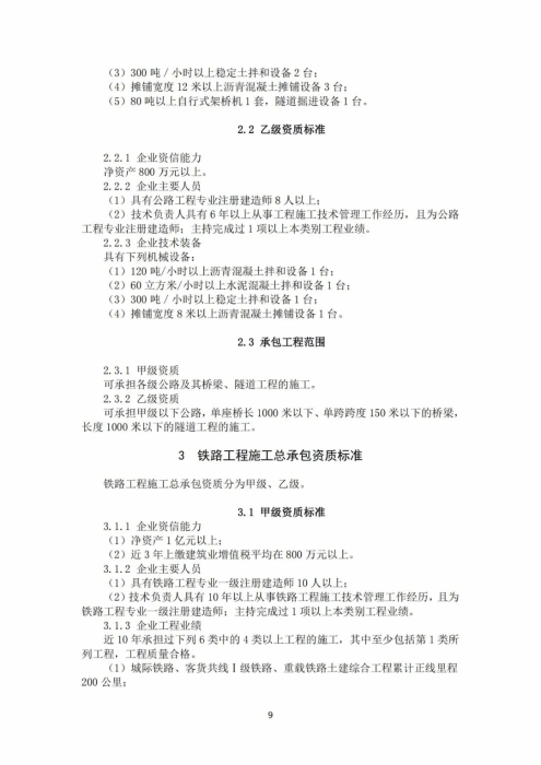
1.《建筑业企业资质标准(征求意见稿)》
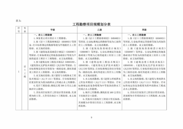
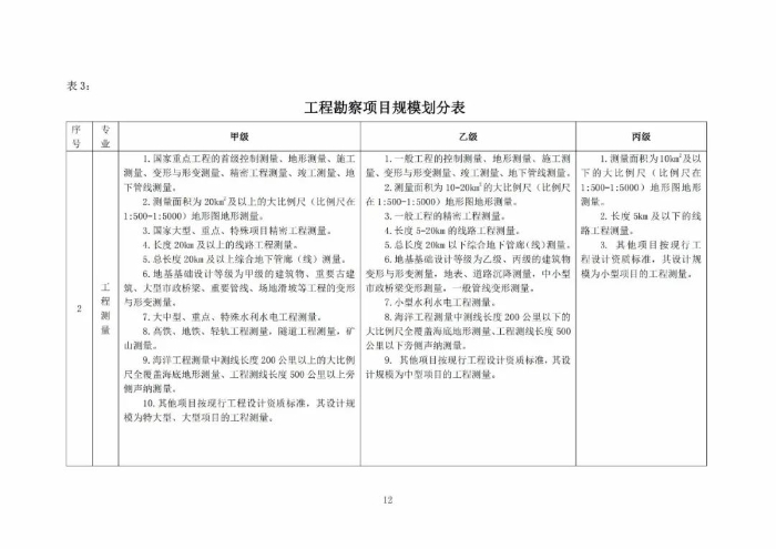
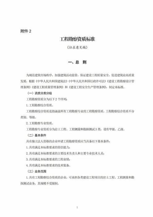
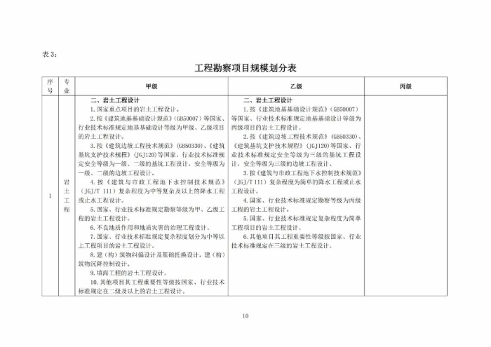
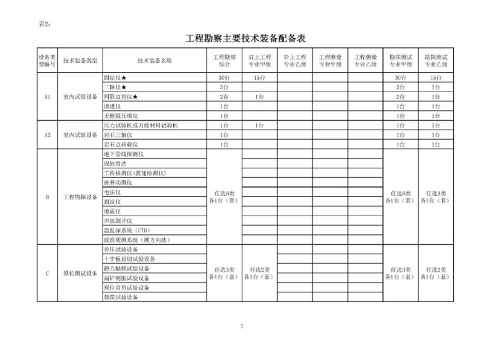
2.《工程勘察资质标准(征求意见稿)》
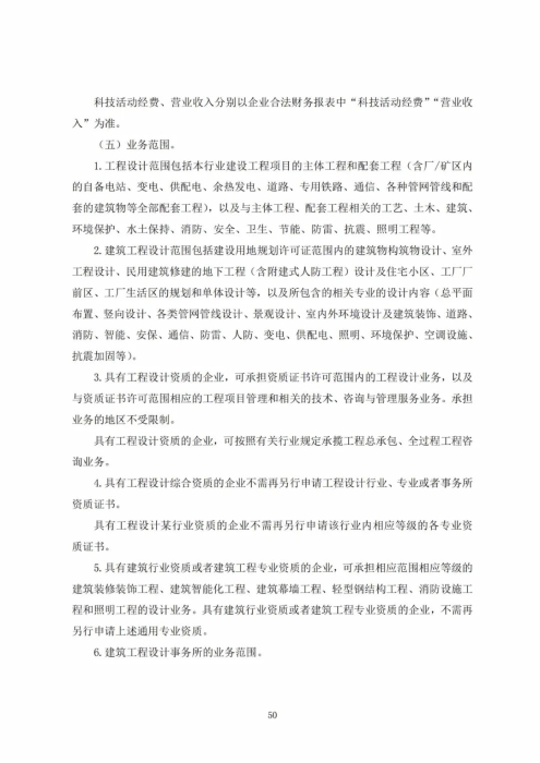
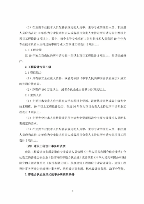
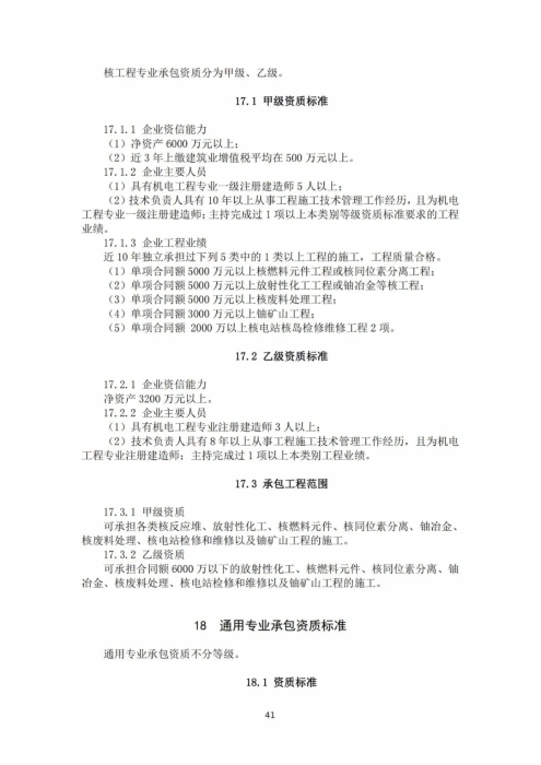
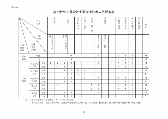
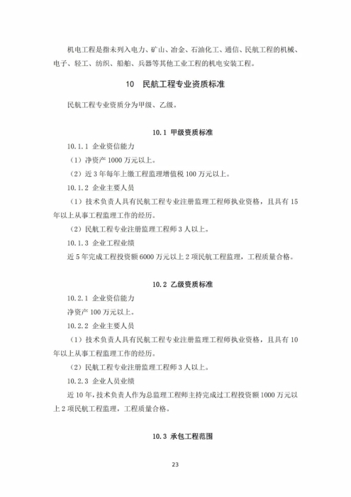
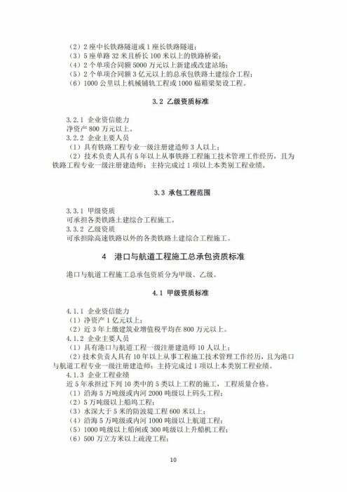
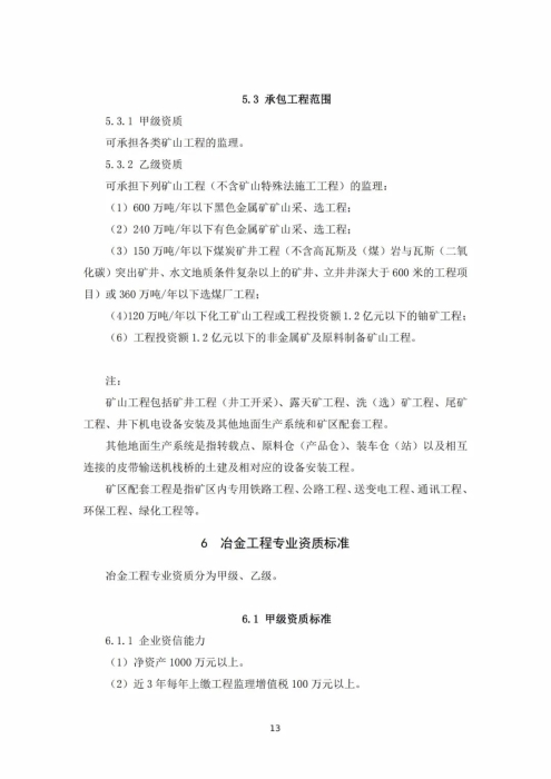
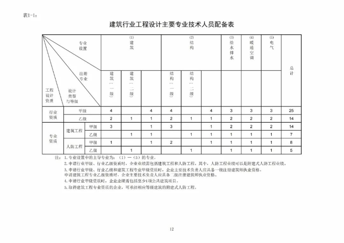
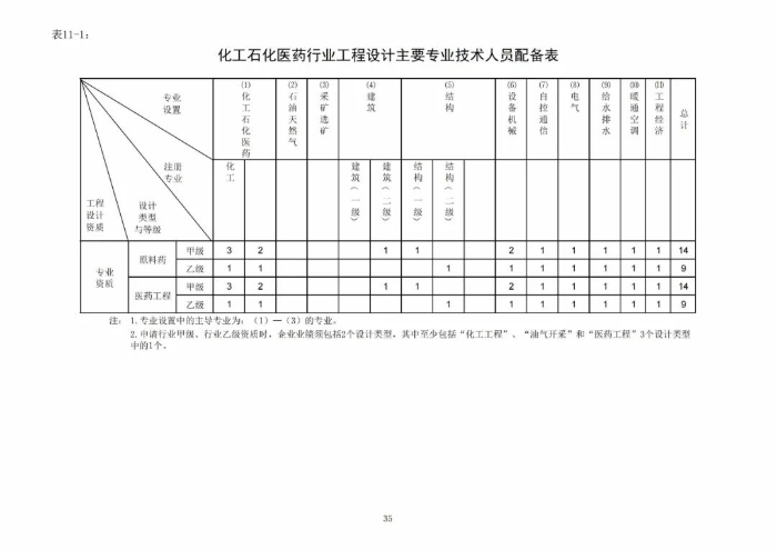
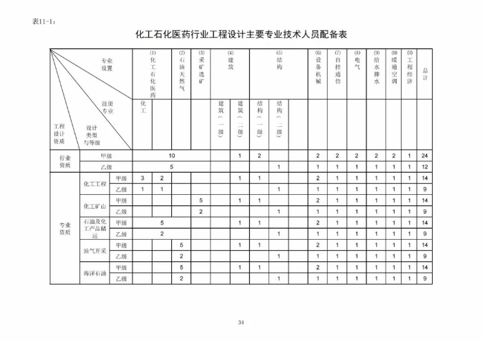
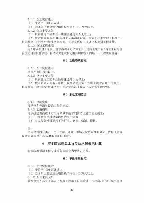
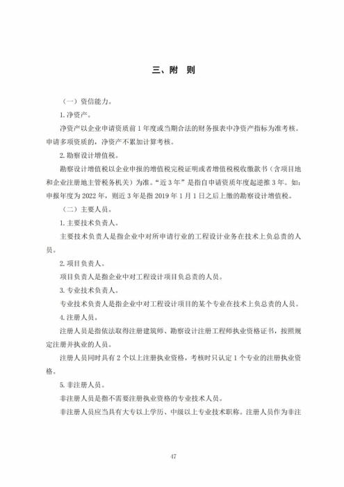
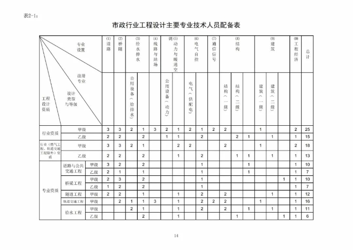
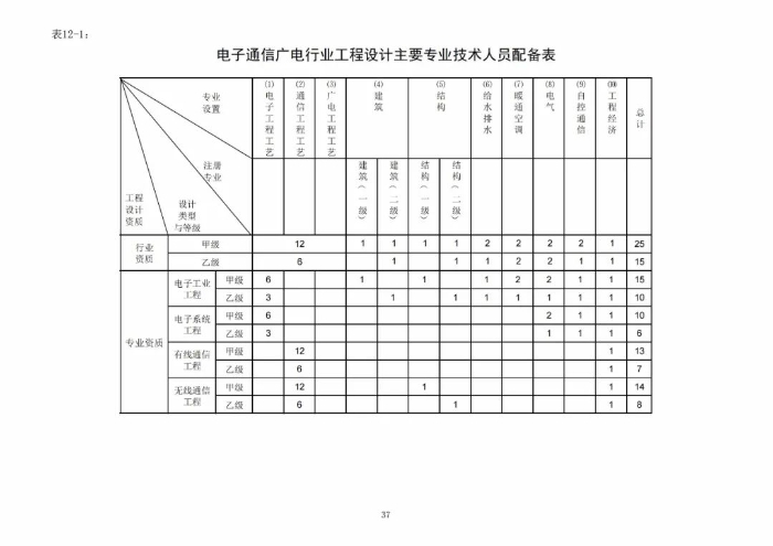
3.《工程设计资质标准(征求意见稿)》
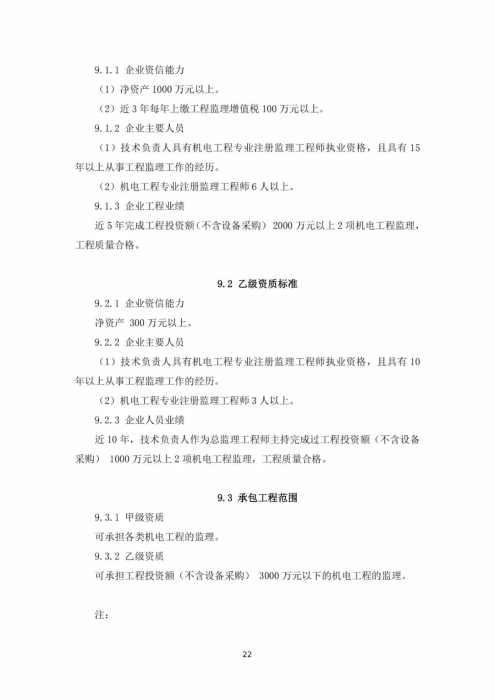
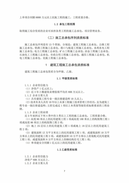
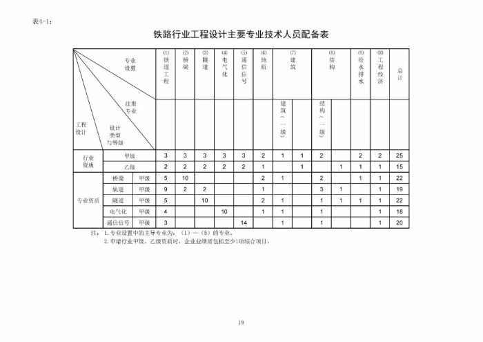
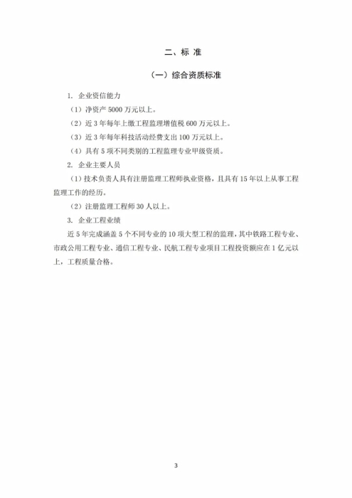
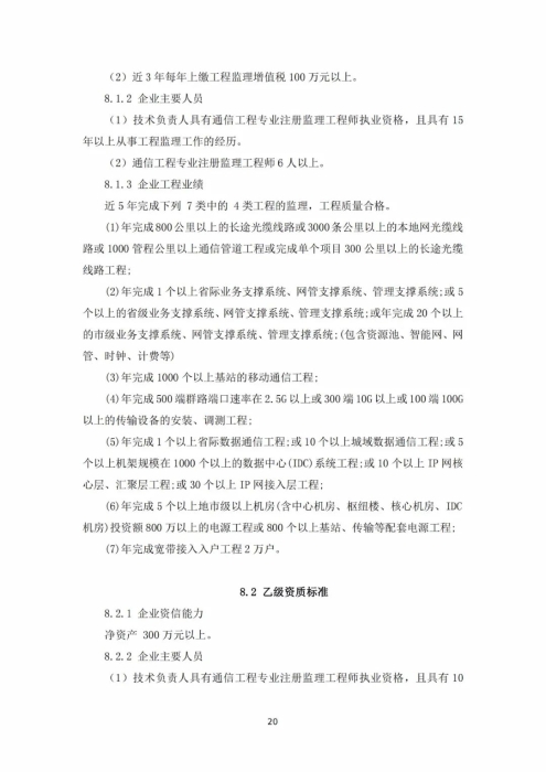
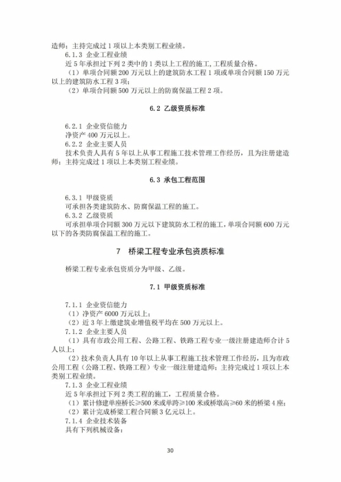
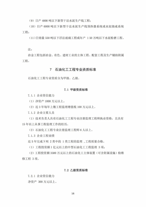
4.《工程监理企业资质标准(征求意见稿)》

住房和城乡建设部办公厅
2022年2月23日


附件1



附件2



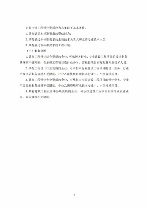
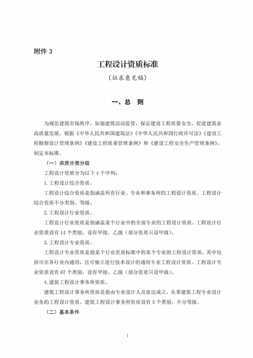
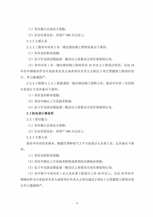
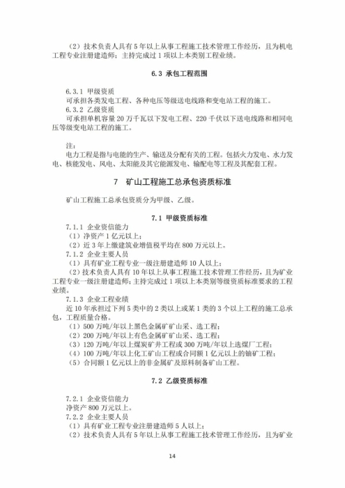
附件3



附件4




本文来源:住房和城乡建设部