
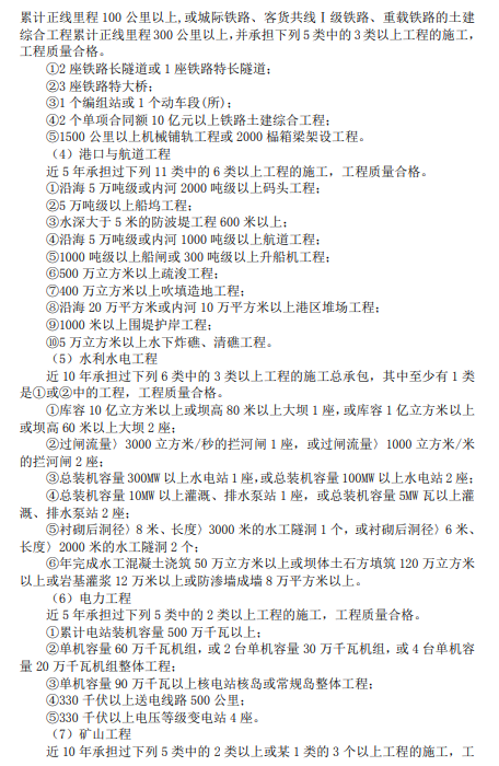
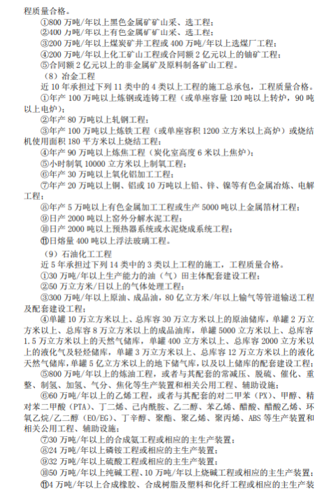
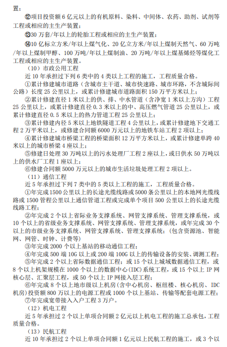
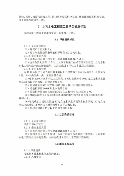
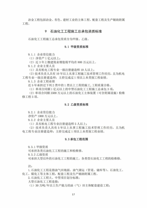
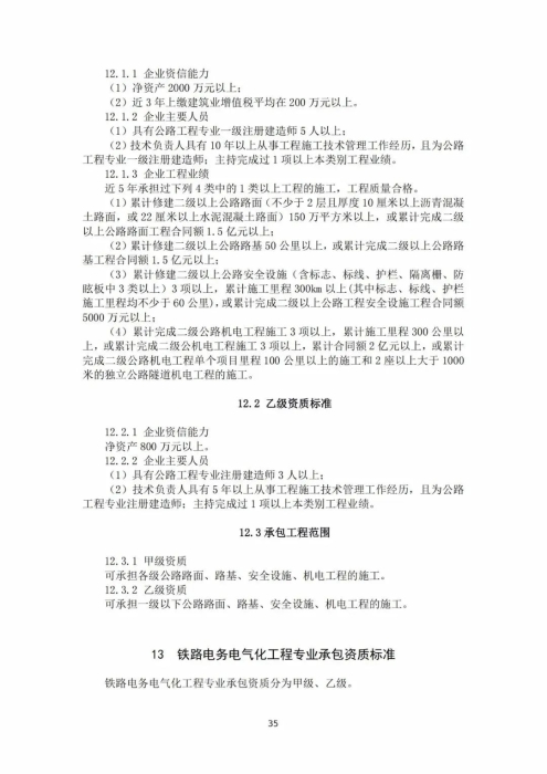
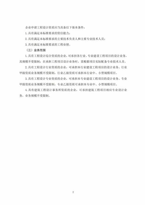
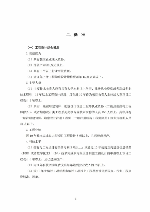
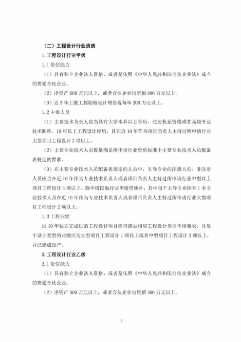
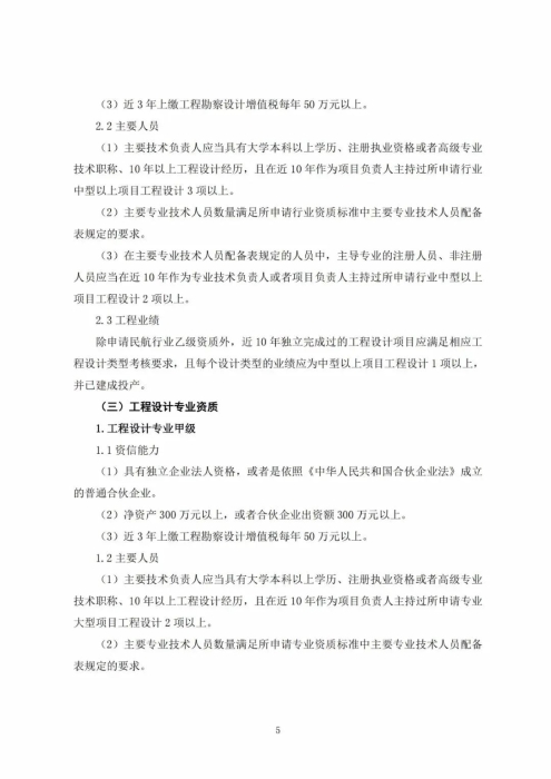
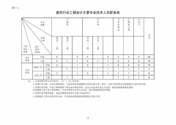
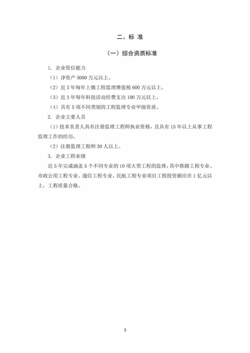
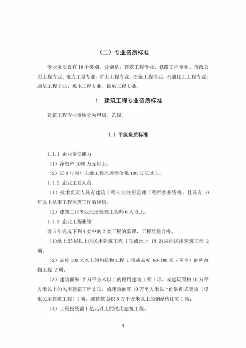
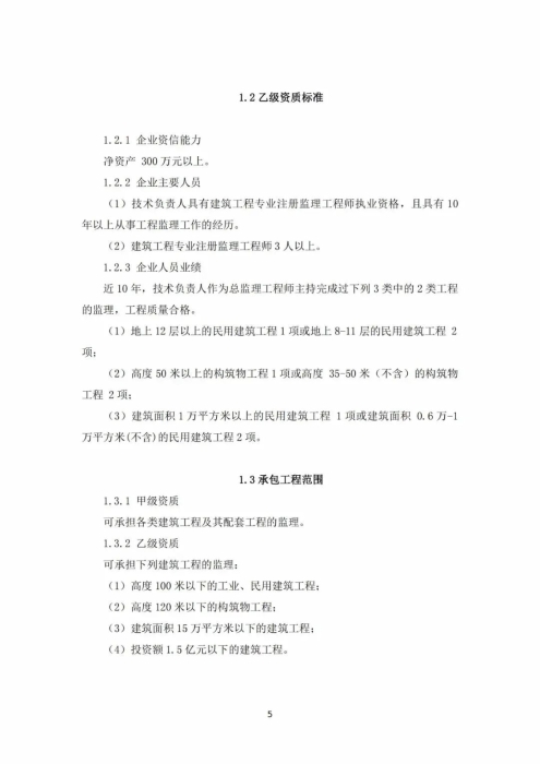
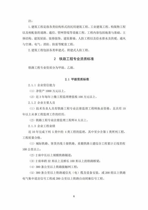
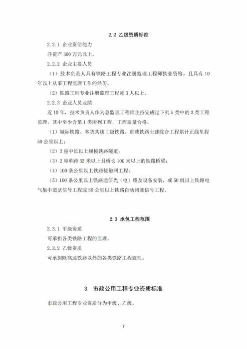
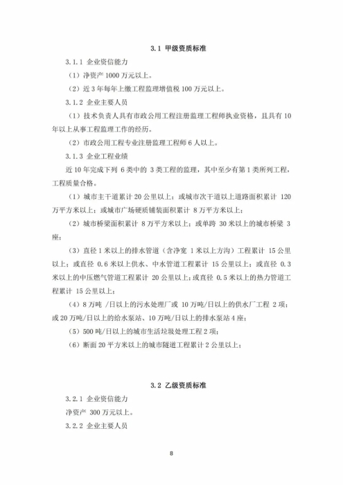
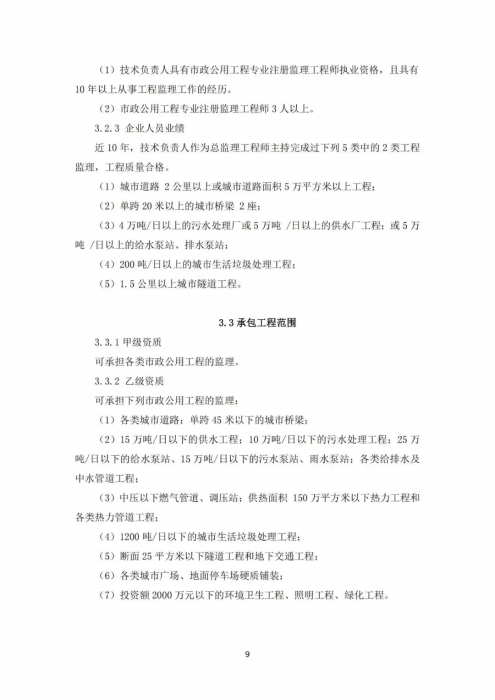
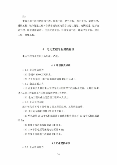
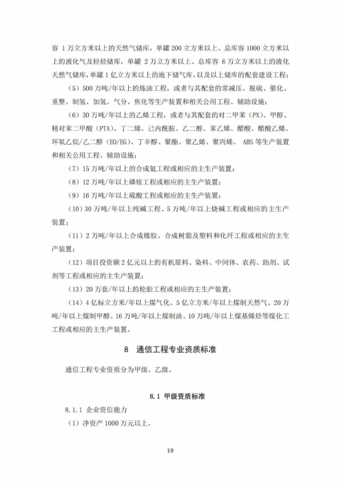
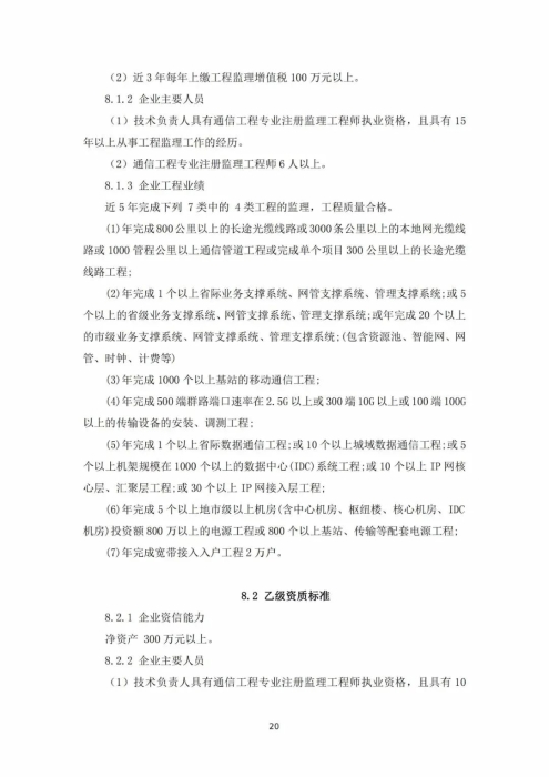
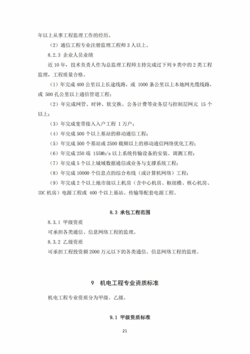
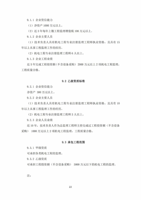
1.
企业资信能力方面:
(1)净资产3.6亿元以上;
(2)近3年上缴建筑业增值税平均在5000 万元以上;
(3)银行授信额度近3年均在5亿元以上;
(4)具有建筑工程、公路工程、铁路工程、港口与航道工程、水利水电工程、市政公用工程、电力工程、矿山工程、冶金工程、石油化工工程、通信工程、机电工程、民航工程施工总承包甲级资质中的 2 项以上。
1.
企业主要人员 :
(1)技术负责人具有15 年以上从事工程技术管理工作经历,且为一级注册建造师;主持完成过施工总承包甲级资质标准要求的2项以上对应不同考核指标的工程业绩;
(2)具有一级注册建造师50人以上,其中申报施工综合资质的2项施工总承包甲级资质对应专业的一级注册建造师均不少于20人。
1.
企业科技水平 :
(1)具有省部级及以上的企业技术中心;
(2)近 3 年科技活动经费支出平均达到 800 万元以上。
1.
企业工程业绩 :
具有下列13项中的2项以上工程业绩:




















































































































































来源:住建部官网 建筑时报