
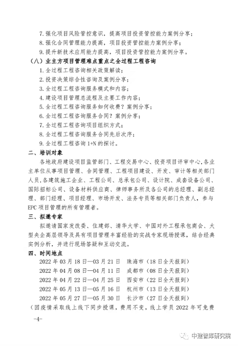
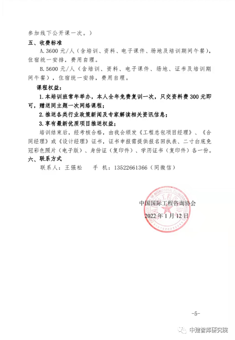
上海市住房和城乡建设管理委员会
关于印发《上海市建设项目工程总承包招标评标办法》的通知
沪住建规范〔2022〕4号
各有关单位:
为进一步规范本市建设项目工程总承包招标评标活动,根据《中华人民共和国招标投标法》《中华人民共和国招标投标法实施条例》《上海市建筑市场管理条例》《上海市建设工程招标投标管理办法》《上海市建设项目工程总承包管理办法》等相关法律、法规、规章和规范性文件的规定,结合近年来本市建设项目工程总承包实践情况,我委重新制定了《上海市建设项目工程总承包招标评标办法》。
现印发给你们,请认真遵照执行。
特此通知。
2022年1月29日
上海市建设项目工程总承包招标评标办法
第一条【法律依据】
为进一步规范本市建设项目工程总承包招标评标活动,保证评标公平、公正,维护招投标当事人的合法权益,根据《中华人民共和国招标投标法》《中华人民共和国招标投标法实施条例》《上海市建筑市场管理条例》《上海市建设工程招标投标管理办法》《上海市建设项目工程总承包管理办法》等相关法律、法规、规章和规范性文件的规定,结合本市建设项目工程总承包的实际情况,重新制定本办法。
第二条【适用范围】
根据《上海市建设项目工程总承包管理办法》(沪住建规范〔2021〕3号),采用工程总承包方式招标的建设项目,应当采用本评标办法。
第三条【评标办法种类】
工程总承包的评标办法包括经评审的合理低价法和综合评估法两种。由招标人根据项目情况自行选择,两种评标办法均采用两阶段评标模式。
(一)经评审的合理低价法采用合格制评审,即在信用标、技术标合格且通过商务标评审的投标人中,以投标报价最低的投标人为第一中标候选人,次低的为第二中标候选人(详见附件1)。
(二)综合评估法采用百分制评审,即在通过信用标、技术标和商务标评审的投标人中,取技术标得分前5名的投标人进入商务标得分计算,以信用标、技术标及商务标得分之和最高的投标人为第一中标候选人,次高的为第二中标候选人。信用标满分5分,技术标满分30分,商务标满分65分(详见附件2)。
第四条【资格预审范围】
符合以下条件之一的,可以采用资格预审:
(一)应当由建筑业企业资质标准一级(甲级)及以上资质或者由工程设计企业资质标准甲级及以上资质承接的工程总承包项目;
(二)通过单位集体决策采用资格预审的非政府投资工程总承包项目;
(三)国家、本市有相关规定的从其规定。
第五条【资格预审评审】
采用资格预审的项目,应当按照以下方式进行评审:
(一)当获取资格预审文件的申请人小于等于7家时,则不再进行资格预审;当提交资格预审申请文件的申请人小于等于7家时,则不再进行资格预审评审,招标人应确定所有申请人参加投标;当提交资格预审申请文件的申请人大于7家时,采用合格制或者有限数量制方式进行资格预审评审。
(二)合格制评审是指资格预审评审委员会根据资格审查标准对资格预审申请文件进行评审,根据各专家的评审结果以少数服从多数的方式确定合格申请人。招标人应当确定所有合格申请人为通过资格预审的申请人;当满足本办法第四条第(一)项情形,且合格申请人大于7家时,招标人可以通过单位集体决策机制,确定大于等于7家的合格申请人为通过资格预审的申请人,具体数量需在资格预审文件中明确。
(三)有限数量制评审是指资格预审评审委员会根据资格审查标准对资格预审申请文件进行评审,按评审得分由高到低(末位得分相同的同时进入)的方式确定通过资格预审的申请人,具体数量需在资格预审文件中明确,且该数量大于等于7家。
(四)同一集团公司下属所有公司同时通过资格预审的申请人不得超过两家。采用合格制评审的,可由招标人通过单位集体决策机制确定,也可以由资格预审评审委员会根据资格预审评审结果通过表决方式确定;采用有限数量制评审的,由资格预审评审委员会根据评审得分确定。
(五)采用资格预审的项目不再使用综合评估法。
第六条【方案分析】
招标人在招标文件中明确采用方案分析的,开标后在技术标评标前,可以自行组织专家对技术投标文件进行方案分析,并形成方案分析报告,对不能满足招标文件要求的,应明确具体理由。
评标时,评标委员会应对方案分析报告进行复核,经评标委员会集体讨论判定为不合格的技术投标文件,不再进入后续评审。
第七条【专家组成】
评标委员会人数组成为不少于9人的单数,由招标人代表、有关技术和经济等方面的专家组成。评标专家的专业应包括设计和施工相关专业,如招标中含勘察、采购内容,应增加相应专业。
资格预审评审委员会人数组成为不少于5人的单数。
参加方案分析的专家不得作为评标委员会成员。
第八条 【否决投标规定】
招标人应在评标办法中分别集中单列技术标和商务标的否决投标条款,并可在“否决投标条款(详见附件3)”的基础上,根据项目的具体情况进行增减。否决投标条款不得违反法律、法规和规章的规定。
第九条【评定分离】
招标人可以采用评定分离的方式确定中标人,评标委员会应当推荐2-3名中标候选人。招标人应当复核第一中标候选人的投标报价是否能完成招标文件规定的所有工程内容,招标人可以要求中标候选人对投标文件进行澄清,但不得改变招标文件和投标文件实质性内容。
第一中标候选人拒绝澄清或者投标文件澄清后被证明无法完成招标文件规定的所有工程内容,招标人可以取消其中标资格,并依序对其他中标候选人进行复核,最终确定中标人。招标人应当对定标过程进行书面记录,存档备查。
招标人在中标候选人公示期满后的30日内无法确定中标人的,应当将评标委员会确定的第一中标候选人作为中标人。
第十条【施行日期】
本办法自2022年3月1日起施行,有效期至2027年2月28日止。
附件:(略!)
1.经评审的合理低价法
2.综合评估法
3.否决投标条款
4.技术标评审因素
为进一步规范本市工程总承包招标评标活动,根据《中华人民共和国招标投标法》、《中华人民共和国招标投标法实施条例》、《上海市建筑市场管理条例》、《上海市建设工程招标投标管理办法》、《上海市建设项目工程总承包管理办法》等相关文件精神,结合本市工程总承包招标评标办法两年的实施情况,市住房城乡建设管理委会修订完成了《上海市建设项目工程总承包招标评标办法》。现将有关工程总承包评标办法修订情况说明如下:
一、修订背景
根据2017年1月1日开始实施的《上海市工程总承包试点项目管理办法》(以下简称《试点办法》),制定了《上海市工程总承包招标评标办法》(沪建建管〔2018〕808号,以下简称《评标办法》),并于2019年1月1日起施行,有效期为2年。
从实施的情况来看,总体平稳有序,行业各方对工程总承包的认识在逐步提高,实施工程总承包的意愿也在加强。
为促进本市建设项目设计、施工等各阶段的深度融合,提高工程建设效率,深入推进工程总承包模式的应用和发展,2021年3月,我委出台了《上海市建设项目工程总承包管理办法》(沪住建规范〔2021〕3号,以下简称《管理办法》),办法第十一条明确规定工程总承包招标评标办法由市住房城乡建设管理委另行修订。
由于《试点办法》对实施工程总承包条件有所限定, 2017年至今5年来仅有112个项目纳入工程总承包试点范围,项目类型涵盖新、改、扩、建的各类房屋建筑工程、交通工程以及河道整治工程和装饰装修项目等,投资类型涵盖政府投资、国有企业投资和社会投资等主要投资方式。
经分析研究,原《评标办法》需要加以修订完善,主要原因如下:
一是《管理办法》的适用范围比《试点办法》扩大了,需要调整适用范围。
二是《试点办法》对投标人的资质设定是单资质的,即只需具备设计或者施工资质即可参加投标,中标后通过再发包的方式将其资质承揽范围外的业务再发包给具备相应资质条件的单位,而《管理办法》是允许联合体进行投标的,在评标方式上需要与之配套。
三是原《评标办法》有综合评估法一和综合评估法二两种评标方式,经分析、统计,使用综合评估法一的项目占95%,使用综合评估法二的项目仅占5%,两种方式使用比例偏差比较大,需要进行调整,同时对资格预审的规定也需要进行配套修改。
四是本市原来只有建筑业企业有信用评价标准,现在增加了勘察设计企业信用评价标准,所以需要增设信用分评审内容。
五是考虑与工程总承包电子招投标系统开发相配套,需要修订部分条款。
六是原《评标办法》已于2020年12月31日到期,目前仍在沿用,需要进行修订。
二、修订的主要内容
新修订的《上海市建设项目工程总承包招标评标办法》主要内容共计10条,评标方式含经评审的合理低价法、综合评估法等两种,并将否决投标条款、技术标评审因素作为附件集中单列。
新《评标办法》对工程总承包管理要求进行了细化和深化,保留了方案分析,并结合本市建设项目工程总承包管理实际,对部分内容作了补充和调整,主要内容如下:
(一)调整适用范围。
修改评标办法适用范围,明确根据《管理办法》,采用工程总承包方式招标的建设项目,应当采用本评标办法。
(二)调整评标方式。
一是调整评标方式名称:由“综合评估法一和综合评估法二”调整为“经评审的合理低价法和综合评估法”,两阶段评标模式保持不变。
二是明确两种评标方式的定义:
经评审的合理低价法采用合格制评审,即在信用标、技术标合格且通过商务标评审的投标人中,以投标报价最低的投标人为第一中标候选人,次低的为第二中标候选人;
综合评估法采用百分制评审,即在通过信用标、技术标和商务标评审的投标人中,取技术标得分前5名的投标人进入商务标得分计算,以信用标、技术标及商务标得分之和最高的投标人为第一中标候选人,次高的为第二中标候选人。信用标满分5分,技术标满分30分,商务标满分65分。
三是把原来2种商务标计算方法合并为1种:
即当通过商务标详细评审的投标人数大于5人时,取技术标得分由高到低的前5人(得分并列的取报价低者,如报价也相同则同时取)进入商务标得分计算,以5人中最低投标报价作为基准价,得满分65分,每高于基准价1%的扣1分(中间按线性插入法计算),扣至基本分,基本分由招标人在招标文件中明确,且不得高于50分;当通过商务标详细评审的投标人数小于等于5人时,则以最低投标报价作为基准价,得满分65分。每高于基准价1%的扣1分(中间按线性插入法计算),扣至基本分,基本分由招标人在招标文件中明确,且不得高于50分。
(三)增加信用标评审。
根据上海市住房和城乡建设管理委员会发布的计算机信用评价体系计分,在沪建筑业企业的信用评价大于等于60分为合格,在沪建设工程勘察设计企业的信用评价大于等于65分为合格;以联合体方式投标的,联合体各方的信用评价均应大于等于合格分,采用综合评估法的项目,联合体投标人的信用标得分以联合体各方信用评价的算术平均值进行折算。
(四)增加资格预审条件。
原来所有项目都可以采用资格预审,本次增加了采用资格预审的使用条件,同时因企业资质正值新老更替之际,修订也兼顾了新老资质标准过渡时期同时使用的情况。采用资格预审的条件设置为三种情况:
一是应当由建筑业企业资质标准一级(甲级)及以上资质或者由工程设计企业资质标准甲级及以上资质承接的工程总承包项目;
二是通过单位集体决策采用资格预审的非政府投资工程总承包项目;
三是国家、本市有相关规定的从其规定。本次还明确了资格预审评审方式分为合格制和有限数量制两种。明确了采用资格预审的项目不再使用综合评估法。
(五)增加评定分离。
明确招标人可采用评定分离的方式确定中标人,评标委员会应当推荐2-3名中标候选人。
招标人应当复核第一中标候选人的投标报价是否能完成招标文件规定的所有工程内容,招标人可以要求中标候选人对投标文件进行澄清,但不得改变招标文件和投标文件实质性内容。
第一中标候选人拒绝澄清或者投标文件澄清后被证明无法完成招标文件规定的所有工程内容,招标人可以取消其中标资格,并依序对其他中标候选人进行复核,最终确定中标人。
(六)删除部分条款。
删除招标启动、合同形式、风险担保或保险条款,因《管理办法》第五、第六、第十八、第十九条已明确。
(七)关于施行日期。
本《评标办法》自2022年03月01日起在全市施行,有效期5年。
end






来源:中建智库研究院