日前,国家发展改革委、工业和信息化部、生 态 环 境 部、国 家 能 源 局联合发布关于《高耗能行业重点领域节能降碳改造升级实施指南(2022年版)》的通知,通知详细给出了17大行业节能降碳改造升级实施指南!17大行业具体如下:
1. 炼油行业
2.乙烯行业
3.对二甲苯行业
4.现代煤化工行业
5.合成氨行业
6.电石行业
7.烧碱行业
8.纯碱行业
9.磷铵行业
10.黄磷行业
11.水泥行业
12.平板玻璃行业
13.建筑、卫生陶瓷行业
14.钢铁行业
15.焦化行业
16.铁合金行业
关于发布《高耗能行业重点领域节能降碳改造升级实施指南(2022年版)》的通知
发改产业〔2022〕200号
各省、自治区、直辖市及计划单列市、新疆生产建设兵团发展改革委、工业和信息化主管部门、生态环境厅(局)、能源局:
按照《关于严格能效约束推动重点领域节能降碳的若干意见》《关于发布〈高耗能行业重点领域能效标杆水平和基准水平(2021年版)〉的通知》有关部署,为推动各有关方面科学做好重点领域节能降碳改造升级,现发布《高耗能行业重点领域节能降碳改造升级实施指南(2022年版)》,并就有关事项通知如下。
一、引导改造升级
对于能效在标杆水平特别是基准水平以下的企业,积极推广本实施指南、绿色技术推广目录、工业节能技术推荐目录、“能效之星”装备产品目录等提出的先进技术装备,加强能量系统优化、余热余压利用、污染物减排、固体废物综合利用和公辅设施改造,提高生产工艺和技术装备绿色化水平,提升资源能源利用效率,促进形成强大国内市场。
二、加强技术攻关
充分利用高等院校、科研院所、行业协会等单位创新资源,推动节能减污降碳协同增效的绿色共性关键技术、前沿引领技术和相关设施装备攻关。推动能效已经达到或接近标杆水平的骨干企业,采用先进前沿技术装备谋划建设示范项目,引领行业高质量发展。
三、促进集聚发展
引导骨干企业发挥资金、人才、技术等优势,通过上优汰劣、产能置换等方式自愿自主开展本领域兼并重组,集中规划建设规模化、一体化的生产基地,提升工艺装备水平和能源利用效率,构建结构合理、竞争有效、规范有序的发展格局,不得以兼并重组为名盲目扩张产能和低水平重复建设。
四、加快淘汰落后
严格执行节能、环保、质量、安全技术等相关法律法规和《产业结构调整指导目录》等政策,依法依规淘汰不符合绿色低碳转型发展要求的落后工艺技术和生产装置。对能效在基准水平以下,且难以在规定时限通过改造升级达到基准水平以上的产能,通过市场化方式、法治化手段推动其加快退出。
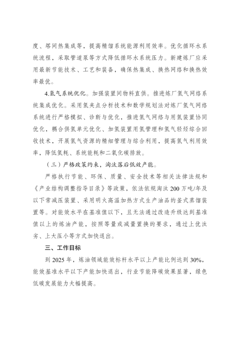
附件:1. 炼油行业节能降碳改造升级实施指南
2.乙烯行业节能降碳改造升级实施指南
3.对二甲苯行业节能降碳改造升级实施指南
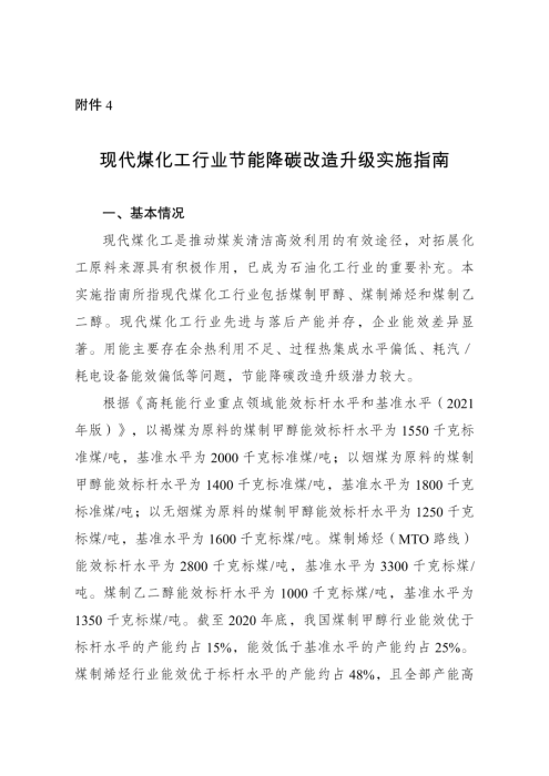
4.现代煤化工行业节能降碳改造升级实施指南
5.合成氨行业节能降碳改造升级实施指南
6.电石行业节能降碳改造升级实施指南
7.烧碱行业节能降碳改造升级实施指南
8.纯碱行业节能降碳改造升级实施指南
9.磷铵行业节能降碳改造升级实施指南
10.黄磷行业节能降碳改造升级实施指南
11.水泥行业节能降碳改造升级实施指南
12.平板玻璃行业节能降碳改造升级实施指南
13.建筑、卫生陶瓷行业节能降碳改造升级实施指南
14.钢铁行业节能降碳改造升级实施指南
15.焦化行业节能降碳改造升级实施指南
16.铁合金行业节能降碳改造升级实施指南
17.有色金属冶炼行业节能降碳改造升级实施指南
国家发展改革委
工业和信息化部
生 态 环 境 部
国 家 能 源 局
2022年2月3日














































来源:国家发改委 、微能网和碳视角