
据住房和城乡建设部执业资格注册中心网站消息,为不断提升城乡建筑品质和设计水平,适应新的城乡建设发展理念,加强新时期注册建筑师队伍建设,进一步提高二级注册建筑师执业能力和水平,全国注册建筑师管理委员会对《全国二级注册建筑师资格考试大纲(2002年版)》进行了修订,形成了《全国二级注册建筑师资格考试大纲(2022年版)》(以下简称《2022年版考试大纲》),并于近日发布,自2023年度正式实施。
与此同时,为全面实施《2022年版考试大纲》,做好相关考试科目的衔接和考试成绩的认定,全国注册建筑师管理委员会制定了《全国二级注册建筑师资格考试大纲新旧考试科目成绩认定衔接办法》(以下简称《办法》),也一并发布。
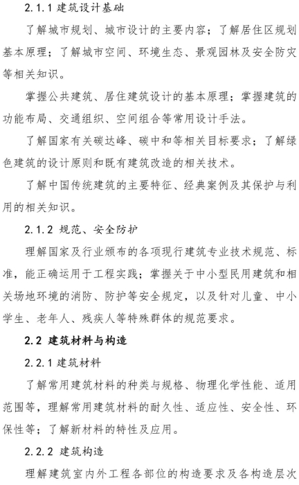
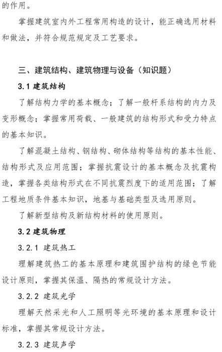
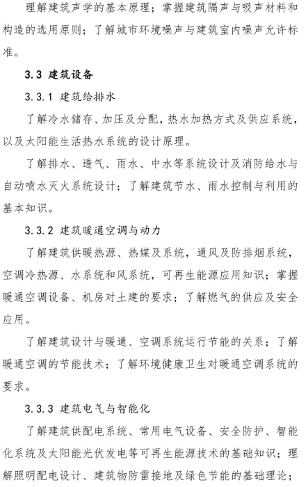
根据《办法》,旧大纲中的《场地与建筑设计》(作图题)科目调整为 《场地与建筑方案设计》(作图题);《建筑构造与详图》(作 图题)调整为《建筑设计、建筑材料与构造》(知识题);《建筑结构与设备》(知识题)调整为《建筑结构、建筑物理与 设备》(知识题);《法律、法规、经济与施工》(知识题)调 整为《建筑经济、施工与设计业务管理》(知识题)。旧大纲相应科目成绩合格的,认定为新大纲的对应科目成绩合格。
《办法》明确,2022 年二级注册建筑师资格考试仍执行旧大纲,2023年起执行新大纲。二级注册建筑师资格考试成绩合格有效期仍为4年不变。凡认定的新大纲考试科目合格成绩,统一自新大纲考试实施年度起计算4年成绩合格有效期。






