导言
日前,国务院关于印发计量发展规划(2021—2035年)的通知,通知指出:
完善温室气体排放计量监测体系,加强碳排放关键计量测试技术研究和应用,健全碳计量标准装置,为温室气体排放可测量、可报告、可核查提供计量支撑。
建立碳排放计量审查制度,强化重点排放单位的碳计量要求。
完善生态碳汇监测和计量体系。

文件全文如下:

国务院关于印发计量发展规划
(2021—2035年)的通知
国发〔2021〕37号
各省、自治区、直辖市人民政府,国务院各部委、各直属机构:
现将《计量发展规划(2021—2035年)》印发给你们,请认真贯彻执行。
国务院
2021年12月31日
计量发展规划(2021—2035年)
计量是实现单位统一、保证量值准确可靠的活动,是科技创新、产业发展、国防建设、民生保障的重要基础,是构建一体化国家战略体系和能力的重要支撑。为贯彻落实《中华人民共和国国民经济和社会发展第十四个五年规划和2035年远景目标纲要》,进一步夯实计量基础,提升计量能力和水平,全面开启计量事业发展新征程,推动经济社会高质量发展,制定本规划。
一、编制背景
党的十八大以来,在以习近平同志为核心的党中央坚强领导下,我国计量事业得到快速发展。基础性、前沿性和共性计量科研成果大量涌现,建成185项国家计量基准和6.2万余项社会公用计量标准,标准物质供给数量持续增长,量值传递溯源体系更加完善,获得国际承认的校准测量能力达1779项,位居世界前列,我国成为全球有能力参与驾驭国际原子时的8个国家之一。计量监管体系不断健全,全社会计量意识日益增强,计量在国民经济社会发展中的作用更加凸显。
2018年国际单位制基本单位全面采用物理常数定义,国际测量技术规则与格局将予重构,由此带来的影响广泛而深远。随着经济社会的快速发展,各领域对精准测量测试的需求与计量供给不充分、不平衡、不全面之间的矛盾日益突出,部分领域量值传递溯源能力还存在空白,关键计量测试技术有待突破,计量监管思路和模式有待进一步创新,计量社会共治亟需加强。实施计量优先发展战略,加强计量基础研究,强化计量应用支撑,提升国家整体计量能力和水平已成为提高国家科技创新能力、促进经济社会高质量发展的必然要求。
二、总体要求
(一)指导思想。以习近平新时代中国特色社会主义思想为指导,全面贯彻落实党的十九大和十九届历次全会精神,紧紧围绕统筹推进“五位一体”总体布局和协调推进“四个全面”战略布局,以推动高质量发展为主题,统筹发展和安全,以国家重大需求为牵引,以重大技术突破为主攻方向,充分调动社会各方资源和力量,加强计量顶层制度设计,加快构建国家现代先进测量体系,为引领科学技术进步、促进经济社会高质量发展提供强有力的计量基础支撑和保障。
(二)基本原则。
坚持创新突破、改革引领。面向世界科技前沿和国家重大需求,大力加强计量科技创新,加大基础、前沿和应用领域计量薄弱环节技术研究,推动计量产学研协同创新。探索建立新型计量监管模式和思路,推动计量制度改革,提升计量管理能力和水平。
坚持需求牵引、供给提升。面向经济主战场和重大民生需求,围绕计量供给不充分、不平衡、不全面的问题,加强计量基础能力建设,强化计量服务支撑,提升计量自主可控能力和水平,培育计量新业态、发展计量新模式,形成需求牵引供给、供给创造需求的计量发展新机制。
坚持政府统筹、市场驱动。突出计量战略资源地位,加强政府对计量事业发展的全局性谋划、战略性布局、整体性推进。充分发挥市场在资源配置中的决定性作用,强化市场主体地位,培育计量校准、测试等高技术服务业,规范各类市场计量行为,促进市场健康有序发展。
坚持协同融合、开放共享。充分调动各方资源和积极性,着力完善横向协同、纵向贯通的计量工作协调推进机制,形成全社会共建、共治、共享的计量发展新格局。加强国际交流,促进开放合作,推进计量基础设施互联互通。
(三)发展目标。到2025年,国家现代先进测量体系初步建立,计量科技创新力、影响力进入世界前列,部分领域达到国际领先水平。计量在经济社会各领域的地位和作用日益凸显,协同推进计量工作的体制机制进一步完善。
计量科学技术水平不断提升。加强量子计量、量值传递扁平化和计量数字化转型技术研究,建立国际一流的新一代国家计量基准,攻克一批关键计量测试技术,研制一批具有原创性成果的计量标准装置、仪器仪表和标准物质,建设一批国家计量科技创新基地和先进测量实验室,培养造就一批具有国际影响力的计量科研团队和计量专家队伍,确保国家校准测量能力处于世界先进水平。
计量服务保障能力持续增强。计量在国家重大战略中的基础支撑和保障作用更加突出,计量测试服务能力基本覆盖重要产业发展领域。在战略性新兴产业、现代服务业等重点领域建立一批国家产业计量测试中心,研制一批专用计量测试设备,形成一批专用计量测试方法和标准规范,计量服务经济社会各领域高质量发展体系日趋完善。
计量监督管理体制逐步完善。推动计量法和配套法规规章的制修订,构建适应时代发展的法律法规体系。充分运用大数据、区块链、人工智能等现代技术,探索建立新型计量监管模式和制度,推动监管重点从管器具向管数据、管行为、管结果的全链条计量监管体制转变。社会各方计量溯源性意识得到明显增强,开放共享的计量协同发展机制基本建立并不断完善。
展望到2035年,国家计量科技创新水平大幅提升,关键领域计量技术取得重大突破,综合实力跻身世界前列。建成以量子计量为核心、科技水平一流、符合时代发展需求和国际化发展潮流的国家现代先进测量体系。

三、加强计量基础研究,推动创新驱动发展
(四)加强计量基础和前沿技术研究。加强计量学基础理论和核心技术的原始创新。实施“量子度量衡”计划,重点研究基于量子效应和物理常数的量子计量技术及计量基准、标准装置小型化技术,突破量子传感和芯片级计量标准技术,形成核心器件研制能力。研究人工智能、生物技术、新材料、新能源、先进制造和新一代信息技术等领域精密测量技术。开展测量不确定度、测量程序与有效性评价、计量作用机理和效能评价等理论研究。

(五)开展计量数字化转型研究。推动计量数字化转型,加强数字国际单位制建设,推行国际公认的数字校准证书。推动跨行业、跨领域计量数据融合、共享与应用,建设国家计量数据中心,加强计量数据统计、分析和利用,强化计量数据的溯源性、可信度和安全性。在生命健康、装备制造、食品安全、环境监测、气候变化等领域培育一批计量数据建设应用基地,建设国家标准参考数据库。规范计量数据使用,推动计量数据安全有序流动。
(六)开展新型量值传递溯源技术研究。针对复杂环境、实时工况环境和极端环境的计量需求,研究新型量值传递溯源方法,解决综合参量的准确测量难题。建立扁平化场景高适应性的量值溯源体系。研究数字化模拟测量、工业物联、跨尺度测量、复杂系统综合计量等关键技术。加强国家标准物质在制备、定值、保存、溯源评价及量值传递应用新模式等方面的全寿命周期、系统性研究与评价。加快推进计量基准、计量标准及标准物质智能化、网络化技术的研究和应用。

(七)加强关键共性计量技术研究。加快开展量热技术、数字化模拟测量技术、工况环境监测技术等基础共性计量技术研究。加强智能化计量校准技术研究,开展计量软件功能安全测评等关键技术研究和应用。加强高精度、集成化、微型化、智能化的新型传感技术研究,攻克高端计量测试仪器设备核心关键部件和技术。建立有利于计量新技术、新方法向产业转移的服务平台。
(八)构建良好计量科技创新生态。强化国家级科研机构导向作用,发挥综合性、行业性科研院所引领作用,建设一批高水平先进计量基础设施,打造突破型、引领型、平台型的先进计量测试实验室。充分发挥企业、科研院所和高校等计量优势资源力量,建立一批计量科技创新基地。加大产学研用计量科技合作,推动计量科技成果转化应用,构建计量、质量、标准、知识产权等融合联动的计量科技成果转化服务体系。
四、强化计量应用,服务重点领域发展
(九)支撑先进制造与质量提升。实施制造业计量能力提升工程,建立一批先进制造业发展急需的高准确度、高稳定性计量基准、标准。在战略性新兴产业和现代服务业等领域,建设一批国家产业计量测试中心和联盟,搭建计量公共服务平台,聚焦制造业领域测不了、测不全、测不准难题,加强关键计量测试技术、测量方法研究和装备研制,为产业发展提供全溯源链、全产业链、全寿命周期并具有前瞻性的计量测试服务。开展产业计量基础能力提升行动,实施工业强基计量支撑计划,充分发挥计量对基础零部件(元器件)、基础材料、基础工艺的技术支撑和保障作用。研究建立国家工业计量基础数据库,加强工业制造领域计量检定、校准、测试和检测数据的采集、管理和应用。

(十)服务高端仪器发展和精密制造。加强高端仪器设备核心器件、核心算法和核心溯源技术研究,推动关键计量测试设备国产化。推动量子芯片、物联网、区块链、人工智能等新技术在计量仪器设备中的应用。加强高精度计量基准、标准器具的研制和应用,提升计量基准、标准关键核心设备自主可控率。加强色谱仪、质谱仪、扫描电子显微镜、高精度原子重力仪等高端通用仪器设备研制,加快面向智能制造、环境监测、国防等领域专用计量仪器仪表的研制和推广使用。加快量子传感器、太赫兹传感器、高端图像传感器、高速光电传感器等传感器的研制和应用。实施仪器设备质量提升工程,强化计量在仪器设备研发、设计、试验、生产和使用中的基础保障作用。建立仪器仪表计量测试评价制度。建立仪器仪表产业发展集聚区,培育具有核心技术和核心竞争力的国产仪器仪表品牌。
(十一)提升航空、航天和海洋领域计量保障能力。建立完善航空、航天、海洋等领域计量保证与监督体系,加强产品型号总计量师系统建设。推动航空装备计量数字化、体系化发展,健全全产业链、全寿命周期计量评价体系,为航空装备发展提供一体化计量测试技术支撑。研究建立空间计量技术体系,提升空间领域计量保障能力和航天装备质量控制水平,补齐关键、特色参数指标计量测试能力短板。开展海上卫星导航设备、海洋装备测量测试技术研究,提升海洋装备数字化测量能力。健全海洋立体观测、生态预警、深海气候变化、生物多样性监测等领域计量保障体系。
(十二)服务人工智能与智能制造发展。加强人工智能计量基础理论、评估方法和技术研究,开发用于评测人工智能系统性能的参考数据集。研究智能基础设施计量测试技术,形成各领域通用的人工智能计量体系框架、接口与方法、标准规范。开展工业机器人机械系统、控制系统、驱动系统等关键计量测试技术研究,提升智能工业控制系统整体测量性能。建立适用于智能制造、智能交通、智能安防等领域的智能水平评价标准和计量测试平台,提升数据和知识协同驱动的计量测试能力。
(十三)服务数字中国建设。加强计量与现代数字技术、网络技术以及产业数字化科研生产平台联动。针对工业先进制造,加快基于协调世界时(UTC)的分布式可靠时间同步技术、时空敏感网络、传感器动态校准等数字计量设施建设。以量值为核心,提升数字终端产品、智能终端产品计量溯源能力。开展智能传感器、微机电系统(MEMS)传感器等关键参数计量测试技术研究,提升物联网感知装备质量水平,打造全频域、全时段、全要素的计量支撑能力。
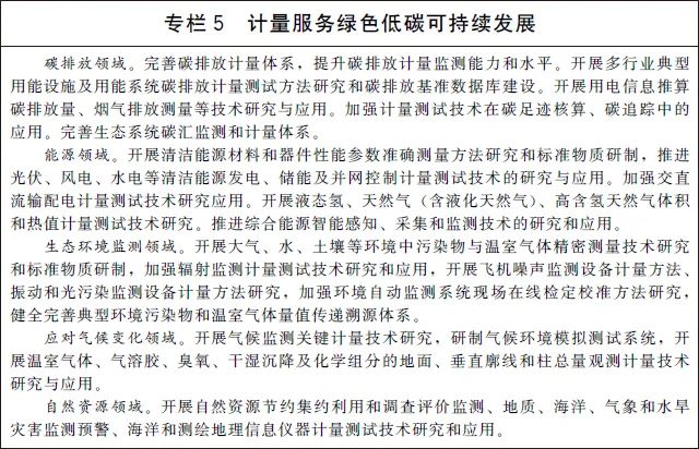
(十四)支撑碳达峰碳中和目标实现。完善温室气体排放计量监测体系,加强碳排放关键计量测试技术研究和应用,健全碳计量标准装置,为温室气体排放可测量、可报告、可核查提供计量支撑。建立碳排放计量审查制度,强化重点排放单位的碳计量要求。在城市和园区开展低碳计量试点。建立完善资源环境计量体系,建设一批国家能源、水文水资源和环境计量中心,推进能耗、水资源、环境监测系统建设,加强能源资源和环境计量数据分析挖掘和利用。加快推进能源资源计量服务示范工程建设,引导和培育能源资源和环境计量服务市场。

(十五)服务大众健康与安全。加快医疗健康领域计量服务体系建设,围绕疾病防控、生物医药、诊断试剂、高端医疗器械、康复理疗设备、可穿戴设备、营养与保健食品等开展关键计量测试技术研究和应用。加强体育设施和器材计量技术研究和测试服务,促进体育产业高质量发展。完善地质和海洋灾害、地震、洪涝干旱、森林草原火灾等自然灾害防御的计量保障体系,提高防灾、减灾、救灾计量能力。加强危险化学品、矿山、建筑施工、地质勘查等安全生产相关计量器具的研制生产和监督管理。加强公共安全领域计量服务体系建设,开展交通安全、社会稳定和安全等领域关键计量测试技术研究和应用,推进交通监管设备、警用装备、刑事技术产品等计量测试基础设施建设。

(十六)提升交通运输计量保障能力。面向我国铁路、公路和水路领域重大工程、重大装备、重要运营线路计量需求,开展交通一体化综合检测、监测设备量值溯源和保证技术研究,开展智慧计量技术攻关与先进测量装备研发,持续提升计量对交通运输的技术保障能力,服务智慧交通建设。加强铁路、公路、水运、民航领域相关计量测试技术、测试方法研究,研制相关测试设备。加强船舶和港口领域计量保障,提升港口物流效率和安全环保水平。开展新能源汽车电池、充电设施等计量测试技术研究和测试评价,加强智能汽车计量测试方法研究和基础设施建设。
五、加强计量能力建设,赋能高质量发展
(十七)构建新型量值传递溯源体系。适应国际单位制量子化变革发展和数字化、扁平化量值传递溯源新要求,构建依法管理的量值传递体系和市场需求导向的量值溯源体系。强化量值传递体系的法制保障和基础保障,科学规划计量基准、标准建设,填补应用领域的量值传递空白,确保体系完整、有效运行。以技术能力水平为主要标准,构建更加科学、高效、开放、灵活的国家量值溯源体系,优化量值溯源网络,提升量值溯源效能。鼓励和推动社会资源参与市场化、竞争性量值溯源技术服务。
(十八)提升计量基准能力水平。推动国家计量基准与原创性、引领性基础研究融通发展,增强国家计量基准自主可控能力,创新国家计量基准全链条管理机制。瞄准国际先进水平,以量子效应和物理常数为基础,建立原子时标基准、能量天平法质量基准和热力学温度基准等新一代国家计量基准。实施国家计量基准强基工程,强化量值源头能力供给,全面提升国家最高测量能力。
(十九)推进计量标准建设。改革计量标准体系架构,统筹考虑技术能力和现实需求,建立国家计量标准、社会公用计量标准、部门行业计量标准、企事业单位计量标准为主体的层次分明、链条清晰的计量标准基础设施网络。实施计量标准能力提升工程,在重点领域新建一批国家计量标准,加快推进各级各类计量标准技术改造和升级换代。建立嵌入式、芯片级、小型化的计量标准,推动对制造过程的实时在线测量和最佳控制。

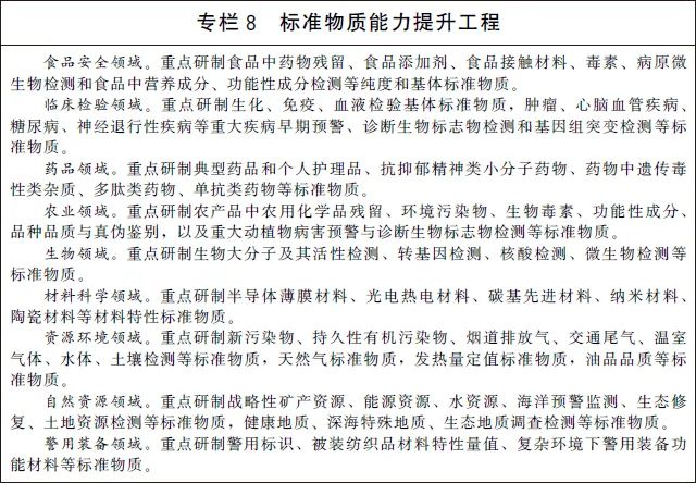
(二十)加大标准物质研制应用。建立完善以国家基准物质、国家标准物质和工作标准物质为主要组成部分的标准物质体系。实施标准物质能力提升工程,加快生命科学、生物医药、环境监测、食品安全、自然资源、刑事司法等重点领域的标准物质研制和应用。加强标准物质监管能力建设和关键共性技术研究,提升标准物质不确定度水平。探索建立标准物质质量追溯制度,建设一批标准物质量值核查验证实验室,建立标准物质质量追溯平台,形成研发、生产、应用全寿命周期的监管能力。

(二十一)加快计量技术机构建设。深化计量技术机构改革创新发展,优化整合国家计量技术机构、区域国家计量测试中心、地方各级计量技术机构和行业主管部门专业计量技术机构。大力推动国家计量技术机构创新发展,通过组织开展重大测量原理、方法前沿技术攻关,建立量子计量基准并保持国际等效,提供一流的量值溯源和测量服务,支撑国家科技创新、工业竞争力提升和经济社会发展。充分发挥省级人民政府和行业主管部门计量基础设施规划建设自主权,加强普惠性、基础性和公益性计量基础设施建设。提升计量技术机构服务市场的能力和水平,推动形成一批专业领域服务平台,培育一批专业化、社会化、网络化的服务机构,为经济社会发展和行业创新提供计量测试服务。

(二十二)加强计量人才队伍建设。依托重大科研项目、重点建设平台,加大学科带头人培养力度,着力培养具有世界科技前沿水平的高层次计量领军人才。吸收引进国际计量人才,支持培养青年科技人才,打造一批计量科技创新团队。实施计量专业技术人才提升行动,建设计量公共教育资源开发、培训平台和实训基地。加强计量领域相关职业技能等级认定,改革注册计量师职业资格管理模式,推进注册计量师职业资格与工程教育专业认证、职称、职业技能等级、职业教育学分银行等制度有效衔接。鼓励计量技术机构创新岗位设置,建立首席计量师、首席工程师、首席研究员等聘任制度。建立国际组织计量人才库和国际计量合作专家团队,支持科技人员开展多层次国际计量交流合作。
(二十三)完善企业计量体系。引导企业建立完善与其科研、生产、经营相适应的计量管理制度和保障体系,加大计量投入,加强计量科技创新和人才培养,强化对工业测量过程、测量数据的管理,鼓励其通过测量管理体系认证。建立企业计量能力自我声明制度,开展工业企业计量标杆示范。发挥龙头企业和各类计量技术服务机构引领带动作用,实施中小企业计量伙伴计划,全面提升产业链相关中小企业计量保证能力。鼓励社会各方加强对企业计量发展的资金投入和支持,健全激励企业增加计量投入的普惠性政策体系,对企业新购置的计量器具,符合国家有关规定的,允许一次性计入当期成本费用,在计算应纳税所得额时扣除。
(二十四)推动区域计量协调发展。建立与国家重大区域发展战略相适应的区域计量发展统筹机制,推进国家重大区域发展战略计量服务协同平台建设,研究建立区域计量数据协同应用中心。积极发挥区域国家计量测试中心的作用,完善区域量值传递溯源体系。强化区域计量科技创新合作,开展区域性计量比对活动,推进区域计量能力、结果互认。优化区域计量发展互助机制,加大计量技术指导帮扶、计量项目援建力度,缩小区域计量发展差距,推动区域计量协调发展。
(二十五)支撑质量基础设施一体化发展。积极发挥计量、标准、检验检测、认证认可等国家质量基础设施的协同作用,为经济社会高质量发展提供一体化质量基础支撑服务。推动计量与标准、检验检测、认证认可领域相关技术规范和标准的相互参考借鉴和共享共用,以精准计量推动标准数据和方法的科学验证。强化检验检测、认证认可领域计量溯源性要求。深化国家质量基础设施协同服务及应用示范创新,在关键领域形成“计量—标准—检验检测—认证认可”全链条整体技术解决方案。
(二十六)加强计量国际交流合作。深度参与国际计量发展战略和规划制定,积极参与和主导国际计量规则和规范制修订。加强与世界主要国家和地区计量交流合作,建立健全双多边交流合作机制,加快计量双多边互认进程。加强对共建“一带一路”国家和发展中国家的计量援助和知识传播,规划和实施一批重点计量援助项目,帮助发展中国家提升计量能力和水平。积极参与国际计量比对,稳步提升国际互认的计量校准测量能力。积极推行国际法制计量组织(OIML)证书互认制度,不断扩大互认范围,增加OIML证书指定实验室。
六、加强计量监督管理,提升计量监管效能
(二十七)完善计量法律法规体系。借鉴国际先进计量立法经验,推动计量法及相关配套法规规章的制修订。补充完善计量校准、标准时间、产业计量、计量数据等方面的法规规章,推动相关监管制度的建立和实施。动态调整国家实施强制管理的计量器具目录,完善部门行业专用计量器具目录制定规则。加强国家、部门行业和地方计量技术委员会建设,建立完善以国家计量技术规范为主体、部门行业和地方计量技术规范为补充的计量技术规范体系。建立计量技术规范与计量标准建设协调机制,开展计量技术规范制修订、实施和效果评估。积极采用国际计量规范,提升我国计量技术规范的国际化水平。
(二十八)推动计量监管制度改革。坚持一般监管与重点治理相结合,深化计量监管制度改革。探索建立智能计量器具实时监控、失准更换和监督抽查相结合的新型监管制度。推动对计量器具、测量软件、测量系统等进行综合计量评价。健全计量比对工作机制和管理模式,培育一批国家级计量比对中心。加强标准物质监管制度建设。积极推行国家法定计量单位,规范量和单位使用。推动对基础研究和科技攻关项目量值准确性、可靠性计量评价,对重点实验室、重点工程、国家重大专项开展量值保障能力验证。落实市场主体计量风险管控主体责任,强化计量风险防范意识,快速有效处置计量突发事件。
(二十九)强化民生计量监督管理。实施计量惠民工程,加强供水、供气、供热、电力、通信、公共交通、物流配送、防灾避险等相关计量基础设施建设,提升基层民生计量保障能力。面向精准医疗、可穿戴设备、体育健身、养老等民生领域,完善相关计量保障体系,夯实高品质生活的计量基础。围绕食品安全、贸易结算、医疗卫生、生态环境等领域的计量监管需求,加强计量器具强制检定能力建设。持续开展对集贸市场、加油站、餐饮业、商店和眼镜店等的专项监督检查,加强对定量包装商品的计量监督。围绕实施乡村振兴战略,强化乡村民生计量保障,加大对涉农物资的计量监管,推动计量技术服务向农村地区延伸。
(三十)创新智慧计量监管模式。充分运用大数据、区块链、人工智能等技术,探索推行以远程监管、移动监管、预警防控为特征的非现场监管,通过器具智能化、数据系统化,积极打造新型智慧计量体系。推广新型智慧计量监管模式,建立智慧计量监管平台和数据库。鼓励计量技术机构建立智能计量管理系统,推动设备的自动化、数字化改造,打造智慧计量实验室。推广智慧计量理念,支持产业计量云建设,推动企业开展计量检测设备的智能化升级改造,提升质量控制与智慧管理水平,服务智慧工厂建设。
(三十一)推进诚信计量分类监管。完善诚信计量体系,建立以经营者自我承诺为主、政府部门推动为辅、社会各界监督为补充的诚信计量管理模式。在商业、服务业等领域全面开展诚信计量行动,强化市场经营主体责任,推行经营者诚信计量自我承诺,开展诚信计量示范活动。加强基于区块链技术的诚信计量社会共治可信服务平台建设,完善数据可信、服务透明的诚信计量信息公开机制。建立市场主体计量信用记录,推进计量信用分级分类监管、“双随机、一公开”监管落实。
(三十二)加强计量执法体系建设。加强计量执法协作,建立健全查处重大计量违法案件快速反应机制和执法联动机制。加强计量作弊防控技术和查处技术研究,严厉查处制造、销售和使用带有作弊功能计量器具的违法行为。规范计量服务行为,严厉打击伪造计量数据、出具虚假计量证书和报告的违法行为。加强计量业务监管与综合执法的衔接,加快信息共享,提升执法效率。加强计量执法队伍建设,提升计量执法装备水平。做好行政执法与刑事司法衔接,加大对计量违法行为的打击力度。对举报计量违法行为的单位和个人,按照国家有关规定予以奖励。
(三十三)推动计量服务市场健康发展。充分利用市场资源和力量,吸纳各类社会组织参与法制计量工作,构建多元、开放的法制计量新格局。借鉴国际校准测量能力互认制度,探索建立中国校准测量能力承认制度。大力发展计量校准、计量测试、产业计量等高技术服务新兴业态,培育和壮大专业化计量技术服务市场,不断满足市场多样化、个性化需求。强化对高校、科研院所所属实验室及第三方检验检测机构在用仪器设备的计量溯源性要求,保障科研成果的有效性和测试结果的可信度。
七、保障措施
(三十四)加强组织领导。坚持党对计量工作的全面领导,把党的领导贯穿于规划实施全过程。地方各级人民政府要高度重视计量工作,把计量事业发展与国民经济和社会发展规划实施有效衔接,结合经济社会发展实际,制定具体的实施细则和要求,明确计量发展重点,分解细化目标任务,强化工作责任落实,确保各项任务落到实处。各有关部门、行业、企业要结合实际,采取切实有力措施,确保规划各项任务落实。
(三十五)加强政策支持。地方各级人民政府要对公益性计量技术机构予以支持,加强计量基础设施和计量基准、计量标准、标准物质、计量数据等国家战略资源能力建设,强化计量监管和基层、基础能力建设,保障全国法制计量监督开展和国家量值传递溯源体系有效运行。公益性计量工作所需经费按规定纳入本级预算。发展改革、科技、人力资源社会保障等部门要会同市场监管部门制定相应的投资、科技和人才保障支持政策。加强对计量重大科研项目和计量科技创新支撑平台的支持,促进计量科技研发和重点科研项目、科研成果的转化和应用。鼓励采用多元化融资方式,拓宽融资渠道,积极引导社会资金参与计量技术、装备研发和应用服务。
(三十六)加强学科和文化建设。加强计量相关学科专业建设,支持高校自主设立计量相关二级学科、交叉学科及计量相关专业,推进计量相关专业升级和数字化改造。将计量基础知识纳入公民基本科学素质培育体系,在义务教育中增加计量基础知识教育内容,开展计量线上教育资源建设与应用。培育一批计量领域高水平学术期刊,提升计量学术影响力。加强计量文化建设、科普宣传和人才培养工作,培育计量文化研究及科普基地,发展计量文化产业,开发计量科普资源,推动计量博物馆、科技展览馆建设和开放。积极培育和弘扬新时代计量精神,选树计量先进典型,增强新时代计量工作者的荣誉感和使命感。
(三十七)加强协调联动。加强上下联动和横向协调,推进军地协同,形成落实规划的合力。充分发挥全国计量工作部际联席会议制度和地方协调推进机制作用,努力构建统一协调、运行高效、资源共享、多元共治的大计量工作格局。积极发挥国家计量战略咨询专家委员会作用,广泛吸纳高水平智库人才,研究趋势性、前瞻性重大计量问题,做好计量决策支撑和咨询服务。充分发挥学会协会、科研院所、高校等单位的优势和作用,集聚各方资源和力量,共同推动国家现代先进测量体系建设。
(三十八)狠抓工作落实。地方各级人民政府、各有关部门、行业、企业要建立落实规划的工作责任制,按照职责分工,对规划实施情况进行监督检查。市场监管总局会同有关部门加强对规划实施情况的跟踪监测,通过第三方评估等形式开展规划实施的中期评估、总结评估,总结推广典型经验做法,发现规划实施中存在的问题并研究解决对策,重要情况及时报告国务院。