【作者简介】
唐欣,硕士,现任职于深圳市规划国土发展研究中心
钱竞,教授级高级工程师,现任职于深圳市规划国土发展研究中心
赖权有,高级工程师, 现任职于深圳市规划国土发展研究中心
张吉康,工程师,现任职于深圳市规划国土发展研究中心
摘要
城镇开发边界是实现国土空间用途管制和高水平空间治理的关键政策工具。在推动超大城市治理现代化的背景下,城镇开发边界不仅是倒逼城市存量挖潜的约束线,还是空间治理新阶段主动引领和构建城镇发展新格局的调控线。文章以空间治理为视角,根据《市级国土空间总体规划编制指南( 试行)》,提出城镇开发边界划定应重点把握三大关系:技术理性与规划最优的关系、规模有限与形态完整的关系、历史继承与持续发展的关系,并以深圳市为例,从城镇开发边界初步划定、空间治理和管控机制3个方面,探讨空间治理现代化背景下城镇开发边界划定与管控逻辑,以期为我国其他城市提供有益借鉴。
[关键词]城镇开发边界;空间治理;国土空间规划;深圳市
[文章编号]1006-0022(2021)20-0044-07
[中图分类号]TU984
[文献标识码]B
[引文格式]唐欣,钱竞,赖权有,等.空间治理视角下深圳市城镇开发边界划定实践[J].规划师,2021(20):44-50.

0 引言
随着城市快速发展与城市蔓延问题的凸显,源起于国外“城市空间增长边界”的城镇开发边界,作为控制城市无序扩张的空间政策工具应运而生。2005 年《城市规划编制办法》发布,首次提出城市增长边界的概念,在2014 年住房和城乡建设部、国土资源部试点阶段,城镇开发边界划定开始由理论研究走向实践探索,此阶段大量研究关注“如何控制城市扩张”,以解决城市蔓延等现实问题。但研究在城镇开发边界内涵认知、模式设计、划界做法等方面仍存在差异,应用途径、实际操作方面也存在模糊化的问题。
2019 年,中共中央、国务院印发《关于在国土空间规划中统筹划定落实三条控制线的指导意见》,为统筹划定三条控制线、建立国土空间规划体系和实施国土空间用途管制奠定了基础。至此,城镇开发边界正式被纳入中央和国务院的政策文件,成为国土空间规划体系重构顶层设计的核心内容之一。在新的制度环境下,部分研究开始从国土空间规划的视角,对城镇开发边界与城镇发展规律的匹配、资源环境本底的衔接、“三调”现状的关系、空间管控措施等进行了探索。国土空间规划的本质在于谋划新时代国土空间开发保护格局,致力于提高空间治理体系和治理能力现代化。庄少勤强调国土空间规划的作用在于谋划空间发展和空间治理的时空秩序。在此背景下,空间治理应当成为城镇开发边界划定与管控的核心价值观。张兵等人提出空间治理是划定城镇开发边界的思想基础,城镇开发边界这项空间政策兼有控制城市扩张、促进城市转型发展、塑造美丽国土空间的综合作用。现有研究多从理论上分析空间治理与城镇开发边界的关,较少有研究从空间治理视角综合探析城镇开发边界的划定与管控策略,这需要进一步开展一系列的逻辑转变和创新实践。
深圳市作为超大型城市,城镇开发边界是其空间治理的重点手段之一,其划定逻辑与思路是回应现代城市治理难题、重构现代城市治理体系的重要探索。基于此,本文以深圳市为例,探索空间治理视角下城镇开发边界统筹划定路径,以期为其他城市提供经验借鉴。
1 城镇开发边界划定的空间治理思想与三大关系
1.1 国土空间规划阶段城镇开发边界的空间治理思想
进入国土空间规划阶段后,国土空间治理体系和治理能力现代化被列为国土空间规划的主要目标。城镇开发边界作为国土空间规划的三条核心管控线之一,理应放在国土空间治理的语境下审视。国土空间治理是对国土空间资源保护、利用、调配的综合部署,聚焦于促进国土空间资源合理配置、引导城镇紧凑集约发展、优化国土空间开发保护格局。在此背景下,城镇开发边界划定应强调协调资源的现势性与规划的时序性,兼顾边界的刚性管控与适度弹性引领,统筹衔接各类规划与空间要素,即把握好技术理性与规划最优的关系、规模有限与形态完整的关系、历史继承与持续发展的关系。城镇开发边界的空间治理要求在实施管控层面体现为管控单元的精细化和管控策略的系统化,即城镇开发边界内外要实现单元全覆盖,空间治理的对象由碎片化向国土空间全域转变,实现新时期空间治理降尺度、精细化、精准化的发展目标;在管控机制上,应采用监督、管制和优化“三位一体”的系统策略,包括上级政府的监督管控手段、空间用途管制和相关规划衔接的实施手段、国土空间开发保护格局的优化手段。
1.2 技术理性与规划最优的关系
《市级国土空间总体规划编制指南(试行)》(以下简称《指南》) 强调由资源环境承载力评价、国土空间开发适宜性评价组成的“双评价”是划定城镇开发边界的基础,但评价结果应用逻辑不明确。“双评价”在自然地理格局量化分析上具有理性优势,但在关联经济社会因素、响应人类社会和技术进步等动态变化方面,“双评价”这类工具理性的思维范式则存在明显不足,评价结果与评价对象的实际情况往往不尽相同,很难直接应用于格局优化和“三线”划定等具体工作。而新技术的产生也会影响“双评价”结果,采用基于“双评价”的规划空间布局预测方式,也难以兼顾不同时期城镇发展的动态性。同时,以“双评价”基期结果衔接规划期末城镇布局形态,也存在逻辑悖论。此外,“双评价”侧重区域资源环境禀赋特征的供给侧水平,城镇开发边界侧重城市需求侧的空间发展需要,基于现状和技术理性评判下的“双评价”与面向未来和规划最优考量下的城镇开发边界难以完全匹配,因此“双评价”结果难以直接传导至城镇开发边界布局方案。
如何利用“双评价”的理性优势支撑空间规划和空间治理的决策理性、构建“双评价”结果的衔接逻辑,应是划定城镇开发边界的重点考量内容。因此,需明确的是:在形态上,“双评价”的核心结果是国土空间开发适宜性评价的网格单元,为保证适宜空间集中连片,避免空间衔接破碎化,需进行网格单元图斑聚合;在衔接逻辑上,“双评价”既是划定城镇开发边界的基础,也是校验城镇开发边界划定合理性的手段;在划定基础方面,“双评价”有助于识别规划空间布局存在的主要矛盾,评价结果适宜反向推导城镇开发边界布局;在校验手段方面,虽然城镇开发边界布局与“双评价”结果难以完全匹配,但是保证一定比例的匹配度也是城镇开发边界划定科学性的判断依据之一。
1.3 规模有限与形态完整的关系
城镇开发边界的核心用途是控制城市无序扩张和引导城市可持续发展,从为“用”而“划”的角度出发,城镇开发边界应重点把握规模与形态的关系。在2014 年城市增长边界试点阶段,试点城市采用放大规划建设用地规模“倍数”的方式来预测城镇开发边界的总规模,但在城市增长过程中,城市形态模式具有稳定性和路径依赖的特点,如城镇开发边界规模过大将带来松散化的城市布局,集约和紧凑的城镇开发边界形态有助于促进土地节约集约利用和内涵式提升。且原土地利用总体规划分毫不差的坐标式管控导致空间布局过度刚性,规划调整的现象时有发生。
协调规划建设用地规模与城镇开发边界布局形态,实现相对“有效管控”的路径仍不清晰。《指南》将城镇开发边界分为阶段性和永久性两类,对于阶段性城镇开发边界,城镇发展空间存在较大的不确定性,为引导城镇空间集约布局,城镇开发边界宜衔接现状建设格局、公共服务基础设施布局、“双评价”等要素,避免“蛙跳式”发展,同时城镇弹性发展区已预留较大的弹性,城镇集中建设区规模与城镇开发边界外现状建设用地规模之和宜与规划建设用地规模衔接;对于永久性城镇开发边界,城市整体发展空间有限,城镇开发边界布局宜基于农业空间、生态空间和城镇空间整体保护与发展格局确定,优先锚固城市农业和生态空间,圈定建成区内绿色空间,最后锁定城市建设空间。城镇开发边界仅作为形态管控工具,规模管控可通过指标管控等手段实现。
1.4 历史继承与持续发展的关系
随着城镇化的快速推进,我国城镇化率由1949 年的10.6%增长到2019 年末的60.6% 。现阶段城市发展由大规模扩张转为存量提质改造和增量结构调整并重,城镇功能的完善程度决定了城市品质的整体水平。存量城镇空间在衔接现状、规划和各类管控线的基础上,以城市现代化治理为导向,集约建设空间、修复生态空间,塑造可持续发展的美丽国土空间。增量城镇空间在衔接规划、各类管控线、既有设施布局和“双评价”的基础上,以明确城市发展定位和治理短板为重点,实现城市空间结构的持续完善与优化。
城镇开发边界不是一条孤立的管控线,而是有机衔接和组合不同功能边界的政策线,影响着城市的可持续发展。在城镇化的发展过程中,城市探索形成了因地制宜的各类空间管控措施,这是在社会经济发展、城镇建设、专业理论、技术进步的基础上发展、借鉴、完善的结果。然而,各类空间性规划存在管控内容交叠、管控分区边界冲突等矛盾。因此,城镇开发边界划定不是在白纸上谋划蓝图,也不应另起炉灶、重复建设,而应系统梳理各类空间要素开发与保护的重要程度,结合既有规划工具、空间管控手段、可持续发展的美丽国土空间布局和治理要求,形成协调的城镇开发边界布局方案。
2 深圳市城镇开发边界划定实践
深圳市城镇空间布局相对精细化,土地利用总体规划、城市总体规划、各类管控线等空间类公共政策和法定图则滚动编制模式较好地适应了城市的动态发展。在此背景下,深圳市通过范围框定、建设用地规模预测、城镇空间最大范围框定、城镇开发边界轮廓框定和内部“三区”划分5 个步骤划定城镇开发边界( 图1)。

图1 深圳市城镇开发边界划定技术路线图
分析范围框定是将基于“三调”确定的行政边界和陆海边界两部分进行衔接,以此初步框定建设区,陆海交界区域按最新海岸线修测边界衔接,将已批用海项目纳入城镇开发边界,其余海岸线边界外范围不纳入。建设用地规模预测基于空间供给、空间承载、空间需求和城市发展阶段4 个方面进行预测。城镇空间最大范围框定是在已有规划建设用地、“三调”确定的现状建设用地、已批权属用地、城镇建设适宜区共同形成的规划用地底图的基础上,通过内部孔洞填充、外围边界处理、“一增一减”处理形成城镇空间最大范围图。其中,内部孔洞填充是为保持城镇开发边界形态完整性,填充小于100m²的孔洞;外围边界处理是根据自然地理、地物边界等进行城镇开发边界轮廓的平滑处理,删除边界外线性和零星图斑,深圳市由于全域城镇化,城镇开发边界外无村庄规划,城镇集中建设区共划入两处面积小于30 hm²的村庄建设用地;以“一增一减”统筹协调发展诉求与刚性底线,“一增”指以新时期城市规划定位和城市发展短板为导向,增加规划期内符合深圳市城市发展定位的重大平台、重大项目战略预留用地,以及补足城市发展短板的民生、市政、高校预留等发展诉求用地,“一减”指扣除生态保护红线、风景名胜区、调整优化后的永久基本农田和长期稳定利用耕地等刚性管控底线。最后,以空间治理为导向,优化城镇空间范围,形成城镇空间开发边界外围轮廓和内部城镇空间、农业空间、生态空间“三区”划定方案。
2.1 建设用地规模预测
建设用地规模预测可从空间供给、空间承载、空间需求和城市发展阶段4个方面综合判断。空间供给指向主要基于近期建设与土地利用规划年度实施计划进行预测。空间承载指向是以约束性要素研判为基础的可开发土地识别,主要包括以生态保护红线、永久基本农田为代表的刚性管控要素约束,基于水资源约束的承载规模评价,基于土地资源、水资源、气候、生态、环境、灾害和区位的城镇建设适宜性评价。空间需求指向是基于人口、土地、经济和发展的规划建设用地预测,主要包括规划目标人口导向推演、历年土地变更调查建设用地变化趋势、经济增长与建设用地关系推演、规划建设用地空间需求导向推演等手段( 表1)。深圳市属于典型的小地盘、高密度超大城市,现已进入高质量引领的存量发展阶段。根据上述的预测推演结果和深圳市的现实情况,为实现自然生态系统与社会经济系统的供需平衡,深圳市的城镇空间规模不宜大于城镇承载水平,即1141 km²,进一步与城市发展与治理所需规模相衔接,可得出深圳市的城镇空间规模为1130 km²。
表1 建设用地规模推演

2.2 规划梳理——框定城镇空间最大范围的基础
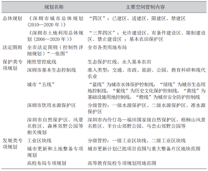
深圳市城市建设历程较短,规划引导在很大程度上影响着空间格局的演变。在长期的实践探索中,深圳市形成了“总体规划+ 法定图则+ 专项规划”的规划体系,实现了国土空间全域精细化管控,既保护了生态格局,又保障了城市发展。对于各职能部门已编制的各类规划,均有空间管制内容和界线,构成划定城镇开发边界的重要基础与依据( 表2)。
表2 深圳市各类规划空间管制内容

在深圳市的各类规划成果中,城市总体规划、法定图则代表了城市各区域、各行业发展的方向和用地诉求,属于城市发展边界;土地利用总体规划是土地用途管制制度的依据,明确了全市建设地总规模,是城市的规模边界;基本生态控制线、饮用水源保护区、自然保护区、城市“绿线”和“蓝线”等属于城市可持续发展的保护边界。发展边界、规模边界和保护边界共同构成了城市发展、控制、保护之间相互协调、相互约束的空间管制体系。
2.3 空间治理路径下的城镇开发边界轮廓框定
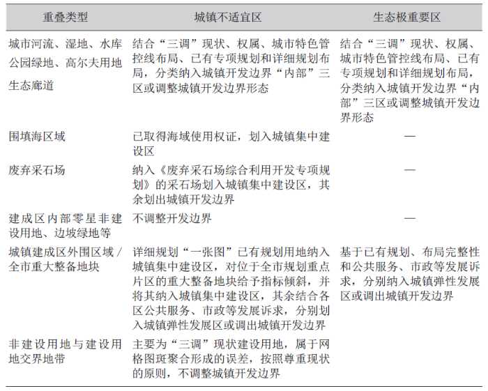
2.3.1 以“双评价”技术理性协调城镇开发边界规划理性
国土空间规划和空间治理的本质是实现人与自然和谐共生,“双评价”通过识别影响人地系统和谐共生的关键胁迫因子,提高国土空间综合承载能力和空间配置的适宜性。“双评价”首先识别出生态极重要区,其他区域分别基于城镇指向、农业指向进行评价,将基于农业指向评价、耕地综合评价划定调整完善后的永久基本农田和长期稳定利用耕地,以及规划期内满足耕地保有量约束的一般耕地划入城镇开发边界。其次,叠加城镇开发边界与城镇建设不适宜区和生态极重要区,按照生态优先、规划引领、布局协调的原则,对重叠类型进行处理,进一步优化边界(表3)。
表3 城镇开发边界与城镇不适宜区、生态极重要区衔接

2.3.2 锚固城镇空间形态,引导城镇集约紧凑发展
深圳市作为高度城镇化地区,规划布局相对精细化,土地集约利用水平较高,城镇开发边界划定更多地强调主动塑造美丽国土空间,即保护和凸显区域和城市的自然资源本底格局。城镇开发边界通过严格避让生态保护红线、永久基本农田、永久基本农田储备区、风景名胜区,衔接长期稳定利用耕地、“双评价”城镇不适宜区和生态极重要区等空间要素,来保护城市重要生态斑块与农业斑块。但生态、农业斑块呈孤岛分布,难以形成联通的安全网络格局和生物多样性保护网络,无法稳固农业空间和保障生态安全。
为维护城市农业、生态安全格局和物种多样性分布,《深圳市国土空间总体规划(2020—2035 年)(草案)》共划定24 条生态廊道,起到联通区域生态网络、连接城市生态斑块、隔离城市组团、实现碳中和,塑造疏密有致、会“呼吸”的城市形态,促进城市有序、适度、紧凑发展的重要作用。此外,生态廊道作为城市开敞联通空间,保障了自然通风效率不受城市建设阻碍;构建通风廊道串联水体、绿地等气候补偿区域,可有效降低气候因素造成的不利影响。但在实际空间中,生态廊道内存在的现状建设用地,基本位于城镇建设适宜区,需要妥善处理生态空间与城镇空间的界限,通过优化城镇开发边界格局,保护规划预控的重要生态廊道空间。因此,将水系、高尔夫用地、大型城市公园等完善城镇功能的空间要素构成的生态廊道划入特别用途区,其余根据实际情况调校城镇开发边界( 图2):生态廊道最窄宽度应按照保护生物多样性最窄宽度的要求,以100m为阈值;将生态廊道内已批权属、详细规划布局用地、民生发展诉求用地中不阻碍廊道连通的用地划入城镇开发边界,但规划用地需符合基本生态控制线准入要求,其他情况调出城镇开发边界。深圳市的重要农业和生态斑块、生态廊道共同组成“四带八片多廊”整体生态空间格局,进一步叠加生态联通网络,形成了优化后的城镇开发边界格局( 图3)。

图2 深圳市城镇开发边界与重要生态廊道衔接图

图3 深圳市城镇开发边界整体格局示意图
2.4 内部“三区”划分:历史继承、要素重构引领空间资源可持续发展
锚固城镇开发边界整体格局后,如何合理配置城镇空间资源成为城镇开发边界内部城镇空间、农业空间、生态空间“三区”布局的重点。深圳市优先识别并划分城镇开发边界内农业、生态、城镇功能均适宜的空间要素,叠加与城镇空间重叠的保护类规划布局、评价结果、市政交通支撑体系,以城市可持续发展与治理为导向,进行空间要素重塑。这类空间要素主要包括公园绿地、高尔夫用地、水库、湿地、河流水域、耕地、林地和园地等“三调”地类。其中,对于公园绿地,原则上将面积大于15 hm2、位于基本生态控制线和生态廊道内的公园绿地作为区域结构性绿地划入特别用途区管控,面积小于15 hm2 的公园绿地以空间治理为导向进行分类管控;将片区内民生短板突出、地块已有公共服务设施布局的绿地划入城镇集中建设区,若片区内绿地稀缺,将其中无规划布局的绿地划入特别用途区。对于高尔夫用地,高度城镇化地区面临公共服务配套短板亟待补齐的现实要求,应结合生态敏感性、发展重要性进行区分,将基本生态控制线内的高尔夫用地作为生态绿斑,划入特别用途区;将位于基本生态控制线外,已有公共服务设施规划布局的高尔夫用地划入城镇集中建设区;其余情况的高尔夫用地划入城镇弹性发展区,以应对城市未来发展的不确定性。河流水系作为城镇开发边界内部重要蓝色网络空间,起到串联山海空间,营造蓝绿生态景观走廊和多元文化价值场所的重要作用,但许多河流支线和小水系已被硬化覆盖,成为城市建设空间的组成部分。因此,根据生态廊道网络布局,将具有串联山海空间结构性意义的十条河流水脉划入特别用途区。对于城镇开发边界内水库、湿地、耕地、林地、园地等空间,水库和湿地原则上划入特别用途区,已有规划布局和有发展需求的耕地、林地、园地划入城镇集中建设区,其余按照现状保留划入特别用途区。
其余空间要素基于“三调”现状、现有规划要求、已批权属、“双评价”结果、市政交通支撑体系等因素分别划入城镇集中建设区和城镇弹性发展区。其中,“三调”现状建设用地、已批权属用地、规划建设用地、位于城镇建设适宜区内与交通路网相邻且基础设施覆盖范围的用地划入城镇集中建设区,其余划入城镇弹性发展区。内部“三区”统筹划定后,城镇集中建设区、城镇弹性发展区与“双评价”城镇适宜区的契合度达到90%以上,城镇集中建设区与城镇开发边界外现状建设用地规模之和为1 105 km²,小于合理规模预测值,等于预下达的规划建设用地规模指标值,未来将进一步按要求走紧凑城市的发展路径。
3 管控机制
3.1 单元管控
国土空间治理体系和治理能力现代化要求妥善解决规划体系传导与反馈失衡等问题。单元管控将人口、用地、建筑、设施和各类管控线等管控要求以单元为基本单位进行纵向传导与横向平衡。通过对全域生态空间、农业空间和城镇空间进行不同尺度单元划分、分类设定管控要求,有效实现全域精细化管控。深圳市城镇开发边界内外以单元为抓手,实行全域单元划定与管控。城镇开发边界内实现法定图则全覆盖,实行“详细规划+ 规划许可”的管制方式,城镇集中建设区允许符合控制性规划条件、国土空间用途管制等要求的除全市建设用地限制目录以外的各类型建设。在不突破规划建设用地规模的前提下,建设用地布局可在城镇弹性发展区范围内进行调整,同时相应核减城镇集中建设区用地规模。城镇开发边界外编制以生态或农业为主导功能的单元详细规划,实行“详细规划+规划许可”的管控方式(图4)。

图4 深圳市全域国土空间单元管制示意图
3.2 管控策略
超大型城市空间治理注重系统治理思维和理念,城镇开发边界调整也应以系统治理、整体性思维来规划、推动城市可持续发展。具体而言,深圳市的城镇开发边界探索以叠加管理、指标管理和流量管理三重方式进行空间管控,实现规划调整合法合规、格局优化的目标(图5,图6)。

图5 深圳市全域国土空间用途管制模式示意图

图6 城镇开发边界的空间管理措施示意图
在叠加管理方面,城镇开发边界内的标准单元直接落实城镇开发边界内部“三区”的管控要求,同时与深圳市的空间管控政策,如基本生态控制线、城市“五线”等实行叠加管理。按照“就高不就低”的原则,建设项目选址在满足空间边界管控的基础上,涉及的空间要素转用还需符合耕地、林地保有量等规模管控要求。城镇开发边界外生态单元、农业单元需符合各自的管控要求,并叠加城镇开发边界外的项目准入类型,实行叠加管理。
在指标管理方面,城镇开发边界内外规划建设用地总规模实行指标管理,对上受上级政府约束监督,对下合理分配和动态调整指标,由市级层面统一分配各区建设用地指标,并预留一定比例的规划建设用地指标作为弹性增量,用于支撑重大项目建设。对建设用地进行指标总量管控,并制定新增用地、存量用地和用地清退三类管控策略。其中,新增用地强调减少指标与用地供应,重点保证城市发展转型所必要的重大项目、公共服务基础设施、保障性住房等的用地需求;存量用地强调提高供应比例,促进结构优化,重点盘活批而未供、闲置用地、“三旧”用地、原农村历史遗留用地、违法用地等;用地清退旨在为建设用地腾挪指标,建立生态保护区内建设用地清退与规划功能调整、建设用地新增及容积率奖励的增减挂钩机制。
在流量管理方面,增加“治理导向、实施性强”的格局优化指标实施管控,推动调整指标从“重量轻质”向“量质并重”转变,实现国土空间开发保护格局的可持续性优化。从城镇格局优化目的出发,城镇开发边界内建设用地布局调整时,优先清退生态廊道、“双评价”城镇不适宜区的现状建设用地、闲置地等,调出城镇集中建设区;城镇弹性发展区内布局建设用地时,优先布局在公园绿地、高尔夫用地以外的区域。
4 结语
城镇开发边界划定研究具有阶段性特征,国土空间规划体系框架确立后,城镇开发边界划定应以空间治理和国土空间格局优化为目标,由蓝图型管制工具向治理型政策工具转变。不同于大多数研究仅关注某一要素与城镇开发边界划定的关系,本文立足于空间治理的整体视角,提出城镇开发边界的空间治理和边界优化路径,并基于深圳市城镇开发边界划定实践,为其他地区的城镇开发边界划定与管控思路创新提供经验借鉴。空间治理与空间格局优化是动态监测、评估、调整的过程,与城市发展阶段相协同、与城市发展理念相匹配、与城市发展格局相融合。城镇开发边界作为一项即将全面展开的空间管控政策,如何促进城市有序、集约、协调发展和空间格局持续优化,未来仍需深化在要素衔接、管控要求、利益平衡等方面的研究,助力城镇开发边界成为能用、好用、管用的公共政策工具。
文章全文详见《规划师》2021年20期
《空间治理视角下深圳市城镇开发边界划定实践》