居住社区是城市居民生活和城市治理的基本单元,是党和政府联系、服务人民群众的“最后一公里”。为深入贯彻习近平总书记关于更好为社区居民提供精准化、精细化服务的重要指示精神,落实党中央、国务院关于加强基层治理的决策部署,建设安全健康、设施完善、管理有序的完整居住社区,住房和城乡建设部在总结地方实践经验基础上,组织编制了《完整居住社区建设指南》,现已发布。指南要点:
1、完整居住社区的概念:完整居住社区是指在居民适宜步行范围内有完善的基本公共服务设施、健全的便民商业服务设施、完备的市政配套基础设施、充足的公共活动空间、全覆盖的物业管理和健全的社区管理机制,且居民归属感、认同感较强的居住社区。
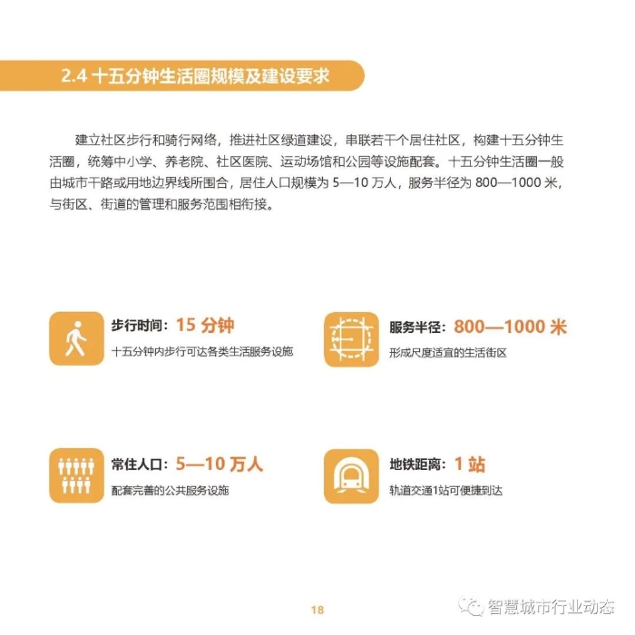
2、完整居住社区的建设要求
(一)基本公共服务设施完善:包括一个社区综合服务站、一个幼儿园、一个托儿所、一个老年服务站和一个社区卫生服务站。
(二)便民商业服务设施健全:包括一个综合超市、多个邮件和快件寄递服务设施以及其他便民商业网点。
(三)市政配套基础设施完备:包括水、电、路、气、热、信等设施,停车及充电设施、慢行系统、无障碍设施和环境卫生设施。
(四)公共活动空间充足:包括公共活动场地和公共绿地。
(五)物业管理全覆盖:包括物业服务和物业管理服务平台。
(六)社区管理机制健全:包括管理机制、综合管理服务和社区文化。
3、完整居住社区建设标准


以下推住建部发布的指南全文,供行业参考。
















































































来源 | 综合住建部公开发布信息整理
转自:智慧城市行业动态