您的位置: 首页 > 业内新闻
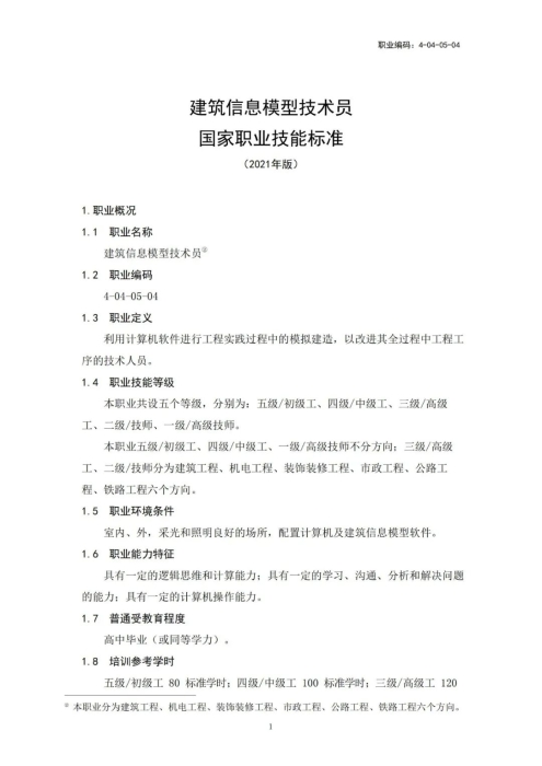
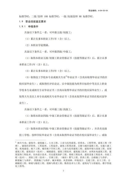
人力资源社会保障部组织制定了18个国家职业技能标准,现予以颁布施行。18个国家职业技能标准目录中录入了建筑信息模型技术员。
栏目分类
Catalog classification
愿你心中永驻赤诚 身披金甲乘风破浪
2025-05-04
第三期《人民防空防护设备(防护门类)通用技术要求》和《人民防空防护设备产品目录》宣贯培训班培训须知
2025-03-18
关于举办建筑“双碳”专题研修班的预通知
2025-03-13
《室外排水设计标准》(GB 50014-2021)十问十答
2022-02-21
隔减震技术角度解读《建设工程抗震管理条例》
2021-09-01
关于我们
2019-06-01