当前,城市数字孪生已经发展成为支撑智慧城市的重要技术手段。城市数字孪生 通过在数字空间对城市物理空间和社会空间进行全要素表达、全过程呈现、全周期可 溯,实现城市全面感知、虚实交互、智能决策、精准控制,推动城市智能化、智慧化 发展……为做好城市数字孪生标准化工作整体规划,有序推动相关标准制定与应用实施工 作,全国信标委智慧城市标准工作组组建了城市数字孪生专题组,并联合相关单位编 制了《城市数字孪生标准化白皮书(2022版)》。
1、本白皮书在 系统研究城市数字孪生内涵、典型特征、相关方等基础上,构建了城市数字孪生技术 参考架构,并梳理了城市数字孪生关键技术和典型应用场景。
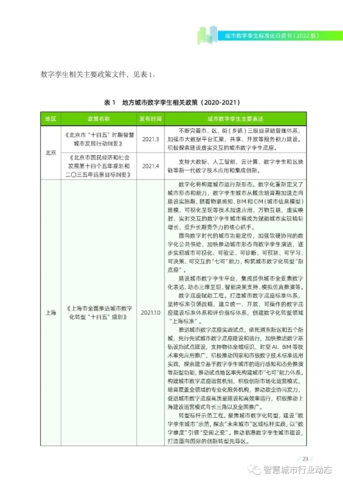
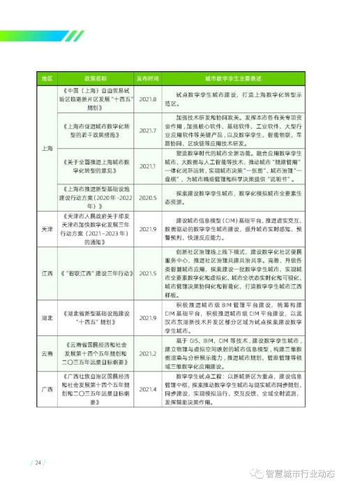
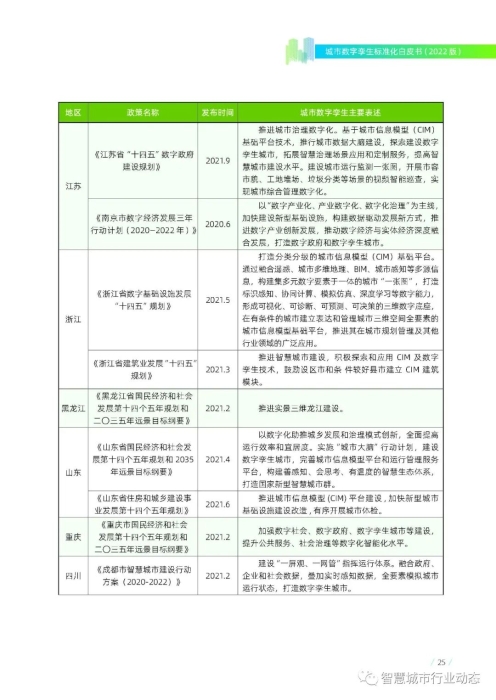
2、本文总结了城市数字 孪生发展现状、发展趋势、面临的问题与挑战及国际国内标准化现状。
3、 本白皮书探索形成了“城市数字孪生标准体系总体框架(1.0版)”,并提出了拟研制 标准建议和标准化工作建议。本白皮书构建了城市数字孪生标准化路线图,为后续相 关标准研制、应用实施指明了方向。
4、城市数字孪生相关方。涉及城市数字孪生咨询服务提供方、城市数字孪生建设技术提供方、城市数字孪生运营服务方。
5、技术参考架构。在白皮书图一城市数字孪生概念模型基础上,本白皮书进一步从技术实现角度构建了城市数字孪生技术参考架构。

6、关键技术。城市数字孪生丰富的内涵和特征决定了它的实现具有高度复杂性,涉及一系列复杂技术。其中,感知互联、实体映射、多维建模、时空计算、仿真推演、可视化、虚实交互七个方面的相关技术构成了城市数字孪生关键技术体系。此外,城市数字孪生也离不开基础网络、5G、大数据、人工智能、云计算、区块链等相关技术的支撑。
7、典型应用场景。城市数字孪生典型应用场景主要包括城市规划、城市建设、城市治理、智慧园区、智慧交通、智慧能源等。
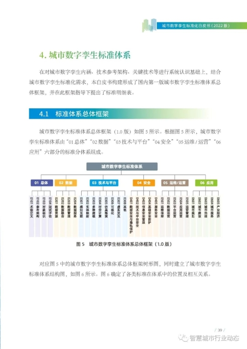
8、标准体系总体框架。城市数字孪生标准体系总体框架(1.0 版)如图5 所示。根据图5 所示,城市数字孪生标准体系由“01 总体”“02 数据”“03 技术与平台”“04 安全”“05 运维/ 运营”“06应用”六部分的标准分体系组成。

9、标准明细表。见正文。
以下推荐全国信标委智慧城市标准工作组发布报告全文,供行业参考。
回复本订阅号“城市孪生0110”,可下载本文献。
























































来源 | 综合全国信标委智慧城市标准工作组公开发布信息整理
来源:智慧城市行业动态