工业和信息化部、住房和城乡建设部、交通运输部、农业农村部、国家能源局近日联合印发《智能光伏产业创新发展行动计划(2021-2025年)》,提出到2025年,光伏行业智能化水平显著提升,产业技术创新取得突破。新型高效太阳能电池量产化转换效率显著提升,形成完善的硅料、硅片、装备、材料、器件等配套能力。智能光伏产业生态体系建设基本完成,与新一代信息技术融合水平逐步深化。智能制造、绿色制造取得明显进展,智能光伏产品供应能力增强。支撑新型电力系统能力显著增强,智能光伏特色应用领域大幅拓展。智能光伏发电系统建设卓有成效,适应电网性能不断增强。在绿色工业、绿色建筑、绿色交通、绿色农业、乡村振兴及其它新型领域应用规模逐步扩大,形成稳定的商业运营模式,有效满足多场景大规模应用需求。
关于印发《智能光伏产业创新发展行动计划(2021-2025年)》的通知
各省、自治区、直辖市及计划单列市、新疆生产建设兵团工业和信息化、住房和城乡建设、交通运输、农业农村、能源主管部门:
现将《智能光伏产业创新发展行动计划(2021-2025年)》印发给你们,请结合实际认真贯彻落实。
附件:智能光伏产业创新发展行动计划(2021-2025年)
光伏产业是基于半导体技术和新能源需求而融合发展、快速兴起的朝阳产业,也是实现制造强国和能源革命的重大关键领域。为推动光伏产业与新一代信息技术深度融合,加快实现智能制造、智能应用、智能运维、智能调度,全面提升我国光伏产业发展质量和效率,推动实现2030年碳达峰、2060年碳中和目标,制定本行动计划。以习近平新时代中国特色社会主义思想为指导,全面贯彻落实党的十九大和十九届二中、三中、四中、五中、六中全会精神,把握新发展阶段,完整、准确、全面贯彻新发展理念,构建新发展格局,以供给侧结构性改革为主线,以适应新型电力系统发展需求为导向,以构建智能光伏产业生态体系为目标,坚持市场主导、政府支持,坚持创新驱动、产融结合,坚持协同施策、分步推进,把握数字经济发展趋势和规律,促进5G通信、人工智能、先进计算、工业互联网等新一代信息技术与光伏产业融合创新,加快提升全产业链智能化水平,增强智能产品及系统方案供给能力,鼓励智能光伏行业应用,促进我国光伏产业持续迈向全球价值链中高端。到2025年,光伏行业智能化水平显著提升,产业技术创新取得突破。新型高效太阳能电池量产化转换效率显著提升,形成完善的硅料、硅片、装备、材料、器件等配套能力。智能光伏产业生态体系建设基本完成,与新一代信息技术融合水平逐步深化。智能制造、绿色制造取得明显进展,智能光伏产品供应能力增强。支撑新型电力系统能力显著增强,智能光伏特色应用领域大幅拓展。智能光伏发电系统建设卓有成效,适应电网性能不断增强。在绿色工业、绿色建筑、绿色交通、绿色农业、乡村振兴及其它新型领域应用规模逐步扩大,形成稳定的商业运营模式,有效满足多场景大规模应用需求。
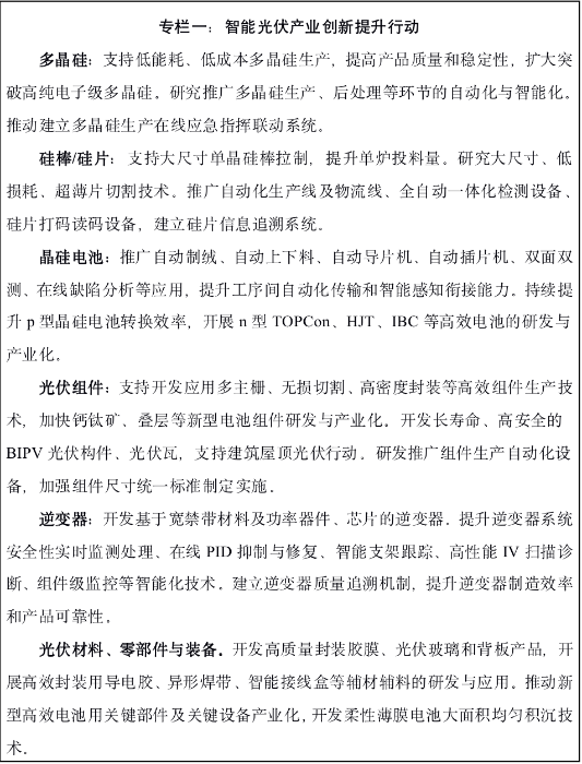
加快产业技术创新。推进智能光伏产业链技术创新,加快大尺寸硅片、高效太阳能电池及组件等研制和突破。夯实配套产业基础,推动智能光伏关键原辅料、设备、零部件等技术升级。开展智能光伏与建筑节能、交通运输、绿色农业等领域相结合的交叉技术研究。提升智能制造水平。推动光伏基础材料、太阳能电池及部件智能制造。促进智能化生产装备的研发与应用,提升整体工序智能化衔接。鼓励企业采用信息化管理系统和数字化辅助工具,提高光伏产品制造全周期信息化管理水平。通过资源动态调配、工艺过程精确控制、智能加工和装配、人机协同作业和精益生产管理,实现智能化生产作业和精细化生产管控,打造智能制造示范工厂。

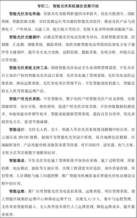
实现全链条绿色发展。支持研发和应用节能节水技术、材料和装备,实施智能光伏清洁生产,降低污染物排放。开发低碳材料、工艺、装备,鼓励利用可再生能源生产,促进行业优先低碳转型。研究制定光伏行业碳排放控制目标和行动方案,制定光伏发电全生命周期碳足迹评价标准并开展认证。研究开发退役光伏组件资源化利用的技术路线和实施路径,推动废旧光伏组件回收利用技术研发及产业化应用,加快资源综合利用。发展智能光伏产品。面向智能光伏发电建设,结合多场景终端用电需求,运用5G通信、人工智能、先进计算、大数据、工业互联网等技术,开发一批智能化、特色化、类型化光伏产品。构建适用于农村自有建筑物屋顶、城镇及建筑节能、生态化交通网络等的智能光伏多样化产品体系。建设智能光伏系统。支持智能光伏产品在光伏发电系统踏勘、设计、集成、运维、结算、交易中的应用,开发应用各类电网适应性技术,增强智能光伏系统自感知、自诊断、自维护、自调控能力,提升光伏发电电网友好性。

发展智能光储系统。突破智能光储关键技术,平抑光伏发电波动,跟踪发电计划出力、电量时移,提升对新型电力系统的支撑能力。推动光伏电站与抽水蓄能、电化学储能、飞轮储能等融合发展,建设一批电源侧光伏储能项目,保障光伏发电高效消纳利用。拓展智能光伏技术耦合。发展智能光伏直流系统,开展光伏储能直流耦合系统技术研究,拓展光伏直流建筑、太阳能路灯、直流空调等直流负载应用。支持智能光伏制氢等试点示范项目建设,加快开展制氢系统与光伏耦合技术研究。智能光伏工业。鼓励工业园区、新型工业化产业示范基地等建设光伏应用项目,制定可再生能源占比的具体评价办法,新建工业厂房满足光伏发电系统安装要求,推动工业园区等绿色发展。鼓励建设工业绿色微电网,实现厂房光伏、分布式风电、多元储能、高效热泵、余热余压利用、智慧能源管控系统等集成应用,促进多能高效互补利用。智能光伏交通。加快“光伏+交通”等融合发展项目推广应用,推动交通领域光伏电站及充电桩示范建设。坚持充分论证、因地制宜、试点先行的原则,鼓励光伏发电在公路服务区(停车场)、加油站、公路边坡、公路隧道、公交货运场站、港口码头、航标等导助航设施、码头趸船、海岛工作站点等领域的应用。探索光伏和新能源汽车融合应用路径。智能光伏建筑。在有条件的城镇和农村地区,统筹推进居民屋面智能光伏系统,鼓励新建政府投资公益性建筑推广太阳能屋顶系统。开展以智能光伏系统为核心,以储能、建筑电力需求响应等新技术为载体的区域级光伏分布式应用示范。提高建筑智能光伏应用水平。积极开展光伏发电、储能、直流配电、柔性用电于一体的“光储直柔”建筑建设示范。智能光伏农业。加快农业绿色低碳循环发展,推动有条件地区在农业设施棚顶安装太阳能组件发电,棚下开展农业生产,将光伏发电与农业设施有机结合,在种养殖、农作物补光、光照均匀度与透光率调控、智能运维、高效组件开发等方面开展深度创新。鼓励探索光伏农业新兴模式,推进农业绿色发展,促进农民增收。智能光伏乡村。继续开展村级电站和农村户用电站建设,优先支持脱贫地区建设村级光伏帮扶电站,壮大村集体经济,实现巩固拓展脱贫攻坚成果同乡村振兴有效衔接。鼓励先进智能光伏产品及系统应用,优先保证产品质量和系统性能。完善全国光伏扶贫信息监测系统,扩大监测范围,提升运维服务能力。结合村级电站模式及地域分布特点,因地制宜整合各类“光伏+”综合应用,创新光伏发电模式。智能光伏电站。鼓励在各种类型、各类场景的光伏发电基地建设中采用基于智能光伏的先进光伏产品,鼓励结合沙漠、戈壁、荒漠、荒山、荒土和沿海滩涂综合利用、采煤沉陷区和矿山排土场等废弃土地、油气矿区等多种方式,因地制宜开展智能光伏电站建设,鼓励智能光伏在整县(市、区)屋顶分布式光伏开发试点中的应用,促进光伏发电与其他产业有机融合。智能光伏通信。面向数据中心、5G等新型基础设施不同应用场景需求,在光能资源丰富区域,积极探索开发技术先进、经济适用的智能光伏产品及方案,支持智能光伏在信息通信领域的示范应用,促进网络设施智能化改造和绿色化升级,推动信息通信行业节能创新水平提升。智能光伏创新应用。创新智能光伏市场应用场景,支持有关市场化机构依法合规举办创新创业比赛,拓展多种形式的“光伏+”综合应用,加强新兴领域智能光伏与相关产业融合发展,实现产品创新、技术创新和商业模式创新,在各领域推动“碳达峰、碳中和”进程。完善技术标准体系。修订实施《太阳能光伏产业综合标准化技术体系》,加快智能光伏标准体系研究和顶层设计。开展光伏和交通、建筑、农业、能源、乡村等领域结合标准研究,推动研究适用于新型电力系统的光伏发电规范和基于光伏为主体电源的电力系统等标准。完善知识产权布局。提升智能光伏企业知识产权保护意识,完善管理制度。开展国内外知识产权布局、知识产权运用试点企业培育工作。支持相关研究机构、行业组织对光伏领域内知识产权布局现状进行全面梳理,探索研究专利池建设,围绕智能光伏关键技术和工艺开展专利分析预警。深化国际交流合作。加强“引进来”,与先进国际机构和企业开展智能光伏领域技术、人才、资本、标准等合作。深化“走出去”,落实“一带一路”倡议,鼓励具有高附加值的智能光伏产品出口,支持企业在海外建设智能光伏工厂、开发智能光伏电站项目,为光伏治沙、光伏扶贫等先进智能光伏模式推广应用贡献中国方案。建设技术创新平台。开展智能光伏关键共性技术研发,建设国家级智能光伏技术创新平台,加快新型太阳能电池技术研发储备,加强智能光伏基础性原理性研究,实现科研成果共享,加速科研成果转化,开展技术研发对外服务,提升智能光伏产业核心竞争力。建设行业服务和验证平台。支持有能力、有资质的企事业单位建设产业技术基础公共服务平台,开展知识产权培训与交易、科技成果评价、市场战略研究、价格监测、供应链协调、低碳发展评价等服务。支持建设一批光伏储能、光伏制氢、光伏直流等系统验证平台,加强多领域横纵联合。建设“双创”孵化平台。支持智能光伏领域众创、众包、众扶、众筹等创业支撑平台建设,推动有条件的地方建立一批智能光伏产业生态孵化器、加速器,探索产业发展和商业应用模式创新,鼓励为初创企业提供资金、技术、市场应用及推广等方面的扶持。推动人才梯队建设。引进和培育相结合,在智能光伏领域形成一批能够带动企业智能转型的高层次领军人才,一批既熟悉技术又擅长商业资源整合的管理人才。加快培养掌握光伏和建筑、交通、农业等领域专业知识的复合型人才。加大人才培养力度。深化产教融合,推动高等院校优化学科建设,支持开展国家光伏产教融合创新平台建设。鼓励建立校企结合的智能光伏人才综合培训和实践基地,支持相关企业开展员工国内外在职教育培训。引导人才合理流动。指导相关研究机构、协会组织召开人才交流对接活动,发布光伏人才白皮书。支持建立智能光伏人才信息平台,提供人才信息服务。引导企业通过合规途径招聘人才,保障人才正常流动,降低人员流动损失,提升光伏行业人才归属感。(一)加强组织协调和政策协同。持续深化智能光伏产业发展协调机制,共同研究解决产业发展中出现的重大问题。各部门结合自身职能职责确定年度工作目标,加强与有关政策、规划衔接,推动行动计划同自然资源、生态环境、财政、税收、金融、贸易、证券监督等部门政策联动,确保各项任务措施落实到位。加强央地合作,深化地方协调工作机制,鼓励地方出台配套支持政策。
(二)形成有效市场和有为政府合力。发挥光伏产业充分竞争、市场化程度高等特点,通过市场机制引导多方资本促进智能光伏产业发展,支持设立智能光伏领域产业发展基金,探索政府和社会资本合作模式。发挥国家产融合作平台作用,引导金融投资机构加大对智能光伏产业的精准支持力度。落实《关于加强产融合作推动工业绿色发展的指导意见》,充分利用中央及地方相关渠道,推动资源集约化整合和协同支持,结合新基建等重大项目,加大对智能光伏产业进步及有关公共服务平台等扶持。(三)支持试点示范和行业特色应用。开展多元化智能光伏试点示范,培育若干国家级智能光伏示范企业和示范项目。引导光伏企业与系统集成、软件开发、信息管理和物联网、大数据、5G通信、先进计算、人工智能等企业共同参与试点示范建设,鼓励光伏企业与信息、交通、建筑、农业、能源、乡村振兴等领域企业探索可推广可复制的智能光伏建设模式。(四)推动光伏产业健康有序发展。引导行业扩张与市场发展协同推进,建立光伏供应链协调保障机制和运行监测机制。深入实施《光伏制造行业规范条件》,引导行业规范发展。充分发挥行业协会作用,推动构建公平、公正、开放、有序的市场竞争环境。妥善解决光伏国际贸易争端,营造良好国际贸易环境。
来源:工信部网站