为有效指导工业互联网碳达峰碳中和园区(以下简称“工业互联 网双碳园区”)的建设、运营与发展,工业互联网产业联盟组织编写 了《工业互联网碳达峰碳中和园区指南(2021)》,旨在探索工业互 联网双碳园区的重要意义、发展需求、建设路径及评价体系等。通过 放大工业互联网双碳园区的规模效应、辐射效应和示范效应,以点带 面有效推动全社会碳达峰碳中和工作。
指南主要分为八个部分:
第一部分介绍了工业互联网双碳园区建 设的重要意义、态势和价值。
第二部分提出了工业互联网双碳园区的 内涵,以及建设的发展需求。
第三部分介绍了工业互联网双碳园区的 关键相关方,明确了整体框架、指导原则和建设要素。
第四部分介绍 了工业互联网双碳园区的关键基础理论方法。
第五部分提出了工业互 联网双碳园区评价及指标体系。
第六部分介绍了工业互联网双碳园区 的建设路径。
第七部分提出了工业互联网双碳园区的碳管理实施闭环 方案。
第八部分介绍了工业互联网双碳园区的发展与保障方案。
1、工业互联网双碳园区的总体视图
利益相关方:
工业互联网双碳园区的关键相关方涉及政府部门、园区管委会、 园区企业、园区建设与运营单位以及提供咨询、碳核查、测评认证、 计量等服务的第三方机构,同时要与其他园区、城市、产学研等协同 建设全方位、立体化的园区绿色合作生态体系。此外,园区还要与碳 排放权交易所、能源交易中心、绿色技术交易中心等交易机构实施交易,利用市场化机制促进园区温室气体减排,并将能源供给单位接入 双碳园区建设管理体系,助力园区实现源头降碳,共同构建园区协同 零碳发展新模式。
整体框架:
工业互联网双碳园区的建设与发展,应在政府相关政策措施的引 领下,以碳达峰碳中和科学规划为规划指导,推动园区实现双碳创新 变革。要充分发挥工业互联网双碳园区可信数字基础设施的作用,通 过构建工业互联网园区网络,提升园区的双碳信息传输能力和信息感 知能力;打造工业互联网园区平台,实现园区要素的全流程数字化管 理;基于工业互联网安全框架建立园区可信碳资产交互与可信身份认 证机制,提升园区日常运营的安全防护能力。同时,园区应基于低碳 零碳负碳绿色基础研究,部署园区绿色公共设施与环境,助力企业绿色化改造升级。进而通过持续优化升级,与外部政府、区域、能源供 给单位、产学研共同构建园区协同零碳生态模式,促进资源的充分整 合和共享。
2、工业互联网双碳园区基础理论方法
国务院《关于印发2030年前碳达峰行动方案的通知》提到,要“建 立统一规范的碳排放统计核算体系”。工业互联网双碳园区要依据自 身特点开展碳排放核算方法学研究,建立健全排放计量体系,深化碳 排放监测与预测技术,构建综合能源调度方案,打造园区控碳、降碳、 减碳、负碳技术体系。
3、工业互联网双碳园区评价及指标体系
工业互联网双碳园区评价指标体系通过科学的方法,分别从基础 设施、管理保障、协同发展、绿色低碳、发展成效5个要素作为评价 的一级指标,并对各项一级指标进行降维细化,形成工业互联网网络、 工业互联网标识解析等20项二级指标,69项三级指标的综合评估体 系。
4、工业互联网双碳园区的建设路径
提出需求→制定规划→启动建设→监测跟踪→检测评估→示范推广……
5、工业互联网双碳园区的碳管理实施闭环
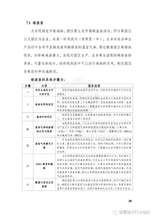
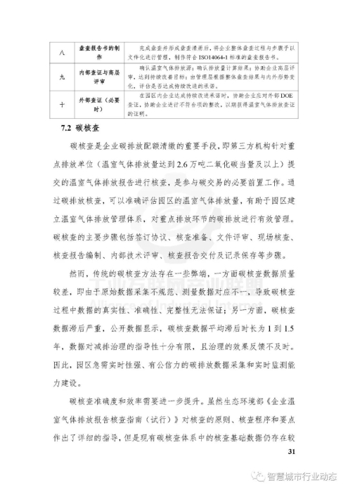
园区是碳排放的主体,也是落实碳中和目标的主体。为推动工业 互联网园区的资源高效利用和绿色低碳发展,园区应通过碳盘查、碳 核查、碳交易、碳改造、碳评价等管理流程推进全面深度减排,实现 园区数字化低碳转型。
以下推荐工业互联网产业联盟的行业报告,供行业参考。
回复本订阅号“双碳园区0106”,可下载本文献。




















































来源 | 综合工业互联网产业联盟公开发布信息整理
转自:智慧城市行业动态