
城镇老旧小区改造是党中央、国务院高度重视的重大民生工程和发展工程。《国务院办公厅关于全面推进城镇老旧小区改造工作的指导意见》印发以来,各地加快推进城镇老旧小区改造,帮助一大批老旧小区居民改善了居住条件和生活环境,解决了不少群众“急难愁盼”问题,但不少地方工作中仍存在改造重“面子”轻“里子”、政府干群众看、改造资金主要靠中央补助、施工组织粗放、改造实施单元偏小、社会力量进入困难、可持续机制建立难等问题,城镇老旧小区改造既是民生工程、也是发展工程的作用还没有充分激发。
为扎实推进城镇老旧小区改造,既满足人民群众美好生活需要、惠民生扩内需,又推动城市更新和开发建设方式转型,住房和城乡建设部办公厅、国家发展改革委办公厅、财政部办公厅发布《关于进一步明确城镇老旧小区改造工作要求的通知》。
《通知》主要内容如下:
把牢底线要求,坚决把民生工程做成群众满意工程
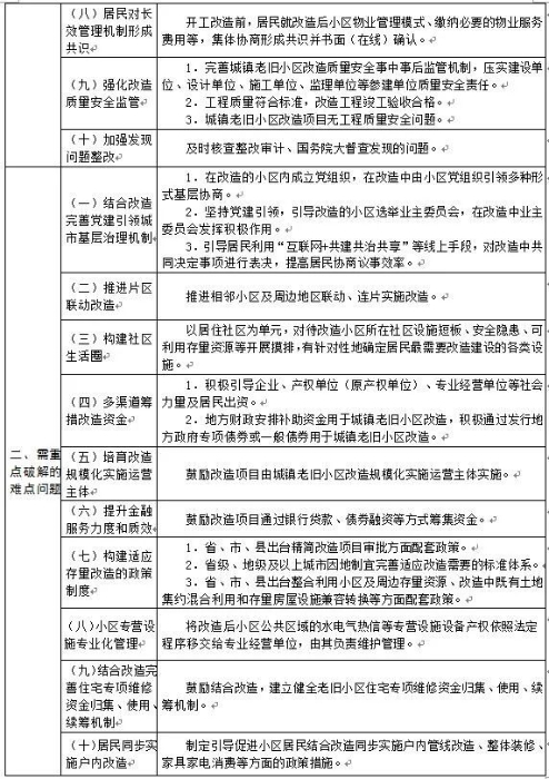
(一)市、县应建立政府统筹、条块协作、各部门齐抓共管的专门工作机制,明确工作规则、责任清单和议事规程,形成工作合力,避免把城镇老旧小区改造简单作为建设工程推进。
(二)各地确定年度改造计划应从当地实际出发,尽力而为、量力而行,不层层下指标,不搞“一刀切”。严禁将不符合当地城镇老旧小区改造对象范围条件的小区纳入改造计划。严禁以城镇老旧小区改造为名,随意拆除老建筑、搬迁居民、砍伐老树。
(三)各地确定改造计划不应超过当地资金筹措能力、组织实施能力,坚决防止财政资金大包大揽,坚决防止盲目举债铺摊子、增加政府隐性债务。各地应加快财政资金使用进度,摸清本地区待改造城镇老旧小区底数,建立改造项目储备库,提前谋划改造项目,统筹安排改造时序,变“钱等项目”为“项目等钱”。城镇老旧小区改造中央补助资金应严格按有关规定使用,严禁截留、挪用。
(四)各地应督促引导电力、通信、供水、排水、供气、供热等专业经营单位履行社会责任,将老旧小区需改造的水电气热信等配套设施优先纳入本单位专营设施年度更新改造计划,并主动与城镇老旧小区改造年度计划做好衔接。项目开工改造前,市、县应就改造水电气热信等设施,形成统筹施工方案,避免反复施工、造成扰民。
(五)市、县制定城镇老旧小区改造方案之前,应对小区配套设施短板及安全隐患进行摸底排查,并按照应改尽改原则,将存在安全隐患的排水、燃气等老旧管线,群众意愿强烈的配套设施和公共服务设施,北方采暖地区建筑节能改造等作为重点内容优先列为改造内容。
(六)市、县应明确街道、社区在推动城镇老旧小区改造中的职责分工,并与加强基层党组织建设、居民自治机制建设、社区服务体系建设相结合,加快健全动员居民参与改造机制,发动居民参与改造方案制定、配合施工、参与过程监督和后续管理、评价与反馈小区改造效果等。
(七)居民对小区实施改造形成共识的,即参与率、同意率达到当地规定比例的,方可纳入改造计划;改造方案应经法定比例以上居民书面(线上)表决同意后,方可开工改造。
(八)居民就结合改造工作同步完善小区长效管理机制形成共识的,方可纳入改造计划。居民对改造后的物业管理模式、缴纳必要的物业服务费用等,集体协商形成共识并书面(线上)确认的,方可开工改造。
(九)各地应完善城镇老旧小区改造事中事后质量安全监管机制。应完善施工安全防范措施,建立工程质量安全抽检巡检制度,明确改造工程验收移交规定,确保施工安全和工程质量;应建立健全改造工程质量回访、保修制度以及质量问题投诉、纠纷协调处理机制,健全改造工程质量安全信用管理及失信惩戒机制,压实各参建单位质量安全责任。
(十)有关市、县应及时核查整改审计、国务院大督查发现的问题。未按规定及时整改到位的,视情况取消申报下一年度改造计划资格。
聚焦难题攻坚,发挥城镇老旧小区改造发展工程作用
(一)市、县应当结合改造完善党建引领城市基层治理机制。鼓励结合城镇老旧小区改造成立小区党组织、业主委员会,搭建居民沟通议事平台,利用“互联网+共建共治共享”等线上手段,提高居民协商议事效率。鼓励下沉公共服务和社会管理资源,按照有关规定探索适宜改造项目的招投标、奖励等机制。
(二)市、县应当推进相邻小区及周边地区联动改造。结合城市更新行动、完整居住社区建设等,积极推进相邻小区及周边地区联动改造、整个片区统筹改造,加强服务设施、公共空间共建共享,推动建设安全健康、设施完善、管理有序的完整居住社区。鼓励各地结合城镇老旧小区改造,同步开展绿色社区创建,促进居住社区品质提升。
(三)鼓励市、县以改造为抓手加快构建社区生活圈。在确定城镇老旧小区改造计划之前,应以居住社区为单元开展普查,摸清各类设施和公共活动空间建设短板,以及待改造小区及周边地区可盘活利用的闲置房屋资源、空闲用地等存量资源,并区分轻重缓急,在改造中有针对性地配建居民最需要的养老、托育、助餐、停车、体育健身等各类设施,加强适老及适儿化改造、无障碍设施建设,解决“一老一小”方面难题。
(四)市、县应当多渠道筹措城镇老旧小区改造资金。积极通过落实专业经营单位责任、将符合条件的城镇老旧小区改造项目纳入地方政府专项债券支持范围、吸引社会力量出资参与、争取信贷支持、合理落实居民出资责任等渠道,落实资金共担机制,切实提高财政资金使用效益。
(五)鼓励市、县吸引培育城镇老旧小区改造规模化实施运营主体。鼓励通过政府采购、新增设施有偿使用、落实资产权益等方式,在不新增地方政府隐性债务的前提下,吸引培育各类专业机构等社会力量,全链条参与改造项目策划、设计、融资、建设、运营、管理。支持规范规模化实施运营主体以市场化运作方式,充分挖掘运营社区服务等改造项目收益点,通过项目后续长期运营收入平衡改造投入,实现可持续。
(六)市、县应当推动提升金融服务力度和质效。鼓励与各类金融机构加强协作,加快产品和服务创新,共同探索适合改造需要的融资模式,为符合条件的城镇老旧小区整体改造项目,以及水电气热信等专项改造项目,提供金融支持。鼓励金融机构为专业机构以市场化方式投资运营的加装电梯、建设停车设施项目,以及以“平台+创业单元”方式发展养老、托育、家政等社区服务新业态项目提供信贷支持。在不增加地方政府隐性债务的前提下,鼓励金融机构依法依规参与投资地方政府设立的城镇老旧小区改造等城市更新基金。
(七)各地应当加快构建适应存量改造的配套政策制度。积极构建适应改造需要的审批制度,明确审批事项、主体和办事程序等。鼓励因地制宜完善适应改造需要的标准体系。加快建立健全既有土地集约混合利用和存量房屋设施兼容转换的政策机制,为吸引社会力量参与、引入金融支持创造条件,促进城镇老旧小区改造可持续发展。
(八)鼓励市、县将改造后专营设施设备的产权依照法定程序移交给专业经营单位,由其负责后续维护管理,切实维护水电气热信等市政配套基础设施改造成果,守牢市政公用设施运行安全底线。
(九)市、县应当结合改造建立健全城镇老旧小区住宅专项维修资金归集、使用、续筹机制,促进小区改造后维护更新进入良性轨道。
(十)鼓励市、县积极引导小区居民结合改造同步对户内管线等进行改造,引导有条件的居民实施房屋整体装修改造,带动家装建材消费。
完善督促指导工作机制
(一)科学评价工作质量和效果。各地要对照底线要求,逐项排查改进工作中存在的问题;以推动高质量发展为目标,聚焦需攻坚的难题,借鉴先行地区经验做法,完善工作机制及政策体系,不断提升工作质量和效果。各地要以人民群众满意度和受益程度、改造质量和财政资金使用效率为衡量标准,科学评价本地区改造工作成效,形成激励先进、督促后进、以先进促后进的浓厚氛围;各地可参照城镇老旧小区改造工作衡量标准(见附件),统筹谋划各环节工作,扎实系统推进。
(二)建立巡回调研指导机制。住房和城乡建设部将组织相关部门、地区及行业专家,组成巡回调研指导工作组,聚焦破解发动居民参与共建、吸引社会力量参与、多渠道筹措资金、合理拓展改造实施单元、健全适应改造需要的制度体系等难题,加强对各地的调研指导,对部分工作成效显著的省份,重点总结其可复制可推广经验做法、政策机制;对部分工作进展有差距的省份,重点开展帮扶指导,帮助其健全机制、完善政策、明确措施。各省(区、市)可结合本地区实际,建立相应的巡回调研指导机制,加强对市、县的指导。
(三)健全激励先进、督促落后机制。城镇老旧小区改造工作成效评价结果作为安排下达中央财政补助资金的重要参考。对中央预算内投资执行较好的地方,给予适当奖励。将城镇老旧小区改造工作纳入国务院督查激励事项,以工作成效评价作为确定激励名单的重要依据。各省(区、市)住房和城乡建设、发展改革、财政等部门要加大督促指导力度,畅通投诉举报渠道,对发现市、县工作成效突出的,要及时总结上报好的经验做法,对督导检查、审计、信访、媒体等发现市、县存在违反底线要求的,要及时督促整改,问题严重的依法依规严肃处理。
(四)加强宣传引导。各地要加大城镇老旧小区改造工作宣传力度,注重典型引路、正面引导,全面客观报道城镇老旧小区改造作为民生工程、发展工程的工作进展及其成效,提高社会各界对城镇老旧小区改造的认识。要准确解读城镇老旧小区改造政策措施,加大对优秀项目、典型案例的宣传力度,营造良好舆论氛围。主动接受舆论监督,及时解决群众反映的问题、改进工作中的不足,积极回应社会关切,形成良性互动。


文章来源:住房和城乡建设部网站 中国建设报