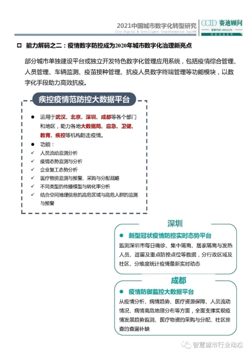
本文部分内容:
1、城市数字化转型是在城市传统基础设施转型升级及新基建 基础上 进一步触及城市治理 、 社会服务 、 产业经济 、 创新保障 、 低碳发展等核心业务 推动城市运营模式创新的数字化 、 智能化 、 系统化 、 高质量转型 其最终目标是构建以城市为单位的数字化组织 。

2、2021 城市数字化转型百强榜

3、2021城市数字化治理百强榜

以下为推荐赛迪发布的报告全文,供行业参考。
回复本订阅号“城市数字化1204”,可下载本文献。


























编辑 | 邱峰、罗兵,张钦煜
审核 | 张祥、吴斌、数字理政研究院、中通协大数据分会
转自:智慧城市行业动态