2018年12月21日,武汉临空港经济技术开发区发布《武汉食品工业加工智慧园区示范工程项目采购需求公示》,采购编号:YJ2018-HB-WH001。
2019年9月23日,采购单位发布项目YJ2018-HB-WH001招标公告,预算2.53亿。
2019年10月21日,采购单位发布项目公开招标废标公告。
2019年10月23日,采购单位发布项目公开招标(二次)资格预审公告。
2019年11月6日,采购单位发布项目公开招标(二次)资格预审结果公告。

2019年11月28日,采购单位发布项目公开招标(二次)评审结果公示。

2019年12月10日,采购单位发布项目公开招标(二次)预中标结果公示。
预中标供应商名称
联合体牵头方:深圳英飞拓科技股份有限公司
联合体成员1:深圳英飞拓仁用信息有限公司
联合体成员2:武汉亿云迅科技有限公司
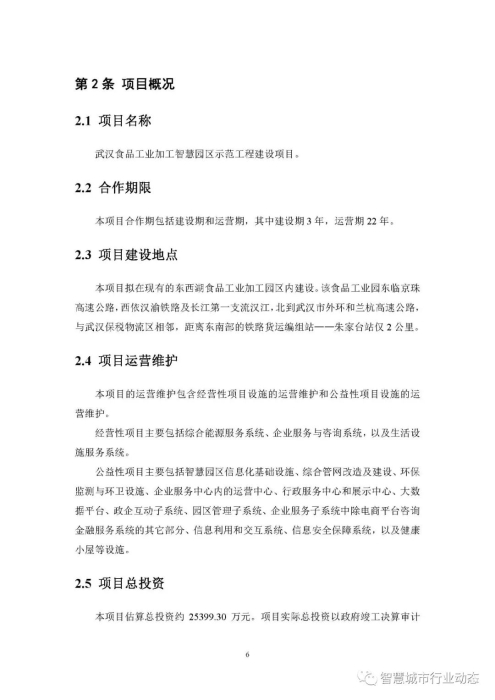
项目主要建设内容:武汉食品工业加工智慧园区以大型分层系统为设计原则,总体构架分为:基础设施层、应用系统层、信息利用层、信息交互层、安全保障层等五个架构,全面实现园区智慧化功能与诉求,为东西湖区政府、园区管委会、企业、公众提供智慧化服务。
项目合作期:25年,其中项目建设期3年,运营期22年。
项目投资规模及资金来源:根据《东西湖区发改委关于武汉食品工业加工智慧园区示范工程建设项目可行性研究报告的批复》(东发改(审)[2017]336号),在调整建设期贷款利息的情况下本项目总投资估算为25399.30万元。
为实现本项目顺利融资,本项目资本金比例按项目总投资的20%处理,剩余资金可采用融资方式解决。
采购需求:采购社会资本方。
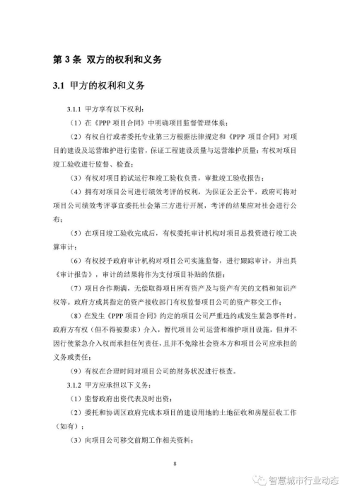
本项目拟采取PPP模式下的建设-运营-移交(BOT)的方式运作,即政府将本项目投融资、设计、建设、运营及维护等全部交给由社会资本组建的项目公司负责,合作期结束后将项目所有资产无偿移交给政府或其指定的相关部门。
2019年12月18日,采购单位发布项目公开招标(二次)中标结果公告。
中标供应商名称
联合体牵头方:深圳英飞拓科技股份有限公司
联合体成员1:深圳英飞拓仁用信息有限公司
联合体成员2:武汉亿云迅科技有限公司
项目主要建设内容:武汉食品工业加工智慧园区以大型分层系统为设计原则,总体构架分为:基础设施层、应用系统层、信息利用层、信息交互层、安全保障层等五个架构,全面实现园区智慧化功能与诉求,为东西湖区政府、园区管委会、企业、公众提供智慧化服务。
项目合作期:25年,其中项目建设期3年,运营期22年。
项目投资规模及资金来源:根据《东西湖区发改委关于武汉食品工业加工智慧园区示范工程建设项目可行性研究报告的批复》(东发改(审)[2017]336号),在调整建设期贷款利息的情况下本项目总投资估算为25399.30万元。
为实现本项目顺利融资,本项目资本金比例按项目总投资的20%处理,剩余资金可采用融资方式解决。
采购需求:采购社会资本方。
本项目拟采取PPP模式下的建设-运营-移交(BOT)的方式运作,即政府将本项目投融资、设计、建设、运营及维护等全部交给由社会资本组建的项目公司负责,合作期结束后将项目所有资产无偿移交给政府或其指定的相关部门。
中标价格:投资回报率6.7%、运维利润率6.7%、建安工程造价下浮率2%
2021年9月28日,采购单位发布项目公开招标(三次)资格预审结果公告。
更正内容:武汉食品工业加工智慧园区示范工程建设项目社会资本采购(三次)资格预审评审结果公告
昀锦工程咨询有限公司受武汉临空港经济技术开发区食品医药产业建设管理办公室的委托,于2021年9月28日对武汉食品工业加工智慧园区示范工程建设项目社会资本采购进行资格审查工作,共有6家申请人递交了资格预审申请文件,经评审委员会评审、采购人确认,现将资格预审结果公示如下:
采购项目名称:武汉食品工业加工智慧园区示范工程建设项目
采购项目编号:YJ2018-HB-WH001
资格预审结果:
4家通过(排名不分先后):
长飞光纤光缆股份有限公司
中睿信数字技术有限公司和湖北时迅捷科技有限公司联合体
浙江大华系统工程有限公司
联通数字科技有限公司
2家未通过
新八建设集团有限公司 ——未通过原因:不符合资格预审文件业绩的要求
中国电力工程顾问集团中南电力设计院有限公司和中贝通信集团有限公司联合体 ——未通过原因:不符合资格预审文件第四章“资格预审申请文件格式”的要求
2021年11月19日,采购单位发布项目公开招标(三次)预中标公告。
预中标供应商名称:
联合体牵头方:中睿信数字技术有限公司
联合体成员:湖北时迅捷科技有限公司
服务范围:武汉临空港经济技术开发区食品医药产业园
服务要求:本项目投融资、设计、建设、运营及维护
服务时间:项目合作期:25年,其中项目建设期3年,运营期22年
服务标准:详见招标文件和PPP项目合同
预中标价格:投资回报率6.7%、运维利润率6.7%、建安工程造价下浮率0%
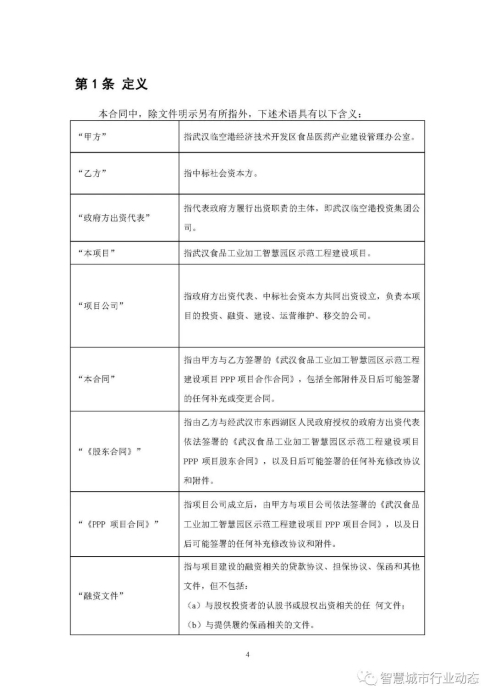
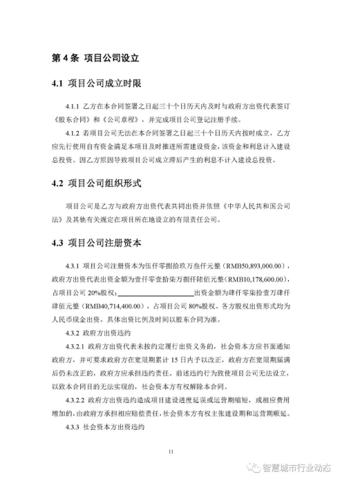
以下为已向社会公开的PPP合同,供行业交流。
回复本订阅号“智慧园区1124”,可下载本采购需求。

















































来源 | 综合公国公共资源交易平台公开发布信息整理
转自:智慧城市行业动态