摘要:随着全球范围内自然灾害频发,城镇防灾空间的建设已刻不容缓。住区作为城镇的主要组成单元,也是防灾避难的主要单元。日本作为多灾害国家,在防灾控制方法和防灾空间建设方面有较为完善的体系,也积累了丰富的经验教训。本文以具有高完成度防灾规划的日本东京足立区鹿浜地域为例,通过对其上位防灾控制方法、相关防灾计划,以及其住区公共空间的实例调研,探讨了日本的防灾控制方法对住区的公共空间配置、边界类型、公共绿地形态等方面产生的影响,并提出了日本住区防灾控制方法及公共空间防灾规划设计对我国小城镇防灾规划的若干启示。
关键词:日本住区;公共空间;防灾社区营造计划;小城镇;防灾规划
基金项目:国家重点研发专项课题“村镇社区空间规划设计与决策关键技术”(编号:2019YFD1100802)。
引言
日本受自然灾害影响严重,在城市住区尤以震灾和火灾为甚。20世纪60年代以前,震灾和火灾给日本住区造成了大量生命和财产损失。1995年阪神淡路大地震后,日本对宏观层面的防灾计划“防灾基本计划”进行了全面修改,同时制定了中观层面的“防灾城市营造计划”“防灾社区营造计划”等系列防灾计划,进一步推进了从宏观城市层面到中观住区层面防灾空间规划的衔接,形成了完善的住区防灾控制方法。在此防灾控制方法体系多年潜移默化的影响下,日本住区公共空间规划设计呈现出一定的 “防灾”基因,在为住区提供舒适人居环境的同时也保障了防灾避难的物质空间基础,使得灾害带来的生命和财产损失大幅降低。
在我国,相比于系统性和稳定性更好的大城市,小城镇选址布局复杂多样,基址多位于易发生地质灾害的地段,往往受灾害影响更大。一方面,由于缺乏科学的规划、充足的建设资金和完善的管理制度,我国小城镇住区呈现出空间规划分区混乱、分区边界模糊不清、基础设施落后等问题[1],这些问题对防灾避难产生了很大影响,极易导致灾害二次扩大和损失加重。另一方面,我国的小城镇在防灾控制方法上和大城市采用同一套体系,很多政策、法规、规范都停留在宏观层面,没有进一步细化落地,防灾控制方法体系和制度有待完善。因此,我国的小城镇防灾规划建设在防灾控制方法和公共空间防灾规划设计两个方面都需要进一步提升。受灾经验丰富和防灾体系相对完善的日本在住区防灾控制方法和公共空间防灾规划设计方面对我国小城镇的防灾规划具有一定的借鉴意义。
本文从城市规划与建筑学视角出发对日本住区层面“防灾控制方法—防灾计划—防灾计划下的住区公共空间”进行研究,分析其防灾控制方法对住区公共空间设计的影响,探讨在中观尺度层面日本防灾控制方法及公共空间防灾建设的优势与经验,并由此提出对我国小城镇防灾规划设计的若干启示。
1 日本住区防灾控制方法概况
1.1 日本防灾控制方法
日本的防灾控制方法以防灾类的计划、法规和条例为主,其中,计划具有引导性,法规和条例具有强制性。基于防灾法规,在国家层面和都道府县层面有三大防灾计划:“防灾基本计划”“防灾业务计划”和“地域防灾计划”。其中,防灾基本计划是国家层面防灾对策制度的基本方针和综合规划,防灾业务计划是行政方面的整备与推进计划,而地域防灾计划则是由都道府县及其下属的市町村根据各地域的实际情况,以防灾基本计划作为上位规划而制定的详细防灾计划。地域防灾计划是与城市规划与城市空间关联最为紧密的防灾计划。基于地域防灾计划和都市计划(即城市总体规划),各地方制定了“防灾城市营造计划”“防灾社区营造计划”等。除防灾计划外,日本还建立了以“灾害对策基本法”为首的防灾法规体系,该体系包括基本法、灾害预防、灾害应急对策、灾害恢复与复兴四个方面的55部法规。在法规基础上,各地方制定安全条例作为补充,如“东京都火灾予防条例”等。
1.2 日本住区防灾控制方法
在上述防灾控制方法体系中,从城市规划和建筑学的视角出发,选取与建筑空间直接相关的控制性防灾计划、规范和条例,如“地域防灾计划”“防灾城市营造计划”“ 防灾社区营造计划”“建筑防灾计划”“密集市区防灾街区整备促进的相关法律”等,将这些计划、规范或条例按照其控制或涉及的空间尺度范围进行分类归纳,在住区尺度的空间层面,防灾控制主要通过防灾计划进行,且以“防灾城市营造计划”及“防灾社区营造计划”为代表(见表1)。
表1 日本住区与住宅设计防灾控制方法归纳表

资料来源:作者自绘。
在住区层面,防灾计划往往比防灾法规更迅速地反馈以往防灾的经验和教训,更利于短时间调整计划并付诸实践;同时,与完全自上而下制定的“防灾基本计划”和“地域防灾计划”相比,“防灾社区营造计划”的制定有社区居民参与,居民对住区及社区环境的高度熟悉可以为防灾计划提供更切合实际的信息。此外,法规类的“密集市区防灾街区整备促进的相关法律”也是住区尺度的防灾控制方法,但该法规的主要对象为高密度街区的改造更新,而非普遍的城市住区公共空间规划设计。因此,在探讨日本住区防灾控制方法及其控制方法下的住区公共空间时,本文以“防灾社区营造计划”为主要的研究对象。
1.3 防灾社区营造计划
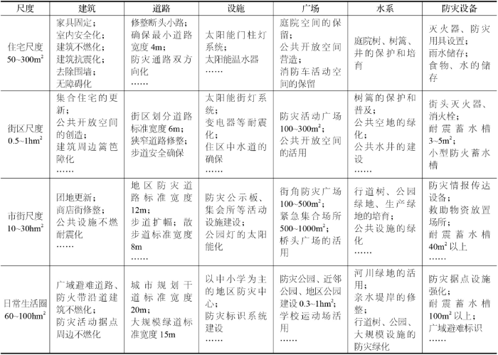
日本防灾城市及社区营造计划始于20世纪80年代,由地方整备局制定。该计划的总体定位是以城市规划总规划和地域防灾计划为上位计划,将城市规划与地域防灾计划的防灾策略进行整合与强化,形成以防灾为目标的城市或社区建设基本方针和具体措施。按照制定计划的行政单位和针对的尺度范围不同,该计划分为“防灾城市营造计划”与“防灾社区营造计划”。其中,“防灾社区营造计划”所覆盖的空间尺度范围包括日常生活圈(60~100h㎡)、市街(10~30h㎡)、街区(0.5~1h㎡)、住宅建筑(50~300㎡),“防灾城市营造计划”覆盖的尺度除“防灾社区营造计划”的范围外还包括城市尺度(10k㎡以上)(见表2)。
表2 日本典型防灾社区营造计划基本内容
资料来源:作者根据参考文献[2] 改绘。
除基本内容外,日本不同的城市和社区在制定各自的营造计划时因地制宜,根据本地方的主要灾害特征和地域特色制定不同的计划方针。其中,有代表性的防灾城市或社区营造计划有:神户市“复兴计划中的防灾营造计划”、东京都“足立区防灾社区营造计划”、大阪府“应对强震的社区营造计划”、兵库县“防灾社区营造导则”、名古屋“针对强震的防灾城市营造计划”等。本文以“足立区防灾社区营造计划”为调研案例进行研究。
2 防灾计划控制下的社区防灾空间
2.1 东京足立区防灾社区营造基本计划
“足立区防灾社区营造基本计划”针对足立区常受震灾和和火灾影响的区域特点,旨在建立灾害时不用逃离的,由地区、地区居民和经营方三方协作形成的“防灾生活圈”。该计划将整个足立区划分为70个防灾生活圈。并提出防灾生活圈的建设应从以下三个层次进行:(1)建立防灾空间骨架结构,利用现有河流、铁路、道路等作为防火隔离带划分出防灾生活圈的边界;(2)在防灾生活圈内部细化道路和避难所设施;(3)在单体建筑及其用地层面上提高防灾安全性。
在第一层次,计划指定了足立区区政府所在地为防灾据点,规划了震灾时救援物资的输送路径;统计和评估了全区范围内的29处广域避难场所,确立足立区范围内任意一点到达广域避难场所的最短距离为1.9m;列出了每个避难场所的计划避难人数和人均面积,规定最小人均面积为1.2㎡ [3]。
在第二层次,计划给出了防灾生活圈内部防灾设施及空间建设的概念模型,并针对防灾生活圈内应有的防灾空间和设施,如避难所、道路、公园、消防等,逐一给出建设导则。例如,对道路的建设导则强调从“双方向避难原则”出发,要求对防灾生活圈内的断头路进行修整,提高道路可达性[3](见图1)。

图1 防灾生活圈单元建设导则示意图
资料来源:作者根据参考文献[3] 改绘。
在第三层次,计划主要针对建筑个体及其周边用地,内容包括对建筑抗震修复、建筑不燃化的引导措施,对大型建筑、建筑用地和相关构筑物的安全建设导则。例如,针对居住小区边界的围合,计划提出了采用绿篱代替围墙的导则,以规避震灾时围墙倒塌带来次生危险,并利用地区计划的制度限制围墙高度[3]。
2.2 足立区63、64号防灾生活圈公共空间调研
为更好地分析防灾计划控制下的住区公共空间特征,本文基于“足立区防灾社区营造基本计划”,选取了足立区鹿浜地域的63、64号防灾生活圈进行调研。鹿浜地域位于足立区西部,该地域共包含4个防灾生活圈(见图2)。其中,第63、64号防灾生活圈包含了住宅小区“江北六丁目团地”和防灾公园“舍人公园”。63、64号防灾生活圈被一条公共绿道和数个公共绿地串联成整体。该区域不燃率低、消防和避难环境良好,是完成度较高的防灾生活圈,其基本情况如下:63号防灾生活圈占地79h㎡,长边长约1.3km,短边长约500m,不燃化率43.5%,建筑栋数密度较低,为25.9栋/h㎡,以鹿浜第一小学为中心。64号防灾生活圈占地47h㎡,长边长约800m,短边长约600m,不燃化率24.3%,建筑栋数密度为33.6栋/h㎡,以血沼小学为中心[3]。调研按照“足立区防灾社区营造计划”中防灾生活圈建设导则的三个层次依次展开。

图2 足立区鹿浜地域防灾生活圈划分图
资料来源:参考文献[3]。
在对广域避难场所及防灾生活圈边界的调研中发现:63、64号防灾生活圈中各有一个广域避难场所,分别是江北六丁目团地(居住小区)和舍人公园西南区(占公园总面积五分之一),其中,江北六丁目团地一带的避难所以小区内部住栋间的公共开放空间和小区一侧的邻里公园为主。“足立区防灾社区营造基本计划”中为该团地指定的计划避难人数是19000人,该团地作为广域避难所不仅要满足小区内部居民避难需求,还要为小区外城市居民提供避难场所(见表3)。
表3 63、64 号防灾生活圈空间骨架结构示意表

资料来源:作者自摄、自绘;数据来源为参考文献[3]。
在对防灾生活圈内部避难路径和避难所的调研中发现:在63、64号防灾生活圈内,有一条由“江北联络步道”和“江北北部绿道公园”串联而成的全长约2.6km的步行绿道。该绿道步行条件良好,其中人行步道宽度约为2~5m不等,步行道两侧多为防灾植被或低矮绿篱。整条绿道由南向北贯穿了63、64号防灾生活圈,依次将防灾生活圈内江北六丁目团地、上沼田公园、谷在家公园、鹿浜第一小学、血沼公园、绿道公园游乐场、血沼小学、舍人公园八个防灾避难所串联起来。该绿道是避难交通的重要路径,灾时居民可利用该绿道快速在避难所之间转移沟通。同时,该绿道也为周边居民日常生活提供了良好的景观资源和步行环境(见表4)。
表4 63、64 号防灾生活圈内部避难路径和避难所情况表

资料来源:作者自摄、自绘。
在对建筑及其用地安全性的调研中发现:“足立区防灾社区营造基本计划”中提出了采用绿篱或绿障代替住宅用地围墙的导则,并为该类建设设立了补助金。根据该导则,63号防灾生活圈中的江北六丁目团地与周边城市空间的分界就是由绿植和绿障构筑的“软边界”。相比围墙等“硬边界”,“软边界”既可以增加灾时道路的安全性,避免围墙垮塌带来的次生危害,亦可在日常生活中为城市和小区带来更好的景观环境(见图3)。

图3 江北六丁目团地“软”边界的绿篱和绿障
资料来源:作者自摄。
3 日本住区防灾控制方法对其公共空间规划设计的影响
3.1 对公共开放空间配置的影响
江北六丁目团地一带在“足立区防灾社区营造基本计划”中被定位为广域避难场所,人均避难面积是5.18㎡/人,计划避难人数是19000人,有效避难面积达到了98500㎡。而团地总面积为165100㎡[3],其中作为小区邻里公园的上沼田东公园占地约25000㎡,除去公园面积,小区净面积约为140100㎡,其中宅间可避难开放空间面积不少于73500㎡,仅宅间可避难开放空间面积就已足够为计划避难人数提供避难场地,该计划避难人数远大于小区居民人数。同时,该团地为开放式居住小区,小区有多个对外开放的出入口,且出入口直通城市人行道,方便小区外市民灾时进入小区避难。江北六丁目团地具备灾时作为广域避难场所接纳小区以外城市居民避难的基本条件。
相对日本而言,我国在中观层面对城镇住区的防灾控制主要体现在《城市居住区规划设计标准》(GB 50180—2018)中。其中,按小区规模,江北六丁目团地与我国的5分钟生活圈规模相近,即居住人口为5000~12000人。《城市居住区规划设计标准》(GB 50180—2018)中规定5分钟生活圈人均公共绿地不少于1㎡/人[4]。按此指标加上各类可用的活动场地①,人均公共开放空间大约可达1.3㎡/人(不排除无效避难面积)。该公共开放空间面积指标仅满足5分钟生活圈内部居民避难需求,且面积指标仅符合我国《城市抗震防灾规划标准》(GB 50413—2007)中对于紧急避震疏散场所的规定(不小于1㎡/人)[5],无法进一步为城市提供更多避难空间或作为固定避震疏散场所(不小于2㎡/人)。
因此,日本住区层面的防灾控制方法对于小区公共空间规划设计的影响首先体现在对公共空间的配置上,且包括以下三个方面:(1)防灾社区营造计划中对于避难场所的规定对住区公共开放空间(如绿地、运动场、公共活动空间、公园、学校操场等)的区位和面积配置产生影响。(2)住区及居住小区,作为城市空间的一部分,在灾时被纳入城市防灾避难空间体系中,在防灾社区营造计划的引导下具备向小区外一定范围内的市民提供广域避难所的空间条件,而非仅仅提供给小区居民使用。(3)从防灾避难的需求出发,为满足防灾社区营造计划中对于广域避难所的规定,小区具有对外开放性,有良好的可达性,出入口与城市人行道路连通顺畅。
3.2 对住区边界设计的影响
“足立区防灾社区营造基本计划”在确保建筑及其占地安全性的对策中提出“绿篱诱导对策”。由于地震时砖石围墙或钢筋混凝土围墙倒塌会对城市道路行人和行车造成危险,因此足立区通过提供补助金的方式,引导住宅用地边界从围墙向绿篱转化。
对日本常见的临街独户住宅,该导则使得住户倾向于在自家宅地前采用小花园加围篱的形式划分出宅地领域与公共领域的边界;对集合住宅小区,这一导则影响的是整个小区与街道的边界划分。以足立区63号防灾生活圈的江北六丁目团地为例,江北六丁目团地与城市道路的边界分隔分为三种模式:(1)在小区北侧面向城市主干道处,人行道较宽,人行环境适宜,且附近有地铁站,此处小区边界采用绿植带与低围栏、台基、自行车停车位相结合的形式(见图4a);(2)在小区西、南、东侧面向城市主要生活道路处,其边界采用绿植带与低围栏结合的形式(见图4b);(3)在小区中间面向穿过小区的城市生活支路一侧,边界采用绿植带和地面高差结合的形式;江北六丁目团地为开放式居住小区,有城市生活支路从小区中间经过,出入口与城市人行道直接相连(见图4c)。

图4 江北六丁目团地外围边界
资料来源:作者自摄。
“足立区防灾社区营造基本计划”中的“绿篱诱导对策”使得城市住区边界由“硬”边界转换为“软”边界,一方面能够提升震灾时城市街道安全,另一方面也可促进城市住区的生态建设,提升住区面向城市的整体生态面貌。
3.3 对公共开放绿地形态的影响
防灾社区营造计划对于住区公共开放绿地的影响主要体现在对公园形态和对绿地系统空间形态的影响上。作为主要避难场所的防灾公园需要有大片开敞的草坪和广场作为灾时避难生活空间和救援飞机停落场地,因此大量防灾公园都是以广场空间或平坦草地作为公园的中心空间。如调研中看到的作为广域避难场所的舍人公园,其景观形态即以开阔平坦的草地和广场为中心。这使得日本住区绝大部分近邻公园等公共活动空间呈现出与我国传统公园截然不同的面貌(见图5)。此外,防灾社区营造计划在防灾生活圈的建设导则中提出要改善道路的通达性,强调双方向避难原则。受此影响,足立区鹿浜地域的防灾绿地系统采用以线性绿道串联点状避难所的空间形态,线性绿道灾时作为重要的交通路径沟通不同避难所,平时亦可作为生态景观步道为居民提供休憩场所,是典型的平灾结合的空间模式。

图5 日本舍人公园(左)与我国鲁迅公园(右)
资料来源:作者自摄。
4 对我国小城镇防灾规划的启示
4.1 日本住区防灾控制与公共空间防灾规划的要点总结
通过总结日本住区防灾控制方法体系,调研典型防灾计划控制下的住区公共空间,并分析防灾计划对住区公共空间规划设计产生的影响,可以总结日本在住区防灾控制和公共空间防灾规划方面的要点:(1)日本在住区层面的防灾控制主要通过防灾社区营造计划进行,该计划具有高灵活度、低强制性,可因地制宜且注重平灾结合。(2)住区层面的防灾计划对住区公共空间规划设计的控制主要体现在公共开放空间配置、边界类型和公共开放绿地形态三个方面。例如,在“足立区防灾社区营造基本计划”控制下,鹿浜地域的住区公共防灾空间配置充足,不仅满足住区居民避难,还作为广域避难所为住区外市民提供避难空间。住区边界类型采用了 “软边界”,避免灾时造成二次伤害,且边界开放性良好。住区的公共开放绿地以线性绿道和防灾公园为主,防灾公园平坦开阔,线性绿道串联避难所形成绿地网络。
日本在住区防灾控制和公共空间防灾规划方面的要点对于我国小城镇防灾规划设计具有一定的借鉴意义,具体体现在对小城镇防灾控制方法的启示和对小城镇防灾空间规划设计的启示两个方面。
4.2 对我国小城镇防灾控制方法的启示
(1)制定灵活度高、因地制宜的专项防灾计划以完善防灾控制方法。
我国小城镇众多,所处地理环境复杂多样,人口密度和聚居模式都各有特点,更需要具有强针对性和灵活性的专项防灾控制方法。当前我国小城镇与大城市在宏观尺度上采用相同的防灾控制方法,在中观尺度住区层面除《城市居住区规划设计标准》(GB 50180—2018)中少量相关规范外,缺乏承接和落实宏观规划的防灾规范或计划[6]。因此,与“防灾社区营造计划”类似尺度的、因地制宜的、能进行迅速反馈的防灾计划对于我国小城镇防灾规划控制体系的完善至关重要。应当基于详细实地调研,针对各小城镇面临的不同灾害,如地震、洪涝、火灾、台风等,由当地政府牵头,通过制定能够衔接、细化和落实城市级防灾法规和上位城市规划的因地制宜的小城镇住区防灾计划,来填补我国小城镇防灾控制方法体系里中观层面控制力的缺失。相比于人口结构复杂、人口流动性大的城市住区,小城镇人口常年稳定,人与人、人与环境之间的熟悉度都非常高,因此我国小城镇住区防灾计划的制定过程也可参考日本防灾社区营造计划中的社区居民参与和居民互助制度。
(2)在公共空间配置、住区边界类型、绿地形态方面补充防灾相关规范。
作为我国城镇住区层面的主要控制性规范,《城市居住区规划设计标准》(GB 50180—2018)中与防灾相关的规定,如对各级道路宽度的规定、入口方向与数量的规定、人均公共绿地面积的规定等,在制定时综合了多重目标,不能体现防灾方面的需求。因此,在对具体规范,如《城市居住区规划设计标准》(GB 50180—2018)的完善上,可以从日本住区防灾控制方法对公共空间的影响中得到反馈与启发,在对公共空间配置、住区边界类型、绿地形态等方面的控制上补充和加强防灾相关条例,确保住区有开放性和通达性良好的、一定数量和质量的公共开放空间用于紧急避难。
4.3 对我国小城镇防灾空间规划设计的启示
(1)强化防灾空间单元的划分与组织,建立防灾空间系统模型。
日本防灾社区营造计划中对于防灾空间单元的组织与划分对我国小城镇防灾规划具有一定的借鉴意义。对于城市住区来说,街区和日常生活圈的划分本身已经与防灾生活圈等防灾空间单元高度重合,而小城镇的日常生活圈或街区的界限相对比较模糊,更加需要有针对性地进行防灾空间单元的规划和建设,明确防灾空间单元边界的建设标准与单元的内部空间模型,如足立区防灾生活圈的空间单元模型,以形成有组织的防灾避难空间系统。
(2)线性绿道与点状避难地结合形成平灾两用的公共开放空间系统。
在足立区鹿浜地域的案例中,其住区公共空间呈现出较强防灾“基因”。鹿浜地域的防灾生活圈单元中对于公共开放绿地系统的规划设计采用了线性绿道与点状避难地相结合的绿地网络系统,以提高灾时避难地之间的转移效率和双方向避难的通达性。对我国小城镇防灾避难空间而言,空间的系统化、网络化与通达性也十分重要。小城镇往往位于大城市之间或大城市与乡村之间,与外界的交通联系及内部自身的交通联系本就欠佳,因此在对小城镇防灾空间进行规划设计时,可参考鹿浜地域的案例,通过对线性绿道和点状避难地的组织规划,形成公共开放空间的网络化、系统化和平灾两用化。
(3)规划设计注意防灾对住区公共空间规模、边界开放性、避难空间通达性的需求。
在进行小城镇住区公共空间规划设计时,规划师和建筑师应主动考虑当地常见灾害的类型和对应策略,将防灾避难因素纳入构思的框架中。公共开放空间的配置不仅要考虑平时功能,还应满足灾时功能需求,满足防灾避难所需的规模和形态。公共开放空间的分级定性不仅要依据日常生活圈的分类指标,还应满足防灾层级系统的分类指标。住区边界设计应尽可能采用软边界,灾害多发地区或可直接采用开放住区,提高避难空间的可通达性。
5 结语
以往对于城镇防灾的研究多集中在宏观政策和结构方面。本文从城市规划和建筑学视角出发,总结了日本与空间规划设计相关的防灾控制方法,对其进行了从宏观到微观的梳理,并选取东京足立区鹿浜地域的住区防灾空间单元进行调研,通过纵向剖析的方式,研究了日本住区防灾空控制方法对住区公共空间规划设计的影响,得出日本在住区公共开放空间配置、住区边界处理、住区公共开放绿地形态等方面的防灾设计特点。这些探讨为我国小城镇防灾控制方法的完善与防灾空间规划设计带来了一些启示。但防灾建设不是一蹴而就或照搬套路的,尤其面对我国复杂多样的小城镇,在进行防灾建设时,还应建立在因地制宜的基础上,结合我国国情,分析具体情况,形成完善的防灾控制方法和防灾空间体系。
注:
① 在《城市居住区规划设计标准》(GB 50180—2018)对5分钟生活圈的规定中,与避难场所相关的公共开放空间面积为:小型运动场地不少于770~1310㎡,室外健身场地(含老年户外活动场地)不少于150~750㎡,幼儿园、托儿所活动场地面积按《托儿所、幼儿园建筑设计规范》(JGJ 39—2016)中幼儿园室外活动用地人(幼儿)均面积不小于2m2的规定估算。
作者简介:
左碧莹,武汉科技大学城市建设学院助理教师。
黄一如,同济大学建筑与城市规划学院教授,本科生院院长,博士生导师。
版权声明:原文刊登于《小城镇建设》杂志2021年10月刊,版权为《小城镇建设》编辑部所有。本文有改动。
doi:10.3969/j.issn.1009-1483.2021.10.008
中图分类号:TU984.11+6
文章编号:1009-1483(2021)10-0057-10
文献标识码:A
来源:小城镇建设杂志