欢迎访问中国建设科技有限公司人才培训中心!

您的位置: 首页 > 业内新闻

2021年《建筑设计防火规范》(征求意见稿)来了!
教务部 2021-09-15

关于征求《建筑设计防火规范》等2项

工程建设国家标准(征求意见稿)意见的函

根据住房和城乡建设部印发的工程建设国家标准制修订计划,应急管理部消防救援局组织应急管理部天津、四川消防研究所开展了《建筑设计防火规范》《公路隧道消防技术标准》等2项工程建设国家标准的制修订工作。现将两项国家标准条文及条文说明(征求意见稿)向社会公开征求意见,意见反馈截止日期为2021年10月13 日,反馈意见请填写《工程建设国家标准征求意见表》(详见附件)并发送联系人。
附件:
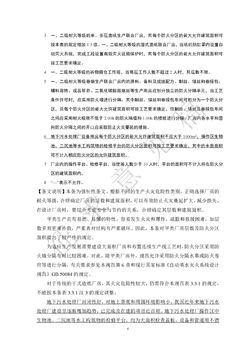
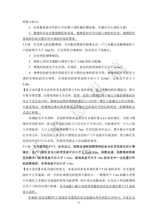
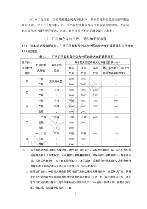
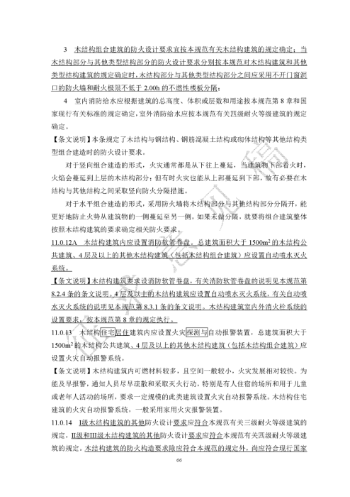
1.《建筑设计防火规范》局部修订条文及条文说明(征求意见稿)
2.《公路隧道消防技术标准》条文及条文说明(征求意见稿 )
3.工程建设国家标准征求意见表
应急管理部消防救援局
2021年9月14日

来源:应急管理部网站